A szervezeti és működési szabályzat nem akadálymentes PDF formátumban itt olvasható:
|
Ikt. szám: klik201511001/02948-1/2025
Martfűi József Attila
Általános Iskola
5435 Martfű, Május 1. út 2.
Intézményi Egységkód: T080JA3901
Szolnoki Tankerületi Központ JA39
Vármegye: Jász-Nagykun-Szolnok
OM azonosító: 201511

Nevelőtestületi elfogadás dátuma: 2025. augusztus 25.
Fenntartói jóváhagyás: Nkt. 25. § (4) bekezdés szerint
Érvényesség: nevelőtestületi döntés szerint
Tervezett felülvizsgálat dátuma: jogszabályi előírás, nevelőtestületi döntés szerint
Intézmény neve: Martfűi József Attila Általános Iskola
Szabályzat típusa: Szervezeti és működési szabályzat
Intézmény címe: 5435 Martfű, Május 1. út 2.
Intézmény OM-azonosítója: 201511
Intézmény fenntartója: Szolnoki Tankerületi Központ
Szervezeti egységkód: T080JA3901
Tartalom:
I. A szervezeti és működési szabályzat meghatározása, célja, feladata
I.1. A szervezeti és működési szabályzat tartalma
I.2. Az SZMSZ célja
I.3. Az intézmény jogszerű működését szabályozó alapdokumentumok köre
I.4. Az SZMSZ hatálya
II. Az intézmény működési rendje
II.1. Az intézmény meghatározása
II.2. Az intézményi működést megalapozó alapvető közszolgálati feladatok
II.3. Az intézmény munkarendje
II.3.1. Az alkalmazottak munkarendje
II.3.2. A pedagógusok munkarendje
II.3.3. A nevelő-oktatómunkát közvetlenül segítő és az egyéb munkakört betöltő alkalmazottak munkarendje
II.3.4. Az intézmény tanulóinak munkarendje
II.4. Az intézményben való benntartózkodás rendjének szabályai
II.4.1. A tanulók intézményben való benntartózkodás rendje
II.4.2. Az alkalmazottak intézményben való benntartózkodásának rendje
II.4.3. A vezetők intézményben való benntartózkodásának rendje
II.4.4. A belépés és benntartózkodás rendje azok részére, akik nem állnak jogviszonyban a nevelési-oktatási intézménnyel
II.5. Elektronikus úton előállított papíralapú nyomtatványok hitelesítésének rendje
II.6.1. A Köznevelés Információs Rendszerében előállított dokumentumrendszer kezelése
II.6.2. Az elektronikus napló hitelesítésének rendje
II.7. A tanulók egészségét veszélyeztető helyzetek kezelésének eljárásrendje, tűz- és balesetvédelmi intézkedések
II.8. Az intézmény berendezésére, felszerelésére vonatkozó rendszabályok
II.9. A helyiségek biztonságának rendszabályai
II.10. Rendkívüli események esetén szükséges intézményi teendők
II.11. Intézményi védő, óvó előírások
II.11.1. Az intézmény vezetőinek feladatai a tanulóbalesetek megelőzése és a balesetek esetén
II.11.2. Az intézmény alkalmazottainak feladatai a tanulóbalesetek megelőzése és baleset esetén
II.11.2.1. Az intézmény dolgozóinak feladatai a tanulói balesetek megelőzésében, illetve baleset esetén
II.11.2.2. Az intézmény nevelőinek feladatai tanulóbalesetek esetén
II.11.2.3. Az intézmény alkalmazottainak feladatai tanulóbalesetek esetén
II.11.3. A dolgozók munkaköri alkalmassági vizsgálata
II.11.4 Dohányzás, kábítószer- és alkoholfogyasztás, szerencsejáték tiltása, büntetése
II.12. A tanulók felvételének szabályai
III. A pedagógiai munka belső ellenőrzésének rendje
III.1. A belső ellenőrzés célja
III.2. A belső ellenőrzés szervezése
III.3. A belső ellenőrzés általános követelményei
III.4. Az ellenőrzést végzők köre
III.5. Az ellenőrzés területei
III.6. Az ellenőrzés formái
III.7. A pedagógiai munka belső ellenőrzésének eljárásrendje
III.8. A pedagógus egyéb feladatainak ellenőrzése
III.9. Belső ellenőrzési szabályzat
III.9.1. Az intézményi belső ellenőrzés rendeltetése
III.9.2. Helyszíni ellenőrzés
III.9.3. Az intézményi belső ellenőrzések típusai és gyakorisága
III.9.3.2. A célellenőrzés
III.9.3.3. A témaellenőrzés
III.9.3.4. Az utóellenőrzés
III.9.4. Az intézményi belső ellenőrzés fő területei és a vezetők egyes ellenőrzési feladatai
III.9.4.1. Felelősségi viszonyok
III.9.5. A vezetők egyes ellenőrzési feladatai
III.9.5.1. Az iskolavezetőség és a szakmai munkaközösség-vezetők általános ellenőrzési feladatai
III.9.5.2. Az iskolavezetőség és a szakmai munkaközösség-vezetők egyéb ellenőrzési feladatai
III.9.5.3. Az igazgató-helyettesek ellenőrzési feladatai
III.10. A pedagógusok munkájának ellenőrzése
III.10.1. Az ellenőrzés célja
III.10.2. Az ellenőrzés ütemterve
III.11. A pedagógusok jutalmazásának normái, sikerkritériumai
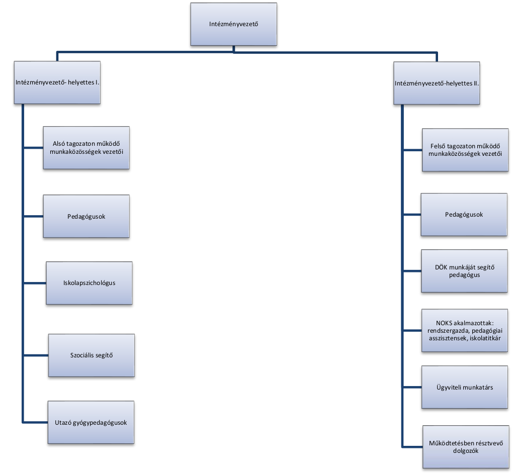
IV. Az intézmény szervezeti rendszere
IV.1. Az intézmény szervezeti felépítése a vezetői feladatmegosztás rendje szerint
IV.2. Az intézmény irányítása
IV.2.1. Az igazgató és igazgatóhelyettesek feladatköre
IV.2.2. A vezetési feladatok megvalósításának rendje
IV.3. Az igazgató vagy a helyettesei akadályoztatása esetére meghatározott helyettesítési rend
IV.4. A kiadmányozás szabályai
IV.5. A képviselet szabályai
IV.6. Az intézményi bélyegzőhasználat szabályai
V. Az iskola közösségei és ezek kapcsolata a vezetéssel és egymással
V.1. Az iskolai közösségek jogai
V.2. Az iskolai alkalmazottak közössége
V.2.1. Az alkalmazotti jogviszonyból eredő kötelezettségszegés
V.2.2. Nevelési-oktatási tevékenység folytatására vonatkozó szabályok megszegése
V.3. A nevelők közösségei
V.3.1. A nevelőtestület
V.3.1.1. A nevelőtestület tagjai, feladat- és hatásköre
V.3.1.2. A nevelőtestület értekezletei, a belső kapcsolattartás formái és rendje
V.3.2. A nevelőtestület hatáskörébe tartozó ügyek átruházására vonatkozó rendelkezések
V.3.3. A nevelők szakmai munkaközösségei
V.3.3.1. A szakmai munkaközösségek szerepe, feladatai
V.3.3.2. Az intézményünkben működő szakmai munkaközösségek
V.3.3.3. A munkaközösség-vezető feladatai és jogai
V.3.3.4. A szakmai munkaközösségek közötti együttműködés formái és a kapcsolattartás rendje
V.4. A szülők közösségei, a szülőkkel való kapcsolattartás és a tájékoztatás formái, rendje
V.4.1. Az iskolai vezetők és a szülői munkaközösség közötti kapcsolattartás formái
V.4.2. Az iskola és a szülők közötti tájékoztatás rendje
V.5. A tanulók közösségei, a diákönkormányzat
V.5.1. A diákönkormányzat
V.5.2. A diákönkormányzat működéséhez szükséges feltételek biztosítása
V.5.3. Az osztályközösségek
V.5.4. A tanulók és a nevelők közötti tájékoztatás rendje
V.5.5. A diákönkormányzat, a diákképviselők, valamint az iskolai vezetők közötti kapcsolattartás formája és rendje
VI. A tanulók ügyeinek kezelésével kapcsolatos szabályok
VI.1. A tanuló által elkészített dologért járó díjazás
VI.2. A tanulóval szemben folytatott fegyelmi eljárás részletes szabályai
VI.2.1. A fegyelmi eljárást megelőző egyeztető eljárás részletes szabályai
VI.2.2. Fegyelmi eljárási rendtartás
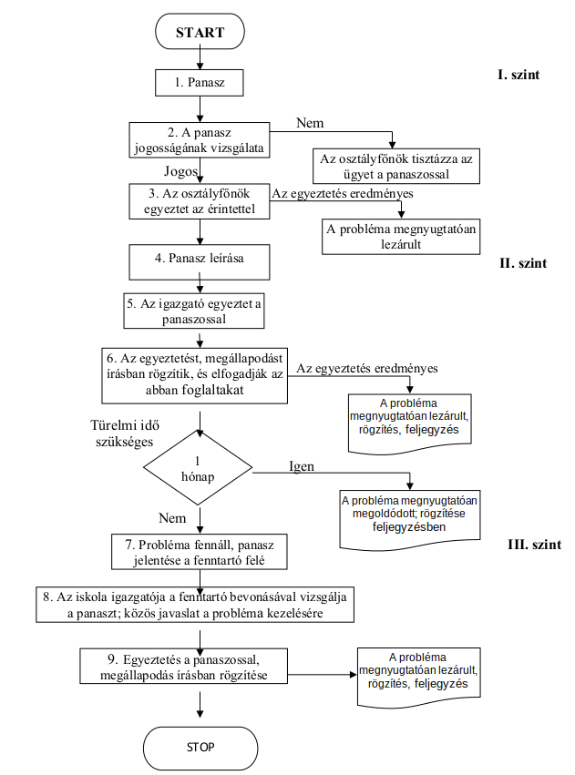
VI.3. Panaszkezelési rend az iskola tanulói részére
VI.3.1. A folyamat leírása
VI.3.2. Felelősségek és hatáskörök
VI.3.3. A dokumentumok és bizonylatok rendje
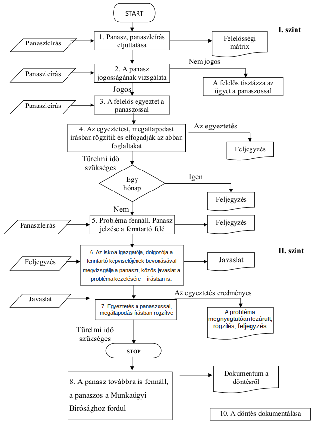
VI.4. Panaszkezelési rend az alkalmazottak részére
VI.4.1. A folyamat leírása
VI.4.2. Felelősségek és hatáskörök
VI.4.3. A dokumentumok és bizonylatok rendje
VI.5. Az Arizona program iskolai alkalmazásának szabályai
VI.5.1. A tanórán tanúsított viselkedés alapkövetelményei:
VI.5.2. A tanóra elhagyásának szabályai:
VI.5.3. Az Arizona szobában tartózkodás szabályai:
VI.5.4. A segítői/tanácsadó segítségének kérése, valamint a segítő/tanácsadói megbeszélés szabályai:
VI.5.5. Az Arizona szobába kerülés következményei:
VI.5.5.1 Együttműködő tanuló esetében
VI.5.5.2 Nem együttműködő tanuló esetében
VII. Az iskolai könyvtár szervezeti és működési rendje
VII.1. A könyvtár működésének célja, a működés feltételei
VII.2. Iskolai könyvtárunk alap- és kiegészítő feladatai
VII.3. Az iskolai tankönyvellátás megszervezésével kapcsolatos feladatok
VII.4. A könyvtár működésével kapcsolatos szabályok
VII.5. Gyűjtőköri szabályzat
VII.5.1. Az iskolai könyvtár feladata
VII.5.2. Az iskolai könyvtár gyűjtőköre, az állománybővítés fő szempontjai
VII.5.3. Könyvtárunk gyűjtőkörét meghatározó tényezők
VII.5.4. A könyvtár gyűjtőköri szempontjai
VII.5.5. Tematikus (fő és mellék) gyűjtőkör:
VII.5.6. Tipológia/dokumentumtípusok
VII.5.7. A gyűjtemény tartalmi összetétele, a gyűjtés témaköre, szintje, mélysége
VII.6. Könyvtárhasználati szabályzat
VII.6.1. A könyvtár használóinak köre
VII.6.2. A könyvtárhasználat módjai
VII.6.3. A könyvtár egyéb szolgáltatásai
VII.6.4. A kis példányszámú nemzetiségi, szakmai, speciális tankönyvek megvásárlási lehetősége
VII.7. Katalógusszerkesztési szabályzat
VII.7.1. A könyvtári állomány feltárása
VII.7.2. A dokumentum leírás szabályai
VII.7.3. Az iskolai könyvtár katalógusa
VII.8. Tankönyvtári szabályzat
VIII. Eljárásrend a tartós tankönyvek kártérítéséről
VIII.1. Jogszabályi háttér
VIII.2 A kártérítési eljárás szabályai
IX. Az iskolai tanulók tankönyvtámogatása megállapításának, az iskolai tankönyvellátás megszervezésének és a tankönyvrendelés elkészítésének helyi rendje
IX.1. Törvényi szabályozás a tankönyvellátás rendjének meghatározására
IX.2.A tankönyvellátás célja és feladatai
IX.3. A tankönyvellátás rendje, a tankönyvjegyzék elkészítése
IX.4. A tankönyvek rendelése
IX.5. Az ingyenes tankönyv igénylésének rendje
IX.6. A tankönyvterjesztés megszervezése
IX.7. Tankönyvellátás feladatai, azok határideje, felelősei
IX.8. Tankönyvellátással kapcsolatos feladatkörök
X. Az egyéb foglalkozások célja, szervezeti formái és időkerete; a testmozgás és sportolás lehetőségei az iskolában
X.1. Egyéb foglalkozások meghatározása, szervezeti formái
X.2. Az egyéb foglalkozások célja
X.3. Az egyéb foglalkozások működési rendje
X.4. Az egyéb foglalkozások időkerete
X.5. A mindennapi testedzés formái
X.6. Az iskolai diáksport egyesület működése, az iskola vezetésével való kapcsolattartásának formája és rendje
XI. Az iskolai hagyományok, ünnepélyek és megemlékezések rendje
XI.1. Ünnepségek, megemlékezések, rendezvények
XI.1.1. Ünnepélyek
XI.1.2. Megemlékezések
XI.1.3. Rendezvények, az iskolai hagyományok
XI.2. Az iskola névadójának tiszteletére szervezett program
XI.3. Iskolarádió
XII. Az intézmény külső kapcsolatainak rendszere, formája, módja
XII.1. Az iskola horizontális kapcsolatrendszere, partnerintézményei
XII.2. Az intézménynek a pedagógiai szakszolgálatokkal, pedagógiai szakmai szolgáltatókkal való kapcsolatai
XII.3. A Gyermekjóléti Szolgálattal való kapcsolattartás rendje
XII.4. Az intézmény kapcsolattartása iskola-egészségügyi ellátást biztosító egészségügyi szolgáltatóval
XII.5. Az intézmény kapcsolattartása a területileg illetékes rendvédelmi szervvel
XIII. A tanulók rendszeres egészségügyi felügyelete és ellátása
XIV. Egyéb rendelkezések
XIV.1. Az iskola pedagógiai programjának nyilvánossága, hozzáférhetősége
XIV.2. A térítési díj fizetésére vonatkozó rendelkezések
XIV.3. Igazgatási díj iskolai bizonyítványmásodlat kiállítása esetén
XIV.4. Az iskolába hozható használati eszközök bevitelének szabályozása a biztonságos működés érdekében
XIV.5. A szociális ösztöndíj, illetve a szociális támogatás megállapításának és felosztásának elvei
XIV.6. A kedvezményekről nyújtott információk
XIV.7. A reklámlehetőségek szabályozása az iskolában
XIV.8. Adatvédelemmel kapcsolatos szabályozás
XIV.9. Egyéb rendelkezések
XIV.9.1. Jutalmazás, kereset-kiegészítés
XIV.9.2. Nyilatkozat tömegtájékoztató szervek részére, hivatali titkok megőrzése
XIV.9.1.3 Szabadság kiadása
XIV.9.1.4. Az intézménnyel munkaviszonyban álló dolgozók továbbképzése
XIV.9.1.5. A munkába járás, a munkavégzés költségeinek térítése
XIV.9.1.6. Szülői nyilatkozatok kérése
XIV.9.1.7. Telefon-, és internethasználat, fénymásolás
XIV.9.1.8. Az intézményi vagyon és hasznosításának elvei, szabályai foglalkozási időben és azon kívül
XV. Záró rendelkezések
XV.1. A SZMSZ hatálybalépése
XV.2. A SZMSZ felülvizsgálata
XV.3. Az intézményben működő egyeztető fórumok nyilatkozatai
XVI. Az SZMSZ függelékei
1. sz. függelék: Az SZMSZ alapjául szolgáló jogszabályok
2. sz. függelék: Szakmai Alapdokumentum
XVII. Az SZMSZ mellékletei
1. sz. melléklet: Munkaköri leírások
1.1. Az igazgató-helyettes munkaköri leírása
1.2. A tanító munkaköri leírása
1.3. A tanár munkaköri leírása
1.4. A napközis nevelő munkaköri leírása
1.5. A fejlesztőpedagógus munkaköri leírása
1.6. A gyógypedagógus munkaköri leírása
1.7. A fejlesztőpedagógus munkaköri leírása
1.8. Az osztályfőnök munkaköri leírása
1.9. A munkaközösség-vezető munkaköri leírása
1.10. A napközis nevelő munkaköri leírása
1.11. Diákönkormányzat munkáját segítő pedagógus munkaköri leírása
1.12. Az iskolatitkár munkaköri leírása
1.13. A pedagógiai asszisztens munkaköri leírása
1.14. A könyvtáros munkaköri leírása
1.15. A pedagógusok munkaköri leírásának függeléke az igazgatói hatáskörben meghatározott kötött munkaidőről
1.16. A pedagógus önértékelő kérdőíve
2. számú melléklet
A Kréta elektronikus napló helyi szabályzata
3. számú melléklet
SZMSZ kiegészítése a Komplex Alapprogrammal
4. számú melléklet
Záró rendelkezések
I. A szervezeti és működési szabályzat meghatározása, célja, feladata
I.1. A szervezeti és működési szabályzat tartalma
A szervezeti és működési szabályzat (a továbbiakban: SZMSZ) határozza meg az intézmény szervezeti felépítését, működésének belső rendjét, az iskola külső és belső kapcsolataira vonatkozó mindazon rendelkezéseket, melyeket jogszabály nem utal más szabályozó norma hatáskörébe.
Az SZMSZ a kialakított célrendszerek, tevékenységcsoportok és folyamatok összehangolt működését, kapcsolati rendszerét tartalmazza.
A SZMSZ tartalma nem állhat ellentétben jogszabályokkal, sem egyéb intézményi alapdokumentumokkal, szabályozókkal, nem vonhat el törvény vagy rendelet által biztosított jogot, nem is szűkítheti azt, kivéve, ha maga a jogszabály erre felhatalmazást ad.
Az SZMSZ szabályozási körét és az intézmény működését meghatározó jogszabályok felsorolását az 1. sz. függelék tartalmazza.
I.2. Az SZMSZ célja
A SZMSZ célja, hogy a törvényben foglalt, jogilag szabályozott magatartások minél hatékonyabban érvényesüljenek az intézményben.
I.3. Az intézmény jogszerű működését szabályozó alapdokumentumok köre
- Alapító okirat
- Intézményi törzskönyvi bejegyzés
- Nyilvántartásba vételi határozat
- Működési engedély
- Pedagógiai program
- Szervezeti és működési szabályzat
- Házirend
I.4. Az SZMSZ hatálya
A szervezeti és működési szabályzat betartása az intézmény valamennyi tanulójára és alkalmazottjára nézve kötelező érvényű. Az SZMSZ-ben foglalt rendelkezéseket azok is kötelesek megtartani, akik belépnek az intézmény területére, használják helyiségeit, létesítményeit, anélkül, hogy az iskolával jogviszonyt alakítanának ki.
A SZMSZ előírásai érvényesek az intézmény területén a benntartózkodás, valamint az intézmény által külső helyszínen szervezett rendezvényeken a rendezvények ideje alatt.
A szervezeti és működési szabályzat a nevelőtestület határozatában foglalt rendelkezés szerinti időpontban lép hatályba, és határozatlan időre szól. Azok a rendelkezések, amelyek a fenntartóra anyagi többletkötelezettséget telepítenek, fenntartói jóváhagyással válnak hatályossá (ezeket jelen szabályzat „Záró rendelkezések” című fejezete tartalmazza).
II. Az intézmény működési rendje
II.1. Az intézmény meghatározása
Az intézmény jellemzőit, így jogállását, fenntartóját, működtetőjét, ellátandó alap- és kiegészítő tevékenységeit, szervezeti felépítését, az egyes feladat ellátási helyek felsorolását és az ott ellátott alap- és ahhoz kapcsolódó feladatokat, gazdálkodási jogkörét és a feladatellátást szolgáló vagyoni eszközök feletti rendelkezési jogosultságokat az alapító okirat határozza meg.
II.2. Az intézményi működést megalapozó alapvető közszolgálati feladatok
Az iskola működését meghatározó alapvető közszolgálati feladat az általános iskolai nevelés-oktatás, mely feladat ágazati törvényben és más vonatkozó jogszabályokban által előírt teljesítésének kereteit a pedagógiai program határozza meg.
A nevelés-oktatás folyamatának objektív színteréül az iskola épülete, helyiségei, valamennyi berendezési tárgya és eszközei szolgálnak, melyek igénybevételének rendjét az SZMSZ szabályozza.
II.3. Az intézmény munkarendje
II.3.1. Az alkalmazottak munkarendje
A köznevelésben alkalmazottak körét, az alkalmazási feltételeket és a munkavégzés főbb szakmai szabályait a köznevelés ágazati törvénye rögzíti.
Az alkalmazottak munkarendjét, munkavégzésének és díjazásának egyes szabályait a munkajogi jogszabályok, valamint más kapcsolódó ágazati jogszabályok rendelkezései alapján a közalkalmazotti szabályzat és a kollektív szerződés (munkajogi szabály) tartalmazza.
A pedagógus munkaköri feladatait a munkajogviszonyra vonatkozó szabályoknak, az egyéb szakmai szabályoknak és szokásoknak, valamint a munkáltató utasításainak megfelelően, a közérdek figyelembevételével látja el.
A 2020/2021-es tanévben bevezetésre kerülő Komplex Alapprogram neveléssel-oktatással kapcsolatos feladatait a 4. számú mellékletben található szabályozással egészíti ki a pedagógus munkaköri leírását.
Az iskola alkalmazottainak munkarendjére vonatkozó részletes feladatokat a munkaköri leírás-minták (SZMSZ 1. sz. melléklete) alapján kiadott egyéni munkaköri leírások tartalmazzák.
II.3.2. A pedagógusok munkarendje
Az intézményben dolgozó pedagógusok munkaideje kötött és kötetlen munkaidőből áll. A kötött munkaidő nevelési-oktatási feladatokkal lekötött és le nem kötött munkaidőrészekből áll, melynek tartalmát az iskola igazgatója határozza meg az egyedi munkaköri leírás függelékében rögzítettek szerint. A tanulókkal való közvetlen foglalkozások tartalmát a tantárgyfelosztás – és az annak alapján készített – órarend határozza meg. A pedagógusok napi munkarendjét, ezen belül a felügyeleti és a helyettesítési rendet az igazgató, illetve az igazgatóhelyettesek (a továbbiakban együtt: iskolavezetés) állapítják meg. A tényleges napi munkabeosztások összeállításánál figyelembe kell venni a munkaközösség-vezetőknek, továbbá a közalkalmazotti tanácsnak a javaslatait a tanórákra és az egyéb foglalkozásokra elkészített óra- és foglalkozási rend, valamint az ügyeleti beosztás függvényében.
A pedagógusnak a munkából való rendkívüli távolmaradását, továbbá annak okát lehetőleg előző nap, de legkésőbb az adott munkanapon 7 óra 30 percig, vagy az első foglalkozásának kezdetét legalább 30 perccel megelőzően köteles bejelenteni az igazgatónak vagy az igazgatóhelyetteseknek, hogy a helyettesítésről intézkedés történhessen. Egyéb esetben a pedagógus az igazgatótól vagy az iskolavezetés más tagjától kérhet engedélyt a tanóra, illetve a foglalkozás elhagyására.
A tanmenettől eltérő tartalmú foglalkozás megtartását, a tanórák cseréjét az igazgató vagy az igazgatóhelyettesek engedélyezhetik.
A pedagógus kérésére a munkajogi jogszabályokban és a kollektív szerződésben biztosított munkavégzés alóli mentesülés, szabadság, valamint munkaidő-kedvezmény kiadását az igazgató előzetes jóváhagyásával az igazgatóhelyettesek biztosítják.
A hiányzó pedagógus helyettesítését lehetőség szerint szakos pedagógussal kell megoldani. Valamennyi pedagógus köteles tanmeneteit és foglalkozási terveit a szakmai munkaközösség-vezetőjéhez eljuttatni, illetve a tanári szobában hozzáférhetővé tenni annak érdekében, hogy távolmaradása esetén a helyettesítő tanár biztosíthassa a tanulók számára a tanmenet szerinti előrehaladást.
A pedagógusok számára a kötelező óraszámon felüli, nevelő-oktató munkával összefüggő rendszeres vagy esetenkénti feladatokra a megbízást vagy kijelölést az igazgató adja az igazgatóhelyettesek és a munkaközösség-vezetők javaslatainak meghallgatása után a rátermettség, a szakmai felkészültség mértéke és az egyenletes munkaterhelés elveinek figyelembevételével.
Az intézményi szintű rendezvényeken, ünnepélyeken a pedagógusi jelenlét – az alkalomhoz illő öltözetben – kötelező.
A pedagógus kötelessége az iskolán kívül szervezett programokon felelni a tanulók testi épségéért, a megfelelő fegyelemért.
Ha a rendezvényen súlyos rendbontás vagy baleset történik, köteles arról értesíteni az iskola igazgatóját és a szülőket, valamint – szükség esetén – orvosi ellátásról a helyszínen gondoskodni. A rendezvényen részt vevő tanulók folyamatos felügyelete is a kísérő pedagógus kötelessége.
II.3.3. A nevelő-oktatómunkát közvetlenül segítő és az egyéb munkakört betöltő alkalmazottak munkarendje
A nem pedagógus munkakörben alkalmazottak munkarendjét – a vonatkozó jogszabályok alapján – az igazgató állapítja meg.
A nevelő-oktatómunkát közvetlenül segítő alkalmazottaink:
- 5 fő pedagógiai asszisztens
- 1 fő iskolatitkár
- 1 fő rendszergazda
A törvényes munkaidő és pihenőidő figyelembevételével, a kollektív szerződésben foglaltak alapján az igazgató – a munkáltatói jogkörre vonatkozó szabályok szerint – rendelkezik a felsorolt alkalmazottak napi munkarendjének összehangolt kialakításáról, annak esetleges megváltoztatásáról és a munkavégzés alóli mentesítésük, szabadságuk, munkaidő-kedvezményeik kiadásáról.
Egyéb munkakört betöltő alkalmazottak:
- védőnő
- iskolaorvos
- iskolai szociális segítő
- alapfokú művészeti iskolák pedagógusai
- utazó gyógypedagógusok
- gyógytestnevelő
Munkarendjüket az igazgatóval egyeztett időpontban és helyiségben alakítják ki.
II.3.4. Az intézmény tanulóinak munkarendje
A házirendben rögzített intézményi rendszabályok tartalmazzák a tanulók jogait és kötelességeit, azok érvényesülésének és teljesítésének módjait, valamint az iskola belső rendjének, életének részletes szabályozását.
A rendszabályok betartása kötelező, erre elsősorban minden tanuló saját maga, másodsorban a pedagógusok ügyelnek. Az ügyeleti rend megszervezése igazgatóhelyettesek feladata.
A házirend az intézmény alapdokumentumaihoz tartozik.
II.4. Az intézményben való benntartózkodás rendjének szabályai
II.4.1. A tanulók intézményben való benntartózkodás rendje
Az intézmény ezzel megbízott alkalmazottja az iskolavezetés által kijelölt helyiségben fogadja a tanulókat, és felügyeli őket. Ezután a tanulók megkezdik napi tanórai feladataik teljesítését a házirendben foglaltaknak megfelelően. A tantermekben a tanulók csak pedagógus vagy pedagógiai asszisztens felügyeletével tartózkodhatnak. A kulcsokat minden nevelő az iskolavezetés rendelkezése szerint köteles kezelni, illetve elhelyezni. Az óraközi szünetek idején a tanulók a folyosókon, előterekben tartózkodnak, ahol felügyeletüket az intézmény erre kijelölt alkalmazottai gyakorolják. Az alsós osztályok az tanítók felügyeletével az osztálytermükben is tartózkodhatnak az óraközi szünetekben. Jó idő esetén a szünetekben a tanulók – pedagógus felügyelet mellett – az udvaron tartózkodhatnak. A hatályban lévő köznevelési törvény szerint az általános iskolában a nevelés-oktatást a délelőtti és a délutáni tanítási időszakban olyan módon kell megoldani, hogy a foglalkozások legalább 16 óráig tartsanak. A tanuló kötelessége, hogy ezeken a foglalkozásokon részt vegyen. A 16 óráig kötelezően biztosítandó iskolai foglalkozások továbbra is lehetőséget adnak a napközis és tanulószobai foglalkozások megtartására is. A törvény lehetőséget ad arra, hogy a szülő kérelmére az igazgató saját hatásköre alapján ez alól felmentést adhasson.
A szünetek és az iskolába való érkezés, illetve az iskolából való távozásrendjét a házirend szabályozza.
A tanítási idő végeztével a napközis és tanulószobás, továbbá iskolaétkeztetésben részesülő tanulókat a felügyelő tanárok, illetve a pedagógiai asszisztensek fogadják, s felügyelik a rendet az ebédlőben és az előterekben. Utolsó tanóra, illetve foglalkozás után a pedagógusok a pedagógiai asszisztensek segítségével a további foglalkozásokon részt nem vevő tanulókat a kapuhoz való lekísérésüket követően hazaengedik. Az egyéb foglalkozásokra érkező tanulók a földszinti előtérben várják meg a foglalkozást tartó nevelőt. A napközis és tanulószobás tanulók 16 órakor (szülői kérésre ettől az időponttól eltérő időben, legkésőbb 18.00 órakor) hagyják el az iskola épületét. Egyéb más esetben tanuló csak írásos igazgatói engedéllyel távozhat a foglalkozási idő alatt az iskolából.
Nevelői vagy a pedagógiai asszisztensi felügyelet nélkül az iskola épületében – sem a folyosókon, sem egyéb más helyiségekben – vagy az udvaron tanuló nem tartózkodhat.
A fent leírtaktól való eltérés feltétlenül szükséges esetben az igazgató engedélyével történhet.
II.4.2. Az alkalmazottak intézményben való benntartózkodásának rendje
A nevelési-oktatási intézmény alkalmazottainak az intézményben való benntartózkodási rendjét foglalkoztatásuk mértékének arányában a munkaköri leírásukban foglalt feladataik jellege határozza meg.
A pedagógusok munkaidejük kötött részét az iskolavezetés által meghatározottak szerint az intézményben, illetve az intézményen kívüli foglalkozások helyszínén kötelesek tölteni. A nevelő a neveléssel-oktatással lekötött munkaidejét a tanulókkal való közvetlen foglalkozások megtartásával tölti az igazgató által a munkaköri leírás függelékében meghatározott időkeretben, a tantárgyfelosztás alapján az órarendben részletesen megjelöltek (foglalkozás/tanóra helye, pontos időbeosztása stb.) szerint. Ettől eltérni kizárólag az igazgató előzetes engedélyével lehet. A pedagógus kötött munkaidejének neveléssel-oktatással le nem kötött részében a nevelő-oktató tevékenységgel összefüggő, elsősorban órai felkészüléssel, adminisztratív teendőkkel összefüggő feladatokat, valamint eseti helyettesítést és a tanulók ügyeletét látja el. A pedagógus a beosztása szerinti első foglalkozása előtt 15 perccel a munkahelyén, illetve a tanítás nélküli munkanapok kötelező programjának kezdete előtt 15 perccel annak helyén köteles megjelenni.
Az intézmény nevelő-oktatómunkát közvetlenül segítő és egyéb alkalmazottai, ha a munkakörhöz tartozó feladatuk ellátása másként nem teljesíthető, kötelesek teljes munkaidejüket a munkaköri leírásban foglaltaknak megfelelően, az igazgató utasítása szerint az intézményben, illetve az intézményhez tartozó meghatározott területen tölteni. Ha a munkakörükhöz tartozó feladatuk ellátása a munkahelyen kívüli tartózkodást szükségessé teszi, ennek tényét és az intézményen kívül való tartózkodás várható idejét az igazgatónak, igazgatóhelyetteseknek előzetesen be kell jelenteniük.
Az intézmény alkalmazottai benntartózkodásuk tényét kötelesek rendszeresen, jelenléti íven vezetni.
II.4.3. A vezetők intézményben való benntartózkodásának rendje
Az iskolában 7.00 és 17.00 között az intézmény magasabb vezetői (igazgató, igazgatóhelyettes) közül – előzetesen kialakított beosztás alapján – egyikük az iskolában tartózkodik. Amennyiben ez nem megoldható, az igazgató az iskola pedagógusai körül írásos meghatalmazás alapján bíz meg érdemi intézkedésre jogosult alkalmazottat. A vezetői feladatokkal megbízott alkalmazott felelőssége, intézkedési jogköre az intézmény működésével, a tanulók biztonságának megóvásával összefüggő azonnali döntést igénylő ügyekre terjed ki.
A magasabb vezetők benntartózkodásának általános rendje
| Hétfő | Kedd | Szerda | Csütörtök | Péntek | |
| igazgató | 6.30-14.30 | 6.30-14.30 | 6.30-14.30 | 6.30-14.30 | 6.30-14.30 |
| igazgató-helyettes | 8-16 | 8-16 | 9-17 | 8-16 | 8-16 |
| igazgató-helyettes | 9-17 | 9-17 | 8-16 | 9-17 | 9-17 |
A vezető akadályoztatása esetén a következő személyek látják el az ügyeleti feladatokat:
- Alsó tagozatos humán munkaközösség vezetője
- Felső tagozatos reál és művészetek munkaközösség vezetője
- Alsó tagozatos reál munkaközösség vezetője
- Felső tagozatos humán mnkaköz9sségvezetője
- Testnevelés munkaközösség vezetője
- Idegen nyelvi munkaközösség vezetője
Tanulói jogviszonnyal kapcsolatos ügyek intézése céljából tanítási szünetekben a fenntartó által meghatározott időpontban biztosított az ügyelet. Az ügyelet pontos időpontját a bejárati kapun – jól látható helyen – ki kell függeszteni.
Az iskola igazgatója, igazgató-helyettesei – előzetesen kialakított beosztás alapján – gondoskodnak arról, hogy személyes jelenlétük a hét valamennyi munkanapján megfelelő időtartamban az épületben biztosított legyen.
Az iskola igazgatója előre egyeztetett időpontban az alkalmazottak, illetve a szülők részére fogadó órát tart.
II.4.4. A belépés és benntartózkodás rendje azok részére, akik nem állnak jogviszonyban a nevelési-oktatási intézménnyel
Az iskolával tanulói vagy munkajogi jogviszonyban nem álló kiskorú vagy felnőtt személy csak előzetes megbeszélés alapján, a megbeszélt időpontban és időtartamban tartózkodhat az iskola épületében. Az iskola vezetőinek és pedagógusainak fogadóidejét, valamint a szülői értekezletek rendjét a tanévnyitó szülői értekezleteken nyilvánosságra kell hozni, és meg kell jeleníteni az iskola honlapján.
A szülők gyermekeiket az iskola bejárati kapujáig kísérhetik, s a foglalkozások után itt fogadhatják őket.
Ha a keresett személy tanuló, akkor a látogatónak igazolnia kell kilétét. Ha a tanuló felügyeletére jogosult vagy a jogosult által írásban megbízott személy, akkor a földszinti előtérben lehetőséget biztosítunk a személyes találkozásra.
Ha a belépő személy az iskola valamely helyiségének alkalmi vagy rendszeres bérlője, az előzetes megállapodás szerinti időben és helyiségekben, azok épségét és állagát megőrizve tartózkodhat vagy tartózkodhatnak az épületben. Erről szóban vagy írásban történik előzetes megállapodás az intézmény igazgatójával, a felügyeletet ez idő alatt biztosító személyek egyidejű értesítése mellett.
Az iskola által szervezett rendezvényeken való részvételre a rendezvény jellegétől függően meghívott személyek jogosultak. Az ő fogadásuk és kalauzolásuk az erre kijelölt alkalmazottak feladata. A meghívott személyekről listát kell készíteni, amelyet a fogadásukra illetékes nevelők, egyéb dolgozók és tanulók előre megkapnak. Ennek alapján az előre meghatározott, a fogadásukra kijelölt helyre kísérik a meghívottakat.
Az iskolában és az iskolán kívüli rendezvényeken illetéktelen személyek nem tartózkodhatnak. Amennyiben figyelmeztetés ellenére sem hagyják el az iskola, illetve az iskolai rendezvény helyszínét, az intézmény vezetése nyomban értesíti az eljárni illetékes hatóságot.
II.5. Elektronikus úton előállított papíralapú nyomtatványok hitelesítésének rendje
Az elektronikus úton előállított nyomtatványokat a digitalizálást végző személy köteles papíralapú formában is előállítani. (beírási napló)
Az elektronikus nyomtatványt – az igazgató utasítása szerinti gyakorisággal – papíralapon is hozzáférhetővé kell tenni, azaz ki kell nyomtatni.
A papíralapú nyomtatványt kinyomtatását követően:
- el kell látni az igazgató eredeti aláírásával és az intézmény bélyegzőjével
- az iraton fel kell tüntetni a dokumentum eredeti adathordozójára való utalást: „elektronikus nyomtatvány”
- az elektronikus és a nyomtatott (hitelesített) kiállítás dátumát
- az vonatkozó jogszabályi rendelkezés szerint meghatározott ideig az irattárazási szabályzat alapján irattári dokumentumként kell lerakni.
A papíralapú irattárazás tekintetében a személyiségi, adatvédelmi és biztonságvédelmi követelmények megtartásáért az igazgató felel, valamint a hitelesítésről az igazgatónak kell gondoskodnia.
II.6. Elektronikus úton előállított, hitelesített tárolt dokumentumok kezelési rendje
II.6.1. A Köznevelés Információs Rendszerében előállított dokumentumrendszer kezelése
A köznevelési ágazat irányítási rendszerével a Köznevelés Információs Rendszer (KIR) révén tartott elektronikus kapcsolatban elektronikusan előállított, hitelesített és tárolt dokumentumrendszert alkalmaz az intézmény a jogszabályi előírásoknak megfelelően. A rendszerben alkalmazott fokozott biztonságú elektronikus aláírást kizárólag az intézmény igazgatója alkalmazhatja a dokumentumok hitelesítésére. Az elektronikus rendszer használata során feltétlenül ki kell nyomtatni és az irattárban kell elhelyezni az alábbi dokumentumok papír alapú másolatát:
- az intézménytörzsre vonatkozó adatok módosítása
- az október 1-jei Országos Statisztikai Adatszolgáltatás (OSA) adatállománya
- az október 1-jei pedagógus és tanulói lista
- az alkalmazott pedagógusokra, óraadó tanárokra vonatkozó adatbejelentések
- a tanulói jogviszonyra vonatkozó bejelentések.
A tanulóbalesetek elektronikus bejelentőlapja papíralapú nyomtatványának hitelesítésére és tárolására a fent írt eljárásrend vonatkozik.
Az egyéb elektronikusan megküldött adatok írásbeli tárolása, hitelesítése nem szükséges. A dokumentumokat a KIR rendszerében, továbbá az iskola informatikai hálózatában egy külön e célra létrehozott mappában tároljuk. A mappához való hozzáférés jogát az informatikai rendszerben korlátozni kell, ahhoz kizárólag az igazgató által felhatalmazott személyek (az iskolatitkár és az igazgató- helyettesek férhetnek hozzá.)
II.6.2. Az elektronikus napló hitelesítésének rendje
Az iskolánkban használatos digitális napló elektronikusan előállított, papíralapon tárolt adatként kezelendő, mert a rendszer nem rendelkezik az ágazat irányításáért felelős miniszter engedélyével. Az elektronikus naplóba az adatokat digitális úton viszik be az iskola vezetői, tanárai és az adminisztrációért felelős alkalmazottak.
Az adatok tárolása – ideiglenesen – az iskola e célra használatos szerverén történik, a frissítés legalább egyórányi gyakorisággal történik. A digitális napló elektronikus úton tárolja a tanulók adatait, osztályzatait, a tanítási órák tananyagát, a hiányzókat, valamint a tanulókkal kapcsolatos intézkedéseket, a szülők értesítését; a nevelők tanítással lekötött munkaidőn felüli óráit.
A kinyomtatott dokumentumot az iskola körbélyegzőjével látjuk el, és aláírásával hitelesíti az osztályfőnök és az igazgató.
A tanév végén a digitális napló által generált anyakönyvből papír alapú törzskönyvet kell kiállítani, amelynek adattartalmát és formáját jogszabály határozza meg.
Eseti gyakorisággal kell kinyomtatni a tanuló által elért eredményeket, az igazolt és igazolatlan órák számát, a záradékokat tartalmazó iratot iskolaváltás vagy a tanulói jogviszony más megszűnésének eseteiben.
II.7. A tanulók egészségét veszélyeztető helyzetek kezelésének eljárásrendje, tűz- és balesetvédelmi intézkedések
A tanulók számára minden tanév első napján az osztályfőnök tűz- és balesetvédelmi tájékoztatót tart, amelynek során – koruknak és fejlettségüknek megfelelő szinten – felhívja a figyelmüket a veszélyforrások kiküszöbölésére. A tájékoztató során szólni kell az iskola közvetlen környékének közlekedési rendjéről, annak veszélyeiről is. A tájékoztató megtörténtét és tartalmát dokumentálni kell, a tájékoztatás megtörténtét a diákok a tájékoztató füzetükben a tűz-, baleset- és munkavédelmi oktatásban történő részesülésükről szóló bejegyzés aláírásával igazolják.
Balesetvédelmi, munkavédelmi oktatást kell tartani minden tanév elején azon tantárgyak esetén, amelyek tanulása során technikai jellegű balesetveszély lehetősége áll fönn. Ilyen tantárgyak: fizika, kémia, biológia, informatika, testnevelés, technika. Az oktatás megtörténtét az osztálynaplóban, e-naplóban dokumentálni kell. Az egyes szaktantermekben érvényes balesetvédelmi előírásokat belső utasítások és szabályzatok tartalmazzák, amelyeket a nevelő a tanév elején köteles megismertetni a tanulókkal. Az ismertetésen jelen nem lévő tanulók számára pótlólag kell ismertetni az előírásokat. Az iskola számítógépeit a tanulók csak tanári felügyelet mellett használhatják.
Külön balesetvédelmi, munkavédelmi tájékoztatót kell tartani a diákok számára minden olyan esetben, amikor a megszokottól eltérő körülmények között végeznek valamely tevékenységet (pl. osztálykirándulás, munkavégzés). A tájékoztatást a foglalkozást vezető pedagógus köteles elvégezni és adminisztrálni.
A tanulóbalesetek bejelentése tanulóink és a pedagógusok számára kötelező. Az a pedagógus, aki nem jelenti az óráján történt balesetet, mulasztást követ el. A balesetek jegyzőkönyvezését, nyilvántartását és az illetékes kormányhivatalnak történő megküldését az igazgató által megbízott munkavédelmi felelős végzi.
II.8. Az intézmény berendezésére, felszerelésére vonatkozó rendszabályok
Az egyes helyiségek, létesítmények berendezéseit, felszereléseit, eszközeit elvinni csak az igazgató írásos engedélyével, átvételi elismervény ellenében lehet. Ekkor a használatba vevő a tárgyak épségéért anyagilag felelős. Az engedélyen fel kell tüntetni a kölcsönzési határidőt. Az engedélyt két példányban kell elkészíteni, melynek egyik példányát az iskolatitkárnak kell leadni és iktatni, másik példánya a kölcsönvevőnél marad.
A szakmai felszerelések, a szemléltetőeszközök, szemléltetéshez felhasznált anyagok megrendeléséről, beszerzéséről igazgatói engedélyezést követően a szakmai munkaközösségek gondoskodnak. A tanításhoz használt szemléltetőeszközök, anyagok, médiák foglalkozásokon való felhasználásának biztosítása a nevelő feladata. Az eszközök, berendezések hibáját az igazgatóhelyettesnek jelenteni kell, illetve a hibás eszközöket, berendezéseket le kell adni a hiba megjelölésével a fent nevezett alkalmazottaknak. Újbóli használatbavételről az intézkedő alkalmazott tájékoztat. A javíthatatlan eszközöket, berendezéseket külön jogszabály alapján selejtezni kell.
II.9. A helyiségek biztonságának rendszabályai
Vagyonvédelmi okok miatt az üresen hagyott termeket zárni kell. A bezárt termek kulcsát az irodában a kulcsos szekrénybe kell elhelyezni. A tantermek zárásának ellenőrző felelőse az épületet záró személy, akinek gondoskodnia kell az elektromos berendezések áramtalanításáról is.
A tantermek, szaktantermek, előadók, tornatermek balesetmentes használhatóságáról, az azokban elhelyezett eszközök állapotának vizsgálatáról a szaktanár gondoskodik. A termek használatának rendjét a házirend szabályozza.
Az intézmény területén keletkezett kárt a károkozónak kell megtéríteni. A tanulók által okozott károkról az osztályfőnök köteles a szülőt értesíteni. Az igazgató feladata a kár felmérése, és a kártérítés szülővel, gondviselővel történő rendeztetése.
II.10. Rendkívüli események esetén szükséges intézményi teendők
Rendkívüli eseménynek minősül minden olyan nem várt, önerőből el nem hárítható esemény, amely az iskolában a nevelő-oktató munka biztonságosát jelentős mértékben zavarja vagy ellehetetleníti.
Rendkívüli esemény lehet:
- bombariadó
- katasztrófahelyzet
- tűzeset
- terrortámadás
- egyéb az egészséget és a testi épséget fenyegető helyzet (a továbbiakban: veszélyeztető helyzet)
A rendkívüli események megelőzése érdekében az igazgató a tűz- és munkavédelmi feladatokkal megbízott alkalmazottal együtt eseteként, valamint az iskola épületének karbantartási feladatait végző dolgozói, továbbá a gondnok mindennapi feladatai végzésekor köteles ellenőrizni, hogy az épületben rendkívüli, bombának látszó tárgy, egyéb szokatlan, a biztonságot előreláthatóan veszélyeztető jelenség vagy arra utaló jelek nem tapasztalhatók-e. Amennyiben ellenőrzésük során rendellenességet tapasztalnak, haladéktalanul kötelesek személyesen vagy telefonon az illetékeseknek jelenteni.
Jogszabályi kötelezettsége alapján az intézmény vezetője meghatározza a katasztrófa-, tűz- és a polgári védelmi tevékenység szervezeti és végrehajtási rendjét az intézmény szervezeti és működési szabályzatában, irányítja és ellenőrzi a felkészülési és a védekezési időszakra meghatározott feladatok végrehajtását.
Veszélyhelyzet esetén a legfontosabb teendők az alábbiak:
Ha az intézményben tartózkodó személy az épületben veszélyhelyzetet vagy annak fenyegető bekövetkeztének lehetőségét észleli – így bomba elhelyezésére utaló jelet tapasztal, vagy bomba elhelyezését bejelentő telefonüzenetet vesz –, az eseményt azonnal bejelenti az iskola legkönnyebben elérhető vezetőjének vagy bármely intézkedésre jogosult alkalmazottjának. Az értesített vezető vagy döntésre jogosult alkalmazottja a bejelentés valóságtartalmának vizsgálata nélkül köteles elrendelni a veszélyeztető helyzetet jelző riadót.
A veszélyhelyzetet jelző riadó az iskolai csengő szaggatott jelzésével történik. Lehetőség esetén ennek tényét az iskolarádióban is közzé kell tenni.
Az iskola épületében tartózkodó személyek az épületet a tűzriadó tervnek megfelelő rendben azonnal kötelesek elhagyni. A gyülekezésre kijelölt terület – ezzel ellentétes utasítás hiányában – az iskola udvara és a főbejárat előtti útszakasz. A felügyelő pedagógusok a náluk lévő dokumentumokat mentve kötelesek az osztályokat sorakoztatni, a jelen lévő és hiányzó tanulókat haladéktalanul összeszámolni, a tanulók kíséretét és felügyeletét ellátni, a tanulócsoportokkal a gyülekezőhelyen tartózkodni.
A veszélyhelyzetet jelző riadót elrendelő személy a riadó elrendelését követően haladéktalanul köteles bejelenteni annak tényét a rendőrségnek. A rendőrség megérkezéséig az épületben tartózkodni tilos.
Ha a veszélyhelyzetet jelző riadó bejelentésére okot adó esemény telefonos jelzés útján történik (pl. bomba elhelyezéséről és felrobbantásáról szóló fenyegetés kommunikálása), az üzenetet fogadó lehetőség szerint törekedjék arra, hogy a fenyegetőt hosszabb beszélgetésre késztesse, így igyekezzék minél több tényt megtudni a fenyegetéssel kapcsolatban.
A veszélyhelyzetet jelző riadó lefújása folyamatos csengetéssel és szóbeli közléssel történik. A bombariadó által kiesett tanítási időt az iskola vezetője – a jogszabályban foglaltak szerint – a tanítás meghosszabbításával vagy pótlólagos tanítási nap elrendelésével köteles pótolni.
Veszélyhelyzetek esetére a teendők részletes meghatározása az intézmény alábbi dokumentumaiban szabályozott:
- Tűzvédelmi szabályzat
- Vészhelyzeti cselekvési terv
Rendkívüli eseményről az intézményben tartózkodó igazgató vagy helyettese telefonon azonnal köteles tájékoztatni a fenntartót. Az eseményről írásbeli feljegyzést is kell készíteni, melyet iktatni kell.
A 2020-ban kialakult COVID-19 járványhelyzet miatt bevezetett veszélyhelyzet intézkedési tervét a 3. számú melléklet tartalmazza.
II.11. Intézményi védő, óvó előírások
II.11.1. Az intézmény vezetőinek feladatai a tanulóbalesetek megelőzése és a balesetek esetén
Az intézmény vezetőjének kötelessége rendszeresen ellenőrizni az egészséges és biztonságos munkavégzés tárgyi feltételeit. Ezt szolgálják a rendszeresen (legalább félévente) megtartott munkavédelmi ellenőrzések, szemlék. A munkavédelmi szemlék rendjét, az ellenőrzésbe bevont személyeket a munkavédelmi szabályzat rögzíti. A megtartott szemléről jegyzőkönyvet kell felvenni, amely tartalmazza:
- a szemle időpontját
- a részt vevő személyeket és beosztásukat
- az észrevett hiba leírását
- a javítási határidőt
- a javításért felelős dolgozó nevét
- a kijavítás dátumát és a javításért felelős dolgozó közvetlen felettesének aláírását.
Az igazgató beosztású munkatársainak az egészséges és biztonságos iskolai környezet megteremtésével kapcsolatos teendőinek ki kell terjednie:
- az egészséges és biztonságos munkavégzésre vonatkozó jogszabályok ismeretére;
- a tanulókkal, a pedagógusokkal és az intézmény többi dolgozójával kapcsolatos teendőkre: mindannyiukat meg kell ismertetni az egészséges és biztonságos munkavégzés általános és helyi szabályaival és az ezt rögzítő iskolai szabályzatokkal, meg kell győződni arról, hogy a szükséges ismereteket elsajátították-e, és folyamatosan ellenőrizni kell, hogy a szabályokat betartják-e;
- az iskola belső szabályzatainak körültekintő összeállítására, az egészséges és biztonságos iskolai környezet tárgyi és személyi feltételeinek megteremtésére, folyamatos vizsgálatára, ellenőrzésére.
A tanulóbalesetek megelőzése és megtörténte esetén a vezetők feladata mind a prevenciós célú cselekmények, mind az elvárható segítségnyújtás terén megegyeznek az intézményi alkalmazottak számára kötelezően előírt teendőkkel.
II.11.2. Az intézmény alkalmazottainak feladatai a tanulóbalesetek megelőzése és baleset esetén
II.11.2.1. Az intézmény dolgozóinak feladatai a tanulói balesetek megelőzésében, illetve baleset esetén
Az iskola minden dolgozójának alapvető feladatai közé tartozik, hogy a tanulók részére az egészségük, testi épségük megőrzéséhez szükséges ismereteket átadja, valamint, ha észleli, hogy a tanuló balesetet szenvedett, vagy ennek veszélye fennáll, a szükséges intézkedéseket megtegye.
Az iskola dolgozóinak feladatai a tanulói baleset megelőzésével kapcsolatosan:
- Minden dolgozónak ismernie kell és be kell tartania a munka-, tűz- és balesetvédelmi szabályzatokat.
- A Nemzeti alaptanterv (a továbbiakban: NAT) és az iskola helyi tanterve alapján minden tantárgy keretében oktatni kell a tanulók biztonságának és testi épségének megóvásával kapcsolatos ismereteket, rendszabályokat és viselkedési formákat.
- A nevelők a tanórai és az egyéb foglalkozásokon, valamint az ügyeleti beosztásukban meghatározott időben kötelesek a rájuk bízott tanulók tevékenységét folyamatosan figyelemmel kísérni, a rendet megtartani, valamint a baleset-megelőzési szabályokat a tanulókkal megtartatni.
- Az osztályfőnöknek az osztályfőnöki órákon a tanulókkal ismertetni kell az egészségük és testi épségük védelmére vonatkozó előírásokat, az egyes foglalkozásokkal együtt járó veszélyforrásokat, a tilos és elvárható magatartásformákat.
- A nevelőknek ki kell oktatniuk a tanulókat minden gyakorlati technikai jellegű feladat, illetve a tanórán vagy iskolán kívüli program előtt a baleseti veszélyforrásokra, a kötelező viselkedés szabályaira, valamint egy esetleges rendkívüli esemény bekövetkezésekor követendő magatartásra.
- A tanulók számára közölt balesetvédelmi ismeretek témáját és az ismertetés időpontját az osztálynaplóba, e-naplóba be kell jegyezni. A nevelőnek visszakérdezéssel meg kell győződnie arról, hogy a tanulók elsajátították-e a szükséges ismereteket. A fokozottan balesetveszélyes tanítási órákat (testnevelés, fizika, kémia, technika) és a gyakorlati oktatást vezető nevelők baleset-megelőzési feladatai a munkavédelmi szabályzat mellékletében találhatók.
- Az iskola igazgatója az egészséges és biztonságos munkavégzés tárgyi feltételeit munkavédelmi ellenőrzések (szemlék) keretében rendszeresen ellenőrzi. A munkavédelmi szemlék tanévenkénti időpontját, a szemlék rendjét és az ellenőrzésbe bevont dolgozókat a munkabiztonsági szabályzat tartalmazza.
II.11.3. A dolgozók munkaköri alkalmassági vizsgálata
Az iskola dolgozóinak munkaköri alkalmassági vizsgálata a 33/1998. (VI.24.) NM rendelete alapján történik. Munkába lépés előtt valamennyi dolgozó köteles foglalkozás –egészségügyi vizsgálaton részt venni, az intézmény foglalkozás-egészségügyi orvosánál. A munkavállalók időszakos, rendszeres vizsgálaton vesznek részt, a jogszabályban előírtak szerint.
II.11.4 Dohányzás, kábítószer- és alkoholfogyasztás, szerencsejáték tiltása, büntetése
Az intézményben – ideértve az iskola udvarát, a főbejárat előtti 5 méter sugarú területrészt és az iskola parkolóját is – a tanulók, a munkavállalók és az intézménybe látogatók nem dohányozhatnak. Az intézményben és az iskolán kívül tartott iskolai rendezvényeken tanulóink számára a dohányzás és az egészségre káros élvezeti cikkek fogyasztása tilos! Az iskolában és az azon kívül tartott iskolai rendezvényekre olyan tanulót, aki – az iskolában, iskolai rendezvényen szolgálatot teljesítő személy megítélése szerint – egészségre ártalmas szerek (alkohol, drog stb.) hatása alatt áll, nem engedünk be. Ha távolléte mulasztásnak számít, a távollétet igazolatlannak tekintjük. 70 Az intézmény munkavállalói, az intézményben tartózkodó vendégek számára a dohányzás tilos. A nemdohányzók védelméről szóló törvény 4.§ (8) szakaszában meghatározott, az intézményi dohányzás szabályainak végrehajtásáért felelős személy az intézmény igazgatója.
II.12. A tanulók felvételének szabályai
A gyermek abban az évben, amelynek augusztus 31. napjáig a hatodik életévét betölti, legkésőbb az azt követő évben tankötelessé válik.
A tankötelezettség kezdetéről
a) az óvoda vezetője,
b) ha a gyermek nem járt óvodába az iskolaérettségi vizsgálat alapján a szakértői bizottság,
c) az óvoda, az iskola vezetője vagy a szülő kezdeményezésére az iskolaérettségi vizsgálat alapján a szakértői bizottság dönt.
A 20/2012 (VIII.31 EMMI) rendelet egyértelművé teszi a tankötelezettség megkezdésének feltételeit 21. §
(1) A tankötelezettség megkezdésének feltétele a gyermek iskolába lépéshez szükséges fejlettségének megléte, annak igazolása. A gyermek iskolába lépéshez szükséges fejlettségének jellemzőit az Óvodai nevelés országos alapprogramjának kiadásáról szóló kormányrendelet határozza meg.
(2) Az óvoda a tanköteles életkorba lépéskor a gyermek fejlettségével kapcsolatban
a) amennyiben a gyermek elérte az iskolába lépéshez szükséges fejlettséget, ezt igazolja,
b) dönt a hatodik életévét augusztus 31-ig betöltő gyermek óvodai nevelésben való további részvételéről,
c) szakértői bizottsági vizsgálatot kezdeményez a gyermek iskolába lépéshez szükséges fejlettségének megállapítása céljából, ha
ca) a gyermek iskolába lépéshez szükséges fejlettsége egyértelműen nem dönthető el a gyermek fejlődésének nyomon követéséről szóló óvodai dokumentumok alapján,
cb) a gyermek nem járt óvodába,
cc) a szülő nem ért egyet az a) pont szerint kiállított óvodai igazolással vagy a b) pont szerinti döntéssel, vagy
d) szakértői bizottsági vizsgálatot kezdeményez a gyermek iskolába lépéshez szükséges fejlettségének megállapítása céljából annak eldöntésére, hogy az augusztus 31-ig a hetedik életévét betöltött gyermek részesülhet-e további óvodai nevelésben.
A felvételi időszakot a központilag meghatározottak alapján hirdetjük ki és bonyolítjuk le.
Iskolánk a beiskolázási körzetéből minden jelentkező tanköteles korú tanulót felvesz.
Az első osztályba történő beiratkozás feltétele, hogy a gyermek az adott naptári évben a hatodik életévét augusztus 31. napjáig betöltse.
Az első osztályba történő beiratkozáson be kell mutatni:
- a gyermek nevére kiállított személyi azonosítót, lakcímkártyáját
- a szülő személyi igazolványát,
- a gyermek felvételét javasló óvodai szakvéleményt, (ha a gyermek óvodás volt),
- a nevelési tanácsadó felvételt javasló szakvéleményét (ha a gyermek nem volt óvodás, vagy ha az óvoda a nevelési tanácsadó vizsgálatát javasolta),
- a gyermek egészségügyi könyvét a gyermekorvos felvételi javaslatával,
- szükség esetén a szakértői bizottság véleményét.
A szülőt megilleti a nevelési-oktatási intézmény szabad megválasztásának joga. A jelentkezést az intézmény vezetője köteles elbírálni és a szülőt a döntésről írásban értesíteni. A szülő a döntés ellen jogorvoslati lehetőséggel élhet, melyet a fenntartó bírál el. Az általános iskola köteles felvenni, átvenni azt a tanköteles tanulót, aki életvitelszerűen az általános iskola körzetében lakik (a továbbiakban: kötelező felvételt biztosító iskola). Ha a településen több általános iskola működik, az egyes általános iskolai körzetet úgy kell meghatározni, hogy kialakíthatóvá váljon a hátrányos helyzetű gyermekek egyenletes aránya a nevelési-oktatási intézményekben. Az iskolák felvételi körzetét a kormányhivatal határozza meg és teszi közzé. Amennyiben a kötelezően felvett gyermekek után férőhellyel rendelkezik még az iskola a következők szerint jár el:
- először köteles a halmozottan hátrányos helyzetű és sajátos nevelési igényű tanuló kérelmét teljesíteni
- a további kérelmek elbírálásánál előnyben kell részesíteni azt a tanulót, aki életvitelszerűen az általános iskola körzetében lakik
- ha általános iskola az összes felvételi kérelmet helyhiány miatt nem tudja teljesíteni, akkor sorsolás útján dönt
- a sorsoláson az intézmény igazgatója, helyettese és a kérelmet benyújtók vesznek részt
- a sorsolás nyilvános
- különleges helyzetnek minősül, ha a tanuló szülője, testvére tartósan beteg vagy fogyatékkal élő, testvére az adott intézmény tanulója, szülő munkahelye az iskola körzetében található.
II.11.2.2. Az intézmény nevelőinek feladatai tanulóbalesetek esetén
- A tanulók felügyeletét ellátó nevelőnek a tanulót ért bármilyen baleset, sérülés, vagy rosszullét esetén haladéktalanul meg kell tennie a következő intézkedéseket:
- a sérült tanulót elsősegélyben kell részesítenie, ha szükséges orvost kell hívnia
- a balesetet, sérülést okozó veszélyforrást a tőle telhető módon meg kell szüntetnie
- minden tanulói balesetet, sérülést, rosszullétet azonnal jeleznie kell az iskola igazgatójának
- e feladatok ellátásában a tanulóbaleset színhelyén jelenlévő többi nevelőnek is részt kell vennie.
- A balesetet szenvedett tanulót elsősegélynyújtásban részesítő dolgozó a sérülttel csak annyit tehet, amihez biztosan ért. Ha bizonytalan abban, hogy az adott esetben mit kell tennie, akkor feltétlenül orvost kell hívnia, és beavatkozással meg kell várnia az orvosi segítséget.
- Az iskolában történt bármilyen balesetet az iskola igazgatójának ki kell vizsgálnia. A vizsgálat során tisztázni kell a balesetet kiváltó okokat és azt, hogyan lett volna elkerülhető a baleset. A vizsgálat eredményeképpen meg kell állapítani, hogy mit kell tenni a hasonló balesetek megelőzése érdekében, és a szükséges intézkedéseket végre kell hajtani.
- A tanulóbalesetekkel kapcsolatos iskolai feladatok a magasabb jogszabályok alapján:
- a tanulóbalesetet az előírt nyomtatványon nyilván kell tartani;
- a 3 napon túl gyógyuló sérülést okozó tanulóbaleseteket haladéktalanul ki kell vizsgálni és e balesetekről az előírt nyomtatványon jegyzőkönyvet kell felvenni.
- a jegyzőkönyv egy példányát meg kell küldeni a fenntartónak, egy példányt át kell adni a tanuló szülőjének, egy példányát az iskola őrzi meg;
- a súlyos balesetet azonnal jelenteni kell az iskola fenntartójának, melynek kivizsgálásába legalább középfokú munkavédelmi szakképesítéssel rendelkező személyt kell bevonni;
- az iskola igény esetén biztosítja az intézményi tanács (szülői szervezet) és az iskola diákönkormányzata képviselőjének részvételét a tanulóbalesetek kivizsgálásában.
II.11.2.3. Az intézmény alkalmazottainak feladatai tanulóbalesetek esetén
Az osztályfőnökök baleset-megelőzési feladatai
- El kell látnia a tanulók felügyeletét az osztály egyéb foglalkozásain.
- Figyelemmel kell kísérnie a tanulók egészségi állapotát, ellenőriznie kell, hogy a tanuló megjelent-e az iskolai egészségügyi ellátás keretében megszervezett szűrővizsgálatokon.
- Az osztályfőnöki órák keretében fel kell hívnia a tanulók figyelmét a különböző állandó és idényjellegű baleseti veszélyekre (pl. közlekedés, fürdés, sport).
- Feltétlenül foglalkoznia kell a balesetek megelőzését szolgáló szabályokkal a következő esetekben:
- a tanév megkezdésekor az első osztályfőnöki órán ismertetni kell az iskola környékére vonatkozó közlekedési szabályokat, a házirend vonatkozó előírásait, a rendkívüli esemény bekövetkezésekor szükséges teendőket, a menekülési útvonalat, a menekülés rendjét
- rendkívüli események után
- tanulmányi kirándulások esetén
- tanév végén a nyári idénybalesetek veszélyeire kell felhívnia a tanulók figyelmét
- Az órákon feldolgozott balesetvédelmi anyagot az osztálynaplóba, e-naplóba be kell jegyeznie, és a tanulóktól vissza kell kérdeznie
- Az osztályban történt bármilyen jellegű balesetről az osztályfőnöknek értesítenie kell az iskola vezetőségét
- Nyilván kell tartania az osztályban történt tanulói baleseteket.
A testnevelést tanító pedagógus baleset megelőzési feladatai
- A tanév első óráján ismertetnie kell a tanulókkal a balesetek megelőzésének általános szabályait, meg kell győződnie (visszakérdezéssel), hogy a tanulók elsajátították-e az ezzel kapcsolatos ismereteket. A feldolgozott balesetvédelmi anyagot az osztálynaplóba, e-naplóba be kell jegyeznie.
- Testnevelési órákra, sportfoglalkozásokra, edzésekre stb. a tornaterembe a tanulók csak a foglalkozást vezető pedagógus jelenlétében mehetnek be. A foglalkozás csak a testnevelő tanár irányításával történhet.
- Minden gyakorlat előtt a testnevelő mutassa be a veszélyes gyakorlatelemeket, és hívja fel a figyelmet a balesetek megelőzésére.
- A testnevelési foglalkozást csak akkor szabad elkezdeni, ha a tárgyi és személyi feltételek veszélytelenek (pl. öltözék, talaj, szerek állapota stb.).
- A testnevelési órákra, ha az nem az iskolában történik (pl.: sportpályán, uszodában), a testnevelő köteles a tanulókat oda-vissza kísérni.
- Gyakorlat bemutatása előtt a testnevelő végezzen bemelegítést, és a tanulókkal történő gyakoroltatás előtt is gondoskodjon a bemelegítésről.
- A tornateremben tanulók csak pedagógus jelenlétében tartózkodhatnak, sportolhatnak, játszhatnak.
- A tornatermet használó, de nem az iskola állományában lévő dolgozó, tanuló sem tartózkodhat a felelős edző, foglalkozást vezető távollétében a tornateremben.
- A tornaterem padlózatát mindig csúszásmentes állapotban kell tartani, és ezt az órát tartó testnevelőnek folyamatosan figyelemmel kell kísérnie.
- A tornaeszközöket, tornaszereket, sportszereket és a tornaterem állapotát, biztonságát a testnevelő köteles folyamatosan ellenőrizni.
- A tornaterem padlózatát naponta fel kell törölni. El kell távolítani minden akadályt, ami csúszást, botlást okozhat.
- A tornateremben akadályt képező sportszereket, tornaszereket (pl. szekrény, gerenda) tárolni nem szabad.
- A tornateremben az órát (foglalkozást) vezető pedagógus köteles gondoskodni a rend és fegyelem megtartásáról, személyes felelősséggel tartozik a balesetvédelmi előírások megtartásáért. A tornaterembe hibás eszközt, tornaszert bevinni nem szabad.
A kémiát tanító pedagógusok baleset megelőzési feladatai
- A tanév első óráján ismertetnie kell a tanulókkal a balesetek megelőzésének általános szabályait, meg kell győződnie (visszakérdezéssel), hogy a tanulók elsajátították-e az ezzel kapcsolatos ismereteket, és a feldolgozott balesetvédelmi anyagot az osztálynaplóba, e-naplóba be kell jegyeznie
- Kísérletek előtt a szükséges balesetvédelmi szabályokat a tanulókkal ismertetni kell
- Kísérleteket, méréseket csak tanári felügyelet mellett szabad végezni! A tanuló egyedül még otthon sem végezhet kísérletet!
- A vegyszereket csak jól olvasható (eredeti csomagolásban), címkével ellátott üvegben szabad tárolni
- Egy csoportban egymással reakcióba lépő anyagokat nem szabad tárolni. A tárolásra fémszekrényt vagy fémdobozt kell használni
- A mérgező anyagokat külön méregszekrényben kell tárolni, a tanulók számára hozzáférhetetlen, zárt helyen. A méregszekrény ajtajának külső falát szembetűnő módon, „MÉREG” felirattal kell ellátni, és halálfejes jelzést is kell alkalmazni. A méregszekrény kulcsát a kémiaszertár felelősének magánál kell tartania, és azt illetéktelennek nem adhatja oda, tanulónak pedig soha nem lehet odaadni
- Peroxidokat fénytől, napfénytől, levegőtől elzárva kell tartani
- Sav hígítása csak szabadban, a sav vízbe öntésével történhet, állandó keverés mellett
- Tanuló a vegyszerekhez csak tanár jelenlétében nyúlhat hozzá az alábbiak figyelembevételével:
- folyadékos üveget csak az alján alátámasztva lehet megfogni, és sohasem a nyakánál, a kémcsöveket csak a kémcsőállványba helyezve szabad szállítani
- üvegbot, üvegcső, hőmérő dugóba történő behelyezését vagy kivételét védőkesztyű és védőszemüveg használatával szabad csak elvégezni
- az üvegek szállítása csak stabil, erre a célra rendszeresített tálcán történhet
- Mérgező és maró anyagokat pipettázni csak nyitott ablak mellett, fülke alatt szabad végezni
- Fémnátriummal történő kísérletnél fokozott figyelmet kell fordítani a vízzel való reakcióra
- Higannyal csak repedésmentes burkolatú helyiségben szabad kísérletezni, az elguruló higany összeszedésére kénport kell tartani a helyszínen
- Tanulókísérleteknél a tanulóknak előre kimért és megfelelően higított vegyszereket kell biztosítani. A kísérleti jegyzőkönyvben minden esetben fel kell hívni a figyelmet az előforduló balesetekre
- Borszeszégővel történő kísérlet esetén legyen a helyiségben tűzoltó-felszerelés, nemezpléd és elsősegélydoboz.
A fizikát tanító pedagógusok baleset megelőzési feladatai
- A tanév első óráján ismertetnie kell a tanulókkal a balesetek megelőzésének általános szabályait, meg kell győződnie (visszakérdezéssel), hogy a tanulók elsajátították-e az ezzel kapcsolatos ismereteket, és a feldolgozott balesetvédelmi anyagot az osztálynaplóba, e-naplóba be kell jegyeznie
- Kísérletek előtt a szükséges balesetvédelmi szabályokat a tanulókkal ismertetni kell
- Kísérleteket, méréseket csak tanári felügyelet mellett szabad végezni. A tanuló egyedül még otthon sem végezhet kísérleteket
- A tanulói kísérletet, a kísérlet, a mérés menetét, az eszközök működését, használatát a pedagógusnak ismertetnie kell a tanulókkal. Fel kell hívni a tanulók figyelmét a rendeltetésszerű használatra, esetleges baleseti veszélyekre és a rendellenesség esetén követendő magatartásra
- A mechanikai kísérletekhez használatos eszközök rendeltetésszerű használatát, esetleg összeállítását a kísérlet megkezdése előtt gyakoroltatni kell
- Különös figyelmet kell fordítani az üvegedények használatára
- Elektromos és fénytani kísérleteknél:
- a mérések eszközeinek összeállítását megkezdeni, feszültséget bekapcsolni csak a tanár engedélyével szabad
- sérült, toldott vagy hibás vezetéket, csatlakozót a méréshez, kísérlethez nem szabad felhasználni
- Hőtani kísérleteknél legyen a helyszínen tűzoltó-felszerelés, nemezpléd és elsősegélydoboz.
A technikát tanító pedagógusok baleset megelőzési feladatai
- A tanév első óráján ismertetnie kell a tanulókkal a balesetek megelőzésének általános szabályait, meg kell győződnie (visszakérdezéssel), hogy a tanulók elsajátították-e az ezzel kapcsolatos ismereteket, és a feldolgozott balesetvédelmi anyagot az osztálynaplóba, e-naplóba be kell jegyeznie
- A műhelyben a közlekedési utakat állandóan szabadon kell tartani, azokra tárgyakat, eszközöket még ideiglenesen sem szabad elhelyezni
- A tanulók a munkaeszközöket minden munkafeladat megkezdése előtt ellenőrizzék! A hibás eszközöket azonnal ki kell cserélni
- A pedagógus folyamatosan ellenőrizze az eszközök szakszerű használatát, a munkafogások helyességét
- A feldolgozásra váró anyagokat csak a kijelölt helyen szabad tárolni, úgy, hogy azok akadályt ne jelentsenek
- A műhelyből a hulladékot naponta ki kell hordani a hulladéktárolóba! Éghető anyagot nem szabad a szemétgyűjtőkben hagyni
- A műhelyben a tűzvédelmi szabályok szerinti poroltó készüléket kell elhelyezni, melynek használatát a technikát tanító pedagógusnak ismernie kell
- A technika műhelyben lévő villamos kisgépekkel csak a pedagógus dolgozhat, azokat tanulók nem kezelhetik, illetve azokkal munkát nem végezhetnek
- A technika műhelyben el kell helyezni jól hozzáférhető helyen egy mentődobozt. A mentődobozt a foglalkozás ideje alatt nyitva kell tartani, a helyét a szabványos szín- és alakjellel jelölni kell
- A műhelyben levő villamos berendezések, kéziszerszámok állapotát folyamatosan ellenőrizni kell.
III. A pedagógiai munka belső ellenőrzésének rendje
III.1. A belső ellenőrzés célja
A pedagógiai munka belső ellenőrzésének rendszere átfogja az iskolai nevelő-oktató munka egészét. Célja, hogy biztosítsa a hibák időben történő feltárását, mutasson rá a hiányosságok pótlására, erősítse meg a helyes gyakorlatot, s járuljon hozzá a jó módszerek népszerűsítéséhez, fokozva ezzel a munka hatékonyságát.
III.2. A belső ellenőrzés szervezése
A folyamatos belső ellenőrzés megszervezéséért, hatékony működéséért az iskola igazgatója felelős. Az ellenőrzéseket, méréseket az ellenőrzést végzők ütemezik a pedagógiai program és az éves munkaterv alapján azzal, hogy előre értesítik az ellenőrzésre kerülő területek felelőseit, hogy azok a munkát előkészíthessék, segíthessenek. A bejelentett ellenőrzések mellett alkalomszerűen, illetve az ellenőrzés természetének megfelelően, bejelentés nélkül is sor kerülhet az ellenőrzésre.
III.3. A belső ellenőrzés általános követelményei
Az intézmény belső ellenőrzésével szemben támasztott követelmények azt szolgálják, hogy az ellenőrzés segítse a nevelés-oktatás minél eredményesebb megvalósítását.
Ennek érdekében az ellenőrzéssel szemben támasztott alapvető követelmény, hogy az:
- segítse a szakmai, gazdálkodási és egyéb feladatok legészszerűbb, leggazdaságosabb ellátását
- legyen a fegyelmezett munka megvalósításának eszköze
- támogassa a helyes kezdeményezéseket, ugyanakkor kellő időben jelezze az intézmény működése során felmerülő megalapozatlan vagy helytelennek minősülő intézkedéseket, tévedéseket, hibákat, hiányosságokat
- segítse a vezetői utasítások végrehajtását
- járuljon hozzá a hibák, hiányosságok, szabálytalanságok megelőzéséhez, a gazdálkodási fegyelem és a gazdálkodás javításához.
III.4. Az ellenőrzést végzők köre
A belső ellenőrzést a következő személyek végzik:
- igazgató
- igazgató-helyettesek
- munkaközösség-vezetők
- osztályfőnökök saját szaktárgyaik területén, illetve osztályukon belül,
Az ellenőrzést végzőknek saját felelősi területükön ellenőrzési joguk van, egyben jelentési és beszámolási kötelezettséggel tartoznak az igazgató felé.
III.5. Az ellenőrzés területei
A belső ellenőrzés az alábbi területekre terjed ki:
- pedagógiai, szervezési, tanügy-igazgatási feladatok
- időszakos, állandó, kiemelt és speciális tevékenységek köre
- adminisztrációs munkavégzés
- tanórák, egyéb foglalkozások, megbeszélések, írásos dokumentumok, tanulói produktumok, mérések, értékelések.
III.6. Az ellenőrzés formái
- Óraellenőrzés
- Egyéb foglalkozások ellenőrzése
- Beszámoltatás
- Eredményvizsgálatok, felmérések, értékelések
- Helyszíni ellenőrzések
III.7. A pedagógiai munka belső ellenőrzésének eljárásrendje
| Az ellenőrzést végző vezető |
Kit ellenőriz? | A vezetői ellenőrzés szervezeti formája | Az ellenőrzés szempontjai | Visszacsatolás |
|---|---|---|---|---|
| igazgató | munkaközösség-vezető | operatív megbeszélések, vezetői értekezletek,
írásbeli beszámoló a munkaközösség munkájáról, a munkaközösség feladatainak végrehajtásáról; interjú |
|
a munkaközösség által elért eredmények, a jövőbeni feladatok kijelölése és a végrehajtásuk: „mennyiben lett sikeresebb a végrehajtás?”;
a munkaközösség tagjainak visszajelzése |
| igazgató | nevelő | óralátogatás, megbeszélés,
munkaértekezletek |
|
a feladatok végzésének eredményessége, a tananyag hatékony megtanítása, a tanítandó tudásanyag alkalmazható tudássá alakítása, melynek sikeressége a tanulók elért eredményeiben, a tanulmányi versenyeken bizonyított tudásszintjében mérhető fel |
| igazgatóhelyettesek | pedagógus | óralátogatás, megbeszélés, adminisztráció ellenőrzése |
|
a pedagógus nevelő-oktató tevékenységé-nek mérhető eredményessége |
| munkaközösség-vezető | pedagógus | óralátogatás, megbeszélés |
|
A tanulók által elért mérhető eredmények, a fejlődés értékelése (meghatározott szintfelmérések után), korábbi tapasztalatok beépítése |
III.8. A pedagógus egyéb feladatainak ellenőrzése
Tanítók, tanárok:
- az iskola rendezvényeinek szervezésében, lebonyolításában való részvétel
- a tanulók részére szervezett programokon való részvétel, illetve azok lebonyolításában történő közreműködés
- a szabadidős tevékenységek szervezésében való részvétel
- a felzárkóztatásban és a tehetséggondozásban való részvétel
- nem kötelező tanórán kívüli foglalkozások vezetése.
Munkaközösség-vezetők:
- az iskola rendezvényeinek szervezésében, lebonyolításában való koordinációs munkavégzés
- a változatos programokat biztosító munkaközösségi munkatervek összeállítása (egyéni javaslatok figyelembe vételével)
- bemutató órák, szülői bemutatók szervezése, szakmai konzultációk
- tanulmányi versenyek szervezése és lebonyolításukban való részvétel
- folyamatos kapcsolattartás biztosítása az iskolavezetés és a munkaközösségi tagok között;
- foglalkozási tervek, fejlesztési tervek ellenőrzése
- a munkaközösségéhez tartozó kollégák szakmai munkavégzésének ellenőrzése (óralátogatások)
III.9. Belső ellenőrzési szabályzat
III.9.1. Az intézményi belső ellenőrzés rendeltetése
A belső ellenőrzés rendeltetése az, hogy segítse az intézmény vezetését:
- a döntések előkészítésében, illetve szakmai megalapozásában
- utasításai, rendelkezései meghatározásában, végrehajtásában
- a belső tartalékok feltárásában
- a mulasztások, hiányosságok, szabálytalanságok megelőzésében
- a belső rend és fegyelem megszilárdításában
- a takarékosság érvényesítésében.
III.9.2. Helyszíni ellenőrzés
Helyszíni ellenőrzést az ellenőrzés helyszínén, közvetlen tájékozódással, a számviteli adatok, bizonylatok, valamint egyéb okmányok és nyilvántartások alapján kell lefolytatni.
A helyszíni ellenőrzés keretében alkalmazott ellenőrzési módszerek:
- a nyilvántartások és okmányok alapján végzett (dokumentációs) ellenőrzés, ami lehet tételes, leíró, próbaszerű és mintavételes
- közvetlen megfigyelésen, tapasztalatokon alapuló ellenőrzés, ami lehet szemle, rovancs, kísérlet és mintavétel
- egyéb ellenőrzési módszerek (pl.: elemzés, kérdőív, szóbeli kérdésfelvétel, beszélgetés, mélyinterjú stb.).
III.9.3. Az intézményi belső ellenőrzések típusai és gyakorisága
III.9.3.1. A komplex (átfogó) ellenőrzés
Ez az ellenőrzési forma minden esetben az adott konkrét tevékenység egészére irányul, komplex módon értékeli a szakmai és gazdálkodási feladatok végrehajtását, illetve azok összhangját.
III.9.3.2. A célellenőrzés
Ezen ellenőrzési forma mindig egy adott részfeladat, s azon belül egy vagy több meghatározott probléma vizsgálatára irányul. Gyakorisága eseti, illetve alkalom szerinti.
III.9.3.3. A témaellenőrzés
Ezen ellenőrzési forma általában azonos időben, több érintettnél ugyanazon témára irányuló (horizontális), nem teljes körű ellenőrzés. Célja, hogy általánosítható következtetéseket lehessen levonni, és ennek megfelelő intézkedéseket lehessen hozni. Gyakorisága eseti, illetve alkalom szerinti.
III.9.3.4. Az utóellenőrzés
Ezen ellenőrzési forma egy korábban lefolytatott ellenőrzés alapján tett intézkedések végrehajtásának, illetve eredményeinek felülvizsgálata a következő esedékes ellenőrzést megelőzően vagy annak keretében.
III.9.4. Az intézményi belső ellenőrzés fő területei és a vezetők egyes ellenőrzési feladatai
III.9.4.1. Felelősségi viszonyok
Az intézményen belüli belső ellenőrzési rendszer kialakításáért, szabályozottságáért és hatékony működéséért az igazgató felelős.
- A belső ellenőrzés elemei:
- a vezetői belső ellenőrzés
- a munkafolyamatba épített ellenőrzés
- az eseti megbízásos belső ellenőrzés
- A belső ellenőrzés főbb területei:
- a nevelő-oktató tevékenység ellenőrzése
- a vezetői belső ellenőrzés
- a munkafolyamatba épített belső ellenőrzés
III.9.4.2. A nevelő-oktató tevékenység ellenőrzése
- A pedagógiai program és az éves munkaterv végrehajtásának ellenőrzése, a pedagógusok ezzel kapcsolatos tevékenységének vizsgálata
- A nevelő-oktató munka tartalmának és színvonalának az iskolavezetőség által, meghatározott követelmények alapján történő ellenőrzése
- A tanulók szaktárgyi-tanulmányi eredményének, magatartásának és szorgalmának felmérése, értékelése
- A törzslapok, haladási és értékelési naplók, e-napló, egyéb foglalkozási naplók folyamatos, szabályszerű vezetésének ellenőrzése
- A napközis és tanulószobai nevelőmunka hatékonysága
- A tanulmányok alatti vizsgák szabályszerű lefolytatása
- A szakmai munkaközösségek felszereléseinek, a szertárak, tantermek, berendezéseinek szabályszerű használata.
III.9.4.3. A vezetői belső ellenőrzés
A vezetők irányító tevékenységük során kötelesek figyelemmel lenni az alábbiakra:
- az igazgatói döntések végrehajtásával kapcsolatos szakmai és más jellegű információk elemzése, értékelése, ehhez az eseti vagy rendszeres statisztikai és egyéb adatszolgáltatások, valamint a függetlenített/eseti megbízásos ellenőrzés jelentéseinek felhasználása
- a feladatok teljesítéséről, az intézkedések végrehajtásáról a beosztott vezetők és az alkalmazottak rendszeres és eseti beszámoltatása
- közvetlen tapasztalatok szerzése céljából a munkahelyen végzett helyszíni ellenőrzés.
III.9.4.4. A munkafolyamatba épített belső ellenőrzés
Az intézmény vezetői kötelesek biztosítani a szakmai folyamatok megszervezésének összhangját, amelynek során megfelelő munkaszervezéssel biztosítani kell, hogy:
- a munkavégzés egyes folyamatai megszakítás nélkül ellenőrzése megtörténjen
- a hibák, kedvezőtlen jelenségek kellő időben észrevehetők, felmérhetők és megakadályozhatók legyenek
- a munkafolyamatban tapasztalt rendellenességek megszüntetésére gyors intézkedések történjenek
- az alkalmazottak személyes felelőssége a végrehajtás minden szakaszában megfelelően érvényesüljön.
III.9.5. A vezetők egyes ellenőrzési feladatai
III.9.5.1. Az iskolavezetőség és a szakmai munkaközösség-vezetők általános ellenőrzési feladatai
Az intézmény minden vezetőjének kötelessége, hogy munkaterületén a folyamatos munkaköri-ügyviteli ellenőrzés mellett eseti téma- és célellenőrzést végezzen előzetes terv és tájékoztatás alapján. A konkrét ellenőrzés elvégzésekor a jelen szabályzatban leírtakat kell alkalmazni.
Minden esetben gondoskodni kell az ellenőrzések során tapasztalt hiányosságok megszüntetéséről. A hibák kijavítására határidőt kell adni, s ellenőrizni kell azok végrehajtását. Amennyiben a hiba a szervezeti egység szintjén nem számolható fel, felsőbb szinten kell ahhoz segítséget adni.
III.9.5.2. Az iskolavezetőség és a szakmai munkaközösség-vezetők egyéb ellenőrzési feladatai
Ellenőrzési feladataik kiterjednek továbbá az alábbi területekre:
- figyelemmel kísérik, hogy a felügyeletük alá tartozó területen a beosztott pedagógusok, dolgozók eleget tesznek-e előírt és elvárható kötelezettségeiknek, illetve ezen túlmenően a belső szabályzatokban, vezetői utasításokban, valamint a munkaköri leírásokban előírt kötelezettségeiknek
- a munkafolyamat változása esetén gondoskodnak a szakmai vagy gazdasági munkafolyamatokba épített ellenőrzési rend módosításáról, kiegészítéséről
- a dolgozók észrevételeit és érdekeit is figyelembe véve javaslatokat tesznek a szakmai, gazdálkodási feladatok ellátásának ésszerűsítésére, a munkaerővel, az anyagi és pénzügyi eszközökkel való hatékonyabb gazdálkodás elősegítésére
- az igazgató-helyettes(ek) felelősek a közvetlen irányításuk alá tartozó szervezeti egységeknél a nevelő-oktató munka eredményes megszervezéséért. Ellenőrzési joguk és kötelességük az igazgató tartós távolléte esetén az intézmény egészére, valamennyi dolgozójára kiterjed.
III.9.5.3. Az igazgató-helyettesek ellenőrzési feladatai
Ellenőrzési feladataik kiterjednek az alábbi területekre:
- a szakmai-pedagógiai tevékenységgel összefüggő ellenőrzési feladatokra, továbbá az oktatási dokumentumokban, a határozatokban, a jogi szabályozásban foglaltak betartására
- az intézményi nyilvántartások, statisztikák, összegzések, értékelések, az adminisztráció pontos vezetésére
- a nevelő-oktató munkával kapcsolatos feladatok határidejének betartására
- az intézményben oktatott tantárgyak tanterveire, tanmeneteire, a tantárgyak és tantárgyi modulok tanterv szerinti haladására
- a tantárgyak és tantárgyi modulok tanóráira, a különböző foglalkozások eredményességére
- a tanulók munkafüzeteire, a szóbeli feleletek és az írásbeli feladatok számára, mélységére
- a pedagógus ügyelet pontosságára, feladatellátására
- a tanórán kívüli tevékenységekre (pl.: diákkörök, könyvtár, sportkörök működése)
- a gyermek- és ifjúságvédelmi munkára
- a munkafegyelemre, az intézményi tulajdont károsító eseményekre.
III.10. A pedagógusok munkájának ellenőrzése
III.10.1. Az ellenőrzés célja
A pedagógusok szakmai ellenőrzése azt a célt szolgálja, hogy elemzésre kerüljön:
- a kollegák munkája a dokumentumokban meghatározottak szerint folyik-e
- munkájuk eredményesen szolgálja-e az iskola célkitűzéseit, szakmai elismertségét
- az esetleges hibák korrigálása, a pozitívumok megerősítése
- a folyamatos fejlődés, képzés és önképzés biztosítása.
A hatékonyság szempontjából nagyon fontos, hogy a tanári munka értékelésének formái, szempontjai, módszerei, eszközei a nevelőtestület konszenzusán alapuló rendszert alkossanak.
III.10.2. Az ellenőrzés ütemterve
| Időpont | Pedagógus | Osztályfőnök | Munkaközösségek | Munkaközösség-vezetők |
| Szeptember | Tanmenetek | Munkatervek | Éves munka feladatai | Éves munkaterv |
| Év eleji felmérések | Helyzetelemzések elkészítése | Tanmenetek ellenőrzése | ||
| Október | Egyéb foglalkozások | e-napló, statisztika | Egyéni foglalkozási tervek elkészítése, ellenőrzése | Az elkészült tervek összegyűjtése |
| November | Óralátogatások | Negyedéves beszámolók, a tanulók negyedéves értékelése | Bemutató órák | Óralátogatások |
| December | Versenyek (folyamatosan) | Kulturális programok szervezése | Versenyek | Szervezi és értékeli a házi versenyeket |
| Január | e-napló ellenőrzése | Féléves értékelések bejegyzése, féléves beszámolók, statisztika | Házi tanulmányi versenyek lebonyolítása | Féléves beszámolók |
| Február | Óralátogatások | Szülői értekezlet | Szakmai továbbképzések a tervek alapján | Óralátogatások |
| Március | Nyílt nap | Szülői látogatások szervezése | ||
| Április | Óralátogatások | Harmadik negyedéves | osztálykirándulások szervezése | Munkaköri leírások, egyéb dokumentumok felülvizsgálata |
| Május | Év végi felmérések, osztálykirándulások | Egyéni előmenetelek számonkérése | Témazáró dolgozatok és a házi versenyek második fordulója | Az osztálykirándulások programjának ellenőrzése |
| Június | Év végi beszámolók, törzslapok | Év végi beszámoló, adminisztráció lezárása | Javaslatok a következő tanév tervezéséhez | Év végi beszámolók, összesítő felmérések, statisztikák elkészítése |
Az ellenőrzés ütemtervében szereplő időpontok pontos meghatározását az éves iskolai munkaterv szabályozza.
A beszámolók elkészítése az iskolavezetőség által előre kiadott szempontok alapján történik.
A folyamatos ellenőrzés területei:
- a munkafegyelem (munkakezdés, ügyelet, szakszerű óravezetés)
- a tanulókkal való kapcsolattartás
- a munkatársi kapcsolatok minősége
- a tantermek és egyéb létesítmények színvonalának, esztétikájának megőrzése.
III.11. A pedagógusok jutalmazásának normái, sikerkritériumai
Jutalomban az a pedagógus részesülhet, akinek a mindennapi munkavégzését – a munkaköri leírásában foglaltak maradéktalan teljesítése mellett – jellemzik az alábbiak:
- A pedagógiai programban, s ezen belül a helyi tantervben foglalt nevelési-oktatási feladatok mérhetően magas szintű elvégzése, az eltervezett és a tanmenetben rögzített tananyagok felelős megtanítása, a tanítandó tudásanyag alkalmazható tudássá alakítása, melynek indikátorai a tanulók
- szintfelmérő dolgozataiban, szóbeli és írásbeli munkáiban önmagukhoz képest elért pozitív eredmények
- fejlődésében mutatkozó tendenciózus javulás
- tanulmányi versenyeken elért eredményei, továbbá
- az országos pedagógiai-szakmai ellenőrzések pozitív megállapításai.
- A kötelezően előírt és megtartott tanítási órákon és foglalkozásokon felül önként vállalt és végzett nevelési-oktatási tevékenységek színvonalas elvégzése, illetve az iskolának végzett egyéb megbízások teljesítése, melyeknek indikátorai:
- a foglalkozásokon keletkezett produktumok
- az országos pedagógiai-szakmai ellenőrzések pozitív megállapításai
- a megbízások teljesítésének írásos eredményei (projekttervek, pályázati anyagok stb.).
- Emberi-etikai helytállás, a tanulókhoz, a szülőkhöz és kollégákhoz való kölcsönösen pozitívan értékelt viszony, melynek indikátorai:
- az országos pedagógiai-szakmai ellenőrzések pozitív megállapításai,
- szülői értekezleteken, fogadóórákon vagy más fórumokon (pl. szülői munkaközösség ülésein) kinyilvánított vélemény.
- Kimutatható az iskola jó hírnevének kialakításáért és öregbítéséért kifejtett iskolai és iskolán kívüli tevékenységeinek pozitív eredményessége, melynek indikátorai az alábbi területeken tapasztalt kiemelkedő munkavégzés:
- az iskola fejlődéséért végzett áldozatos tevékenység
- kerületi vagy magasabb szintű versenyekre történő felkészítés
- táborok szervezése
- kerületi munkaközösségben végzett munka
- kerületi vagy magasabb szintű nevelési, pedagógiai, művelődési intézményekben végzett munka
- végzett tevékenységéről, pedagógiai kultúrájáról írásos formában fejeznek ki pozitív visszajelzéseket a munkatársak, szakmai véleményezők, fenntartó, szakértő, szaktanácsadó, szülők, diákszervezetek, melynek indikátorai:
- vezetői beszámolók
- az országos pedagógiai-szakmai ellenőrzések pozitív megállapításai
- értekezleteken elhangzott véleményalkotás.
- A szakmai munkaközösség-vezető, illetve a felettesei által pozitív szakmai vélemény fogalmazódik meg tevékenységéről, melynek indikátorai:
- munkaközösség-vezetői beszámoló
- az országos pedagógiai-szakmai ellenőrzések pozitív megállapításai
- az elégedettségi mérés kérdőíveinek eredményei.
- Eredményesen vesz részt a pályakezdő kollégák felkészítésében, mindennapi munkavégzésének mentorálásában, elősegítve ezzel az intézmény pályaszocializációs tevékenységének minél sikeresebb elvégzését, melynek indikátorai:
- a gyakornoki szabályzatban foglalt teljesítményértékelésének eredményei
- az országos pedagógiai-szakmai ellenőrzések pozitív megállapításai
- az elégedettségi mérés kérdőíveinek eredményei.
A jutalmat megalapozó minőségi szakmai munkavégzés sikerkritériumai:
A nevelőmunka kiemelkedő szinten való végzésének mutatói
- Kiemelkedő osztályfőnöki munka (jó osztályközösség kialakítása, működtetése, melyben alapvetően meghatározó az iskolai élet szabályainak betartása).
- A kulturált szabadidő eltöltésére nevelés (egyéb foglalkozások, különösen rendszeres szabadidős programok, kirándulások, táborok szervezése, szakkörök, sportfoglalkozások).
- Folyamatos, következetes és eredményes munka a fegyelem, a viselkedés és a környezetkultúra szintjének emeléséért
- Példamutató pedagógus-diák kapcsolat megerősítése, humánus bánásmód
- Közös együttműködés a szülők bevonásával a nevelés terén
- Az iskolai rendezvények, műsorok magas színvonalú megrendezése
- A nevelőtestületi értékrend egységes képviselete.
- Az oktató munka kiemelkedő szintű végzésének mutatói:
- A tanórák magas színvonalú megtartása (óralátogatások tapasztalatai, a tanulók felméréseinek eredményei képességeik szerint)
- Bemutató órák, illetve pedagógiai és szakmai kérdésekről tartott előadások
- Szakmai munkaközösségek vezetése
- Aktív részvétel a közösségi munkában
- Az iskola jó hírnevének öregbítésében való aktív részvétel
- A pályakezdő fiatalok segítése
- A szakmai munka megújításában való aktív részvétel
- Kiemelkedő eredményeket ér el a tehetségfejlesztés, tehetséggondozás területén (tanítványai sikeresen szerepelnek tanulmányi és sportversenyeken, folyamatos munkát végez a tanulók olvasóvá nevelésében)
- Képes felzárkóztatni a hátrányos helyzetű tanulókat és az átlagosnak megfelelő, vagy annál magasabb szintű tanulmányi eredményt ér el velük
- Folyamatosan és sokoldalúan képzi magát, melyet munkájában hasznosít
- Differenciált munkát végez az nevelő-oktató munkában.
IV. Az intézmény szervezeti rendszere
IV.1. Az intézmény szervezeti felépítése a vezetői feladatmegosztás rendje szerint

IV.2. Az intézmény irányítása
Az intézmény szakmai tekintetben önálló. Szervezetével és működésével kapcsolatban önállóan dönt minden olyan ügyben, amelyet a jogszabály nem utal más hatáskörbe.
Az igazgatói pályázattal kapcsolatos eljárásrend, illetve szabályai a 2011. CXC 67 §, és a 326/2013 (VIII.30) 21/A§ alapján valósul meg.
IV.2.1. Az igazgató és igazgatóhelyettesek feladatköre
Igazgató:
Az igazgatóhelyettesek munkájának ellenőrzése, koordinálása
Igazgatóhelyettes I.:
- alsó tagozaton működő munkaközösségek ellenőrzése
- Kréta rendszer működtetési feladatai a tanév során
- pedagógusok helyettesítésével, túlórájával és azok elszámolásával kapcsolatos feladatok
- iskolai órarend elkészítésével kapcsolatos feladatok
- statisztikai adatszolgáltatás
- beiratkozás, tanulói jogviszony létesítése, megszüntetése
- BTMN/SNI tanulókat ellátó utazó gyógypedagógusok munkájának koordinálása
- Iskolapszichológus, szociális munkás munkájának koordinálása
- különös közzétételi lista összeállítása
- hit- és erkölcstan adatszolgáltatás, hitoktatók munkájának koordinálása
- leltár, eszközök nyilvántartása
- iskolatej, iskolagyümölcs adatszolgáltatás ellenőrzése
- DSE működésének ellenőrzése, tevékenységeinek koordinálása
- a kompetenciamérés egyéb iskolai mérésekkel kapcsolatos operatív teendők
- lemorzsolódással kapcsolatos adatszolgáltatás
- Határtalanul, Erzsébet tábor pályázataival kapcsolatos teendők elvégzése
- intézményi dokumentumok: SZMSZ, Házirend, Munkaterv
- iskolai középiskolások szakmai gyakorlatának, közösségi szolgálatának koordinálása
- gyermek- és ifjúságvédelemmel kapcsolatos feladatok
- tanulónyilvántartás adatainak ellenőrzése a Kréta felületen
- pedagógusminősítéssel kapcsolatos tevékenységek
Igazgatóhelyettes II.:
- felső tagozaton működő munkaközösségek ellenőrzése
- tanügyigazgatási dokumentumok ellenőrzése
- munkaköri leírások elkészítése
- személyi anyagokkal kapcsolatos operatív teendők
- munka-, baleset-, és tűzvédelmi feladatok koordinálása
- pályaorientációval, pályaválasztással, továbbtanulással kapcsolatos tevékenységek
- tankönyvrendelés
- napköziotthon, tanulószoba
- a nevelő-oktató munkát közvetlenül segítő, egyéb munkakörben foglalkoztatottak irányítása
- DÖK segítő pedagógus munkájának koordinálása
- tehetséggondozással kapcsolatos tevékenységek
- egyéb pályázatok
- intézményi dokumentumok: Pedagógiai program, Házirend, Munkaterv
- könyvtár
- tanórán kívüli foglalkozások
- a működtetésben dolgozók munkájának koordinálása
- a tanulónyilvántartással, diákigazolvánnyal, tanulóbiztosítással kapcsolatos feladatok ellenőrzése a KIR felületen
- intézményi rendezvények, ünnepségek
- gyermekegészségügy
- pedagógusminősítéssel kapcsolatos tevékenységek
- tanulmányi versenyek
- az intézmény biztonságos működtetésével kapcsolatos tevékenységek koordinálása
- intézményi jegyzőkönyvek, beszámolók elkészítése
IV.2.2. A vezetési feladatok megvalósításának rendje
Az igazgató feladatait közvetlen munkatársai: az igazgató-helyettesek, közreműködésével látja el.
Az operatív és az azonnali vezetői döntést igénylő feladatokat az igazgató-helyettesek látják el.
Az intézmény magasabb vezető beosztottjai:
- Igazgató-helyettesek
Az igazgató-helyettesek megbízását a tantestületi véleményezési jogkör megtartásával az igazgató adja. Vezetőhelyettesi megbízást az intézmény határozatlan időre kinevezett alkalmazottja kaphat. A megbízás visszavonásig érvényes a megbízásról szóló okmányban foglaltak szerint.
A magasabb vezetők feladat- és hatásköre, valamint egyéni felelőssége mindazon területre kiterjed, amelyet munkaköri leírásuk tartalmaz.
Az igazgató közvetlen munkatársai munkájukat munkaköri leírásuk, valamint az igazgató közvetlen utasításai alapján végzik.
Az intézmény magasabb vezetői beosztottjai az igazgatónak tartoznak felelősséggel; beszámolási kötelezettségük kiterjed az általuk vezetett szervezeti egység működésére és pedagógiai munkájára, a belső ellenőrzések tapasztalataira, valamint az intézményt érintő, megoldandó problémák jelzésére.
- Az iskolavezetőség (iskolavezetés)
Az iskolavezetőség tagjai:
- igazgató
- igazgatóhelyettesek
Az iskolavezetőség az intézmény szervezeti egységeinek munkáját irányító operatív vezetői testülete, amely heti rendszerességgel tartja munkamegbeszéléseit. Koordinálja és megszervezi az iskolai munkaterv alapján összeállított havi feladat- és munkatervben foglaltak teljesítését, irányítja a szakmai munkaközösségek tevékenységét az egyes szervezeti egységek tevékenységét összehangolva.
- Kibővített iskolavezetőség
A kibővített iskolavezetőség tagjai:
- igazgató
- igazgató-helyettesek
- szakmai munkaközösség-vezetők
- diákönkormányzatot segítő pedagógusok
- közalkalmazotti tanács elnöke
A kibővített iskolavezetőség az iskolai élet egészére kiterjedő irányító, tervező, szervező, ellenőrző, értékelő tevékenységet végez meghatározott feladatokkal, jogokkal és kötelezettségekkel.
Az iskola kibővített vezetősége havonta, illetve szükség szerint tart megbeszélést az aktuális feladatokról. A megbeszélést az igazgató hívja össze.
Az iskola kibővített vezetőségi ülésein tanácskozási joggal, meghívottként részt vehetnek az iskola más alkalmazottai.
IV.3. Az igazgató vagy a helyettesei akadályoztatása esetére meghatározott helyettesítési rend
Az igazgatót akadályoztatása esetén az által kijelölt igazgató-helyettes helyettesíti. Ha az igazgató és az általa kijelölt igazgató-helyettes is akadályoztatva van feladatai ellátásában, a szervezeti hierarchia és a célszerűség elvét követve a vezetői feladatokkal megbízott intézményi alkalmazott a döntésre jogosult vezető az intézményben.
Az igazgató és helyettesei együttes távolléte esetén az igazgató által írásban meghatalmazott, vezetői feladatokkal megbízott alkalmazott jogosult a jogszabályban meghatározott, igazgatói hatáskörbe tartozó érdemi döntések meghozatalára.
IV.4. A kiadmányozás szabályai
Az intézményben bármilyen területen kiadmányozásra, a kiadmányok továbbküldhetőségének és irattárazásának engedélyezésére az igazgató jogosult. Kimenő leveleket csak az intézmény vezetője írhat alá.
Az igazgató akadályoztatása esetén a kiadmányozási jog gyakorlója az igazgató által – aláírásával és az intézmény bélyegzőjével ellátott írásos nyilatkozatban – megjelölt magasabb vezető beosztású alkalmazottja az intézménynek.
Az intézmény ügyintézésével kapcsolatban keletkező ügyiratoknak az alábbiakat kell tartalmazniuk:
- az intézmény adatai (név, cím, irányítószám, telefonszám, faxszám, e-mail cím)
- az irat iktatószáma
- az ügyintéző neve
- az ügyintézés helye és ideje
- az irat aláírójának neve, beosztása
A kiadmány jobb felső részében a következőket kell feltüntetni:
- az irat tárgya
- az esetleges hivatkozási szám
- a mellékletek száma
A kiadmányokat eredeti aláírással vagy hitelesített kiadványként lehet elküldeni. Ha a kiadmányozó eredeti aláírására van szükség, a kiadmány szövegének végén, a keltezés alatt a kiadmányozó nevét, alatta pedig a hivatali beosztását kell feltüntetni.
A hitelesítést a kiadmány jobb oldalán kell elvégezni. A keltezés alatt a kiadmányozó nevét „s.k.” toldattal, valamint alatta a hivatali beosztását kell szerepeltetni. Bal oldalon „A kiadmány hiteles” záradékkal kell ellátni. A hitelesítést végző a záradékot aláírásával és az intézmény körbélyegzőjével hitelesíti.
IV.5. A képviselet szabályai
A köznevelési intézmény képviseletére az igazgató jogosult, aki ezt a jogát meghatározott esetekben átruházhatja más személyre vagy szervezetre.
Az intézmény képviseletéről a fenntartó – indokolt esetben – meghatározott ügyek tekintetében saját döntése alapján rendelkezhet.
Az igazgató a képviseleti jogát – aláírásával és az intézmény körbélyegzőjével ellátott írásos nyilatkozatában – az általa kijelölt személyre ruházhatja át, kivéve a jogviszony létesítésével, módosításával és megszüntetésével kapcsolatos nyilatkozatok megtételét.
A képviseleti jog átruházásáról szóló nyilatkozat hiányában – amennyiben az ügy azonnali intézkedést igényel – nyilatkozattételre az a személy jogosult, akit erre a szervezeti és működési szabályzat helyettesítésről szóló rendelkezései az igazgató helyett történő eljárásra feljogosítanak.
A képviseleti jog az alábbi területekre terjed ki:
- jognyilatkozatok megtétele az intézmény nevében
- tanulói jogviszonnyal
- az intézmény és más személyek közötti szerződések megkötésével módosításával és felbontásával
- munkáltatói jogkörrel összefüggésben
- az intézmény képviselete személyesen vagy meghatalmazott útján
- hivatalos ügyekben
- települési önkormányzatokkal való ügyintézés során
- állami szervek, hatóságok és bíróság előtt
- az intézményfenntartó és az intézmény működtetője előtt.
- intézményi közösségekkel, szervezetekkel való kapcsolattartás során
- a nevelési-oktatási intézményben működő egyeztető fórumokkal, így a nevelőtestülettel, a szakmai munkaközösségekkel, a szülői szervezettel, a diákönkormányzattal, az intézményi tanáccsal
- más köznevelési intézményekkel, szakmai szervezetekkel, nemzetiségi önkormányzatokkal, az intézmény fenntartásában és működtetésében érdekelt gazdasági és civil szervezetekkel
- az intézmény belső és külső partnereivel
- az intézmény székhelye szerinti egyházakkal
- munkavállalói érdekképviseleti szervekkel.
- sajtónyilatkozat megtétele az intézményről a nyomtatott vagy elektronikus média részére, kifejezett rendelkezéssel arról, hogy mit és hogyan hozhatnak a nyilatkozatból nyilvánosságra
- az intézményben tudományos kutatás vagy szépirodalmi művek elkészítésének céljából történő információgyűjtés engedélyezéséről szóló nyilatkozat megtétele.
Az anyagi kötelezettségvállalással járó jogügyletekben való jognyilatkozat-tételről, annak szabályairól fenntartói, működtetői döntés vagy külön szabályzat rendelkezik.
Ha jogszabály úgy rendelkezik, hogy a jognyilatkozat érvényességéhez két képviseleti joggal rendelkező személy nyilatkozata szükséges, azon az intézmény igazgatója és valamelyik magasabb vezetői beosztásban lévő alkalmazottjának együttes aláírását kell érteni.
IV.6. Az intézményi bélyegzőhasználat szabályai
Az intézményi bélyegzők használatára a következő beosztásban dolgozók jogosultak: az igazgató és helyettesei minden ügyben, és az iskolatitkár illetékességi körükben, az osztályfőnök és a tanulmányok alatti vizsga vizsgabizottságának elnöke az osztályzatok törzslapba, bizonyítványba, valamint a félévi tanulmányi értesítőbe való beírásakor.
V. Az iskola közösségei és ezek kapcsolata a vezetéssel és egymással
Az iskolaközösséget az iskolával jogviszonyban álló alkalmazottak, tanulók és szüleik, gondviselőik alkotják.
Az iskola közösségei (szervezeti egységei), melyek működése útján a nevelési-oktatási intézmény megvalósítja céljait, a következők:
- iskolavezetőség
- nevelőtestület
- szakmai munkaközösségek
- diákok közösségei (diákönkormányzat)
- szülői szervezet
- intézményi tanács
V.1. Az iskolai közösségek jogai
Az egyes közösségeket, illetve azok képviselőit jogszabályokban meghatározott esetekben az alábbi jogok illetik meg:
- Részvételi jog illeti meg az intézmény minden dolgozóját azokon a programokon, amelyekre meghívót kap
- Javaslattételi jog illeti meg az intézmény életével kapcsolatban a dolgozókat, azok közösségét, tanulói közösségeket, az iskolával kapcsolatban álló szülőt, jogi személyt
- Véleményezési jog illeti meg az egyes személyt és közösséget. Az elhangzott véleményt a döntés előkészítése során a döntési jogkör gyakorlójának mérlegelnie kell. A döntési jogkör gyakorlójának az elhangzó véleménnyel kapcsolatos álláspontját a véleményezővel közölni kell
- Az egyetértési jog az intézkedés meghozatalának feltétele. A jogkör gyakorlója az adott kérdésben csak akkor rendelkezhet, ha az egyetértésre jogosult személy, közösség azzal ténylegesen egyetért
- Döntési jog illeti meg az iskola különböző közösségeit a magasabb jogszabályokban meghatározott esetben. A döntési jogkör gyakorlásának módját iskolai belső szabályzatok határozzák meg.
Az intézmény különböző közösségeinek tevékenységét – a vezetői feladatokkal megbízott alkalmazottak (kibővített iskolavezetőség) és a választott közösségi képviselők segítségével – az iskola igazgatója fogja össze.
V.2. Az iskolai alkalmazottak közössége
Az iskolai alkalmazottak közössége (továbbiakban: alkalmazotti közösség) az intézménnyel alkalmazásban állók összessége:
- a nevelők
- a nevelő-oktatómunkát közvetlenül segítő alkalmazottak
- egyéb munkaköröket betöltő alkalmazottak.
A teljes alkalmazotti közösséget az igazgató hívja össze mindazon esetekben, amikor ezt jogszabály előírja, vagy az intézmény egész működését érintő kérdések tárgyalására kerül sor. Az alkalmazotti közösség értekezleteiről tartalmi jegyzőkönyvet kell készíteni.
A nevelőtestület és az intézmény szakmai munkaközösségeit az iskola pedagógus munkakörrel rendelkező alkalmazottai alkotják.
Az iskola alkalmazottainak jogait és kötelességeit, juttatásait, munkavégzésük főbb szabályait jogszabályok, munkaköri leírásaik, valamint a kollektív szerződés és a közalkalmazotti szabályzat rögzítik.
V.2.1. Az alkalmazotti jogviszonyból eredő kötelezettségszegés
Kötelezettség vétkes megszegésének tekinthető, ha az alkalmazott:
- nem, vagy késve jelenik meg a munkahelyén, és nem tudja távollétét igazolni;
- nem munkára képes állapotban jelenik meg;
- megszegi a munkájára vonatkozó szabályokat, utasításokat;
- nem működik együtt munkatársaival, sőt akadályozza a munkát;
- indokolatlanul tagadja meg a tanfolyamon, továbbképzésen való részvételt;
- illetéktelenekkel közöl olyan információkat, amelyek munkája során tudomására jutottak;
- az intézmény belső szabályzatainak rendelkezéseit megszegi;
- a munkaköri leírásban felsorolt feladatok el nem végzése;
- a munkáltató utasításainak megtagadása;
- a rendszeres késés a munkahelyről.
A felelősségre vonás mértéke az elkövetett mulasztás nagyságától és az addigi munkavégzés minőségétől is függ. A 2012. évi I. törvény a munka törvénykönyvéről 78.§-a értelmében, a munkáltató a munka-viszonyt azonnali hatályú felmondással megszüntetheti, ha a másik fél:
a) a munkaviszonyból származó lényeges kötelezettségét szándékosan vagy súlyos gondatlansággal jelentős mértékben megszegi, vagy
b) egyébként olyan magatartást tanúsít, amely a munkaviszony fenntartását lehetetlenné teszi.
Az azonnali hatályú felmentés jogát az ennek alapjául szolgáló okról való tudomás szerzéstől számított tizenöt napon, legfeljebb azonban az ok bekövetkeztétől számított egy éven belül, bűncselekmény elkövetése esetén a büntethetőség elévüléséig lehet gyakorolni.
V.2.2. Nevelési-oktatási tevékenység folytatására vonatkozó szabályok megszegése
A szabálysértési törvény szerinti szabálysértést követ el az a pedagógus, aki:
- az iskolai végzettséget igazoló bizonyítványok kiállítására, nyilvántartására, tárolására vonatkozó előírásokat megszegi;
- a tanulót, a szülőt vagy a nevelési-oktatási intézményben létrehozott szervezeteiket a nevelési-közoktatási intézményekre vonatkozó jogszabályban meghatározott jogainak gyakorlásában szándékosan akadályozza;
- a pedagógiai szakszolgálatra vonatkozó rendelkezéseknek megfelelően készített szakvéleményben foglaltakat szándékosan figyelmen kívül hagyja;
- az iskolai nevelést-oktatást a tanév rendjétől eltérően szervezi meg;
- a tanítási hetek szervezésére, a tanítás nélküli pihenőnapok kiadására, az egy tanítási napon szervezhető tanítási órákra vonatkozó rendelkezéseket megszegi;
- a tanulóbalesetek megelőzésére vonatkozó előírásokat szándékosan megszegi;
- a nemzetgazdasági szintű tervezéshez szükséges intézményi, tanulói adatokat tartalmazó információs rendszerében történő bejelentkezési kötelezettségét nem teljesíti, a változásjelentést, az adatszolgáltatást nem teljesíti;
- az osztály, csoport szervezésére, létszámának meghatározására vonatkozó előírásokat megszegi; – a jogszabályban meghatározott kötelező tanügyi okmányokat nem vezeti;
- a tanulót a nevelési-oktatási intézményrendszerre vonatkozó rendelkezések szándékos megszegésével hátrányosan megkülönbözteti, szabálysértést követ el.
V.3. A nevelők közösségei
V.3.1. A nevelőtestület
V.3.1.1. A nevelőtestület tagjai, feladat- és hatásköre
A nevelőtestület a nevelési-oktatási intézmény pedagógusainak közössége, nevelési és oktatási kérdésekben az intézmény legfontosabb tanácskozó és határozathozó szerve.
A nevelőtestület tagjai: az iskola valamennyi nevelő-oktató tevékenységet betöltő alkalmazottja, valamint az nevelő-oktató munkát közvetlenül segítő felsőfokú végzettségű dolgozók.
A nevelőtestület az iskolát érintő legfontosabb nevelési-oktatási és módszertani kérdésekkel foglalkozik.
Feladata ezen túl a tantárgyi osztályzatok megállapítása, a tanulók magatartásának és szorgalmának elbírálása, javítóvizsgára, osztályozóvizsgára vagy évismétlésre utalás. Évente két alkalommal nevelési értekezlet keretén belül vitatja meg a fent említett témakörökben a kiemelt teendőket és módszertani újításokat. Az első és a második félév lezárását követően – jogszabályban rögzítettek szerint – elvégzi a pedagógiai munka elemzését, értékelését, hatékonyságának vizsgálatát.
A nevelőtestület döntési hatáskörébe tartozik:
- a pedagógiai program, a szervezeti és működési szabályzat és a házirend, továbbá azok módosításának elfogadása
- a nevelési-oktatási intézmény éves munkatervének elfogadása
- a nevelési-oktatási intézmény munkáját átfogó elemzések, értékelések, beszámolók elfogadása
- a nevelőtestület képviseletében eljáró pedagógus kiválasztása
- a tanulók magasabb évfolyamba lépésének megállapítása
- a tanulók fegyelmi ügyeiben való döntés, a tanulók osztályozóvizsgára bocsátása
- az igazgatói pályázathoz készített vezetési programmal összefüggő szakmai vélemény kialakítása
- jogszabályban meghatározott más ügyek.
A nevelőtestület a jogszabályokban megfogalmazott döntési, véleményezési és javaslattételi jogkörökkel rendelkezik.
A nevelőtestület véleményt nyilváníthat, vagy javaslatot tehet az iskola működésével kapcsolatos valamennyi kérdésben szóbeli vagy írásbeli formában.
A szóbeli véleménynyilvánítás formái:
- szakmai konzultáció
- értekezlet
- egyéb megbeszélések.
Az írásbeli észrevételek lehetséges formái:
- félévente történő beszámolók
- a problémák, javaslatok írásban történő egyedi megfogalmazása, esetleges megoldási javaslatokkal.
V.3.1.1.1 A feladatellátás követelményei, az alkalmazott jogai, kötelezettségei
A pedagógusok jogait és kötelességeit a köznevelési törvény rögzíti. A pedagógus alapvető feladata: a rábízott gyermekek, tanulók nevelése, oktatása, a kerettantervben előírt törzsanyag átadása, elsajátításának ellenőrzése, sajátos nevelési igényű tanuló esetén az egyéni fejlesztési tervben foglaltak figyelembevételével. Nevelő-oktató munka, a tanulókkal való pedagógiai célú közvetlen foglalkozás, pedagógusmunkakörben, intézményünkben a Munka törvénykönyve alapján alkalmazotti jogviszonyban állnak. A köznevelésben az alkalmazás feltétele, hogy az alkalmazott: – rendelkezzen az előírt iskolai végzettséggel, szakképesítéssel, szakképzettséggel, – büntetlen előéletű és cselekvőképes legyen. A pedagógusok tevékenységét szakértők, szaktanácsadók segítik. A pedagógus hétévenként legalább egy alkalommal jogszabálynak megfelelően továbbképzésben vesz részt. Megszüntethető annak a pedagógusnak a munkaviszonya, aki a továbbképzésben önhibájából nem vett részt, vagy tanulmányait nem fejezte be sikeresen.
V.3.1.1.2 A pedagógusok előmeneteli rendszere, életpálya
A köznevelési törvény biztosítja a pedagógus-munkakörben foglalkoztatottak számára a pályán való előmeneteli lehetőséget. A pedagógus-munkakörben foglalkoztatott a munkakör ellátásához a köznevelési törvényben előírt iskolai végzettség, valamint állam által elismert szakképesítés, szakképzettség, minősítő vizsga és a minősítési eljárás keretében elnyert minősítés alapján
– Gyakornok
– Pedagógus I.
– Pedagógus II.
– Mesterpedagógus
– Kutatótanár fokozatokat érheti el.
A pedagógus – a Gyakornok fokozatba tartozó pedagógus kivételével – a pedagógus-munkakörben töltött idő alapján háromévenként eggyel magasabb fizetési kategóriába lép.
A pedagógust a tárgyév első napján kell a magasabb fizetési kategóriába besorolni. A magasabb fizetési kategória elérésével a hároméves várakozási idő újra kezdődik.
A minősítő vizsgára és a minősítési eljárásra a pedagógus az igazgatón keresztül a hivatalnál jelentkezik.
Ha a gyakornok – a külön jogszabályban foglaltak szerint – a megismételt minősítő vizsgán vagy a Pedagógus I. fokozatba besorolt pedagógus a megismételt minősítési eljárás eredményeként „nem felelt meg” minősítést kapott, közalkalmazotti jogviszonya e törvény erejénél fogva megszűnik.
Az alkalmazotti jogviszony a minősítő vizsga vagy a megismételt minősítési eljárás eredményének közlésétől számított tizedik napon szűnik meg.
V.3.1.2. A nevelőtestület értekezletei, a belső kapcsolattartás formái és rendje
A nevelési értekezletek tervezett időpontját, témáját és előterjesztéseit az iskolai közösségek javaslatai alapján a munkatervben kell ütemezni.
Egy tanév során a nevelőtestület legalább az alábbi értekezleteket tartja meg:
- tanévzáró és nyitó értekezlet
- félévi és év végi osztályozó értekezlet
- két alkalommal nevelési értekezlet
- havonta munkaértekezlet.
Rendkívüli nevelőtestületi értekezletet kell összehívni, ha a nevelőtestület tagjainak 25%-a kéri, illetve, ha az iskola igazgatója vagy az iskolavezetőség tagjai, illetve a közalkalmazotti tanács ezt indokoltnak tartja.
A jogszabályokban megfogalmazottak szerint a nevelőtestületi értekezlet akkor határozatképes, ha azon tagjainak több mint 50%-a jelen van. A nevelőtestület döntéseit – ha erről jogszabály másként nem rendelkezik – nyílt szavazással, egyszerű szótöbbséggel hozza.
A nevelőtestület egyes, nem munkáltatói hatáskörbe tartozó személyi kérdésekben – a nevelőtestület többségének kérésére – titkos szavazással is dönthet.
A nevelőtestületi értekezletekről emlékeztető, a jogszabályban meghatározott esetekben tartalom szerint jegyzőkönyv készítendő.
A tantestületi értekezletekre vonatkozó szabályokat kell alkalmazni akkor, ha az aktuális feladatok miatt csak a tantestület egy része (többnyire az azonos beosztásban dolgozók) vesz részt egy-egy értekezleten.
Ilyen értekezlet lehet:
- egy osztályban tanító nevelők értekezlete
- egy évfolyamon tanítók értekezlete
- ugyanazon tantárgyat tanítók értekezlete
- alsó-felső tagozat nevelőinek értekezlete
- szakmai munkaközösségi értekezlet
V.3.1.2.1. A belső kapcsolattartás általános rendje és formái
A nevelőtestület különböző közösségeinek kapcsolattartása az igazgató segítségével e közösségek képviselői útján valósul meg.
A kapcsolattartás rendszeres fórumai: értekezletek, szakmai megbeszélések, intézményi gyűlések, nyílt napok, fogadóórák.
Ezen fórumok időpontját az iskolai munkaterv és a nevelőtestület havi feladatterve határozza meg.
Az iskolavezetőség az aktuális feladatokról a tanáriban elhelyezett hirdetőtáblán, a tanári közlemények asztalán, valamint írásbeli tájékoztatókon keresztül is értesíti a nevelőket.
Az intézményi kommunikáció elsődleges színtere a különböző csoportok számára összehívott értekezletek. Az előre jól látható programok, események, feladatok megbeszélése, értékelése, feladatok kiosztása, a munkatervben kijelölt teendők átbeszélése ezeken a fórumokon valósul meg. A jelenléti oktatás idején ezek személyes értekezletek, online oktatás idején a teams felület csatornája. A résztvevők saját hatáskörben dönthetnek arról, hogy melyik színtéren valósítják meg a megbeszéléseket.
Az előre nem megtervezhető adatszolgáltatások, felmérések maximum délután 16,00 óráig kiküldhetők, elsődlegesen a teams-ben, másodlagosan e-mailen, igen indokolt esetben zárt messenger csoportban. Bizalmas adatok, mérési eredmények, kizárólagosan a teams felületén oszthatók meg. 16,00 óra után érkező feladatokra nem kell reagálnia a munkatársaknak, ebből semmilyen hátrányuk nem származhat. Halaszthatatlan, azonnali adatszolgáltatás esetén, az adott feladatot végző vezető, annak megbízottja telefonon értesíti a munkatársat a kiküldött feladatról. Munkaidőben, 8-16 óra között legalább 2 alkalommal minden munkavállaló köteles ránézni az értesítési tár helyére. A feladat kiosztásról az SZMSZ-ben kijelölt felelősségi köröknek megfelelően minden esetben tudnia kell a felelős vezetőnek is. Az intézményi faliújságon a nagyobb lélegzetvételű adatszolgáltatók esetén, a papíralapú tájékoztatást is alkalmazzuk. Nem elvárás a munkatársak részéről sem, a napi teljes online elérhetőség, sőt példamutatás tekintetében valamennyi pedagógus mellőzi a mobiltelefonok használatát.
Az intézmény valamennyi tanári szobájában nyomtatott és digitális formában egyaránt elérhetők a következő dokumentumok:
- tantárgyi tanmenetek
- éves munkaterv
- havi feladatterv
- egyéb fontos információkat tartalmazó adathordozók.
Az iskolavezetőség tagjainak tájékoztatási kötelezettségei:
- az iskolavezetőségi ülések után tájékoztatják az irányításuk alá tartozó pedagógusokat, technikai dolgozókat az ülés őket érintő döntéseiről, határozatairól
- az irányításuk alá tartozó pedagógusok kérdéseit, véleményét, javaslatait közvetítik az igazgató és az iskolavezetőség többi tagja felé
- a tantárgyfelosztás és órarend kialakításáról szóló véleményeket és ajánlásokat közvetítik.
A kapcsolattartás rendszeres és konkrét időpontjait az intézmény éves munkaterve tartalmazza, melyet jól látható módon kell kihelyezni a tanári szobában (a kapcsolattartás helyszíneit valamennyi esetben az intézmény biztosítja.)
A belső kapcsolattartás általános szabálya, hogy különböző döntési fórumokra, nevelőtestületi, alkalmazotti értekezletekre a vonatkozó napirendi pontokhoz a döntési, egyetértési és véleményezési jogot gyakorló közösségek által delegált képviselőt meg kell hívni, nyilatkozatukat jegyzőkönyvben kell rögzíteni.
V.3.2. A nevelőtestület hatáskörébe tartozó ügyek átruházására vonatkozó rendelkezések
A nevelőtestület a feladatkörébe tartozó ügyek előkészítésére vagy eldöntésére tagjaiból – meghatározott időre vagy alkalmilag – bizottságot, munkacsoportot hozhat létre, illetve egyes jogköreinek gyakorlását átruházhatja a szakmai munkaközösségre vagy az intézményi tanácsra vagy a szülői munkaközösségre.
A nevelőtestület a következő jogköreit ruházhatja át:
- a nevelési-oktatási intézmény éves munkatervének elkészítése
- a nevelési-oktatási intézmény munkáját átfogó elemzések, értékelések, beszámolók elfogadása
- a nevelőtestület képviseletében eljáró pedagógus kiválasztása
- a tanulók magasabb évfolyamba lépésének megállapítása
- a tanulók fegyelmi ügyeiben való döntés, a tanulók osztályozóvizsgára bocsátása
- az igazgatói pályázathoz készített vezetési programmal összefüggő szakmai vélemény kialakítása
- jogszabályban meghatározott más ügyek.
A nevelőtestület feladatkörébe tartozó ügyek átruházási jogköre nem alkalmazható a pedagógiai program, a szervezeti és működési szabályzat és a házirend elfogadásánál.
A nevelőtestület feladatkörébe tartozó ügyek átruházása esetén tartalmi jegyzőkönyvet kell készíteni arra vonatkozóan, hogy
- mely témában
- milyen időtartamra
- kinek
- milyen tájékoztatási kötelezettséggel adta megbízását.
A megbízottnak az átruházott ügyben végzett munkájáról írásban kell elkészíteni tájékoztató beszámolóját a nevelőtestület részére a megállapodási jegyzőkönyv előírása szerinti időpontokban és módon. A jegyzőkönyvet és az írásos tájékoztatást az irattárban iktatni kell.
A nevelőtestület feladatkörébe tartozó ügyek átruházásáról a nevelőtestület nyílt szavazással, egyszerű szótöbbséggel dönt.
V.3.3. A nevelők szakmai munkaközösségei
A pedagógusok szakmai munkaközösséget hozhatnak létre azonos feladatok ellátására.
A szakmai munkaközösség szakmai, módszertani kérdésekben segítséget ad a nevelési-oktatási intézményben folyó nevelő és oktató munka tervezéséhez, szervezéséhez, értékeléséhez és ellenőrzéséhez.
A szakmai munkaközösségek a jogszabályokban megfogalmazott jogkörrel rendelkeznek.
V.3.3.1. A szakmai munkaközösségek szerepe, feladatai
- Szakmai módszertani kérdésekben segítik az iskola munkáját, részt vesznek az iskolai nevelő-oktató munka belső fejlesztésében (tartalmi és módszertani korszerűsítés).
- Tájékoztatják tagjaikat a legfontosabb jogszabályi ismeretekről.
- Javaslatot tesznek az egységes követelményrendszer kialakítására: a tanulók ismeretszintje folyamatos mérésének, értékelésének formáira.
- Javaslatot tesznek az iskolába felvett tanulók osztályba, illetve csoportba sorolásáról.
- Az alkalmazott tankönyveket, tanulmányi segédleteket, taneszközöket, ruházati és más felszereléseket illetően javaslattételt tesznek
- Javaslatot tesznek az iskola szervezeti egységei közötti együttműködés rendjét, kapcsolattartási formáit és azok tartalmát érintő kérdésekben
- Tanulói pályázatokat, tanulmányi versenyeket írnak ki, szerveznek, bonyolítanak le
- Különböző szintű iskolai rendezvények, ünnepélyek, projektek, tematikus napok szervezését, lebonyolítását és értékelését végzik
- Felkészítik az arra érdemes tanulókat a kerületi versenyekre, biztosítják az azokon történő eredményes szereplést
- Részt vesznek a szakmai munka belső ellenőrzésében
- Közreműködnek a gyermek- és ifjúságvédelmi feladatok, a szabadidő hasznos eltöltésével összefüggő feladatok, a sajátos nevelési igényű és a halmozottan hátrányos helyzetű tanulók integrációját szolgáló feladatok megvalósításában
- Szervezik a pedagógusok továbbképzését, segítséget nyújtanak a nevelők önképzéséhez
- Közreműködnek az intézmény országos szakmai-pedagógiai ellenőrzésének feladataiban
- Összeállítják a tanulmányok alatti vizsgák tételsorait, értékelik a vizsgaproduktumokat.
- Segítik a pályakezdő pedagógusok munkáját
- Javaslatot tesznek a munkaközösség vezetőjének személyére
- Segítséget nyújtanak a munkaközösség vezetőjének a munkaterv, valamint a munkaközösség tevékenységéről készülő elemzések, értékelések elkészítéséhez
- Arányosan osztják el a munkát a szakmai munkaközösségen belül
- Rendszeresen tartják a kapcsolatot a többi iskolai szakmai munkaközösséggel és részt vesznek a kerületi munkaközösségek tevékenységében.
V.3.3.2. Az intézményünkben működő szakmai munkaközösségek
- Alsós humán munkaközösség
- Alsós reál munkaközösség
- Természettudományi és művészeti munkaközösség
- Testnevelés 1-8 munkaközösség
- Idegen nyelvi 1-8 munkaközösség
- Osztályfőnöki 1-8 munkaközösség
- Gyógypedagógiai és fejlesztő pedagógusi munkaközösség
- Felsős humán munkaközösség
A szakmai munkaközösség az iskola programja, munkaterve és a munkaközösség tagjainak javaslatai alapján összeállított egy tanévre szóló munkaterv szerint végzi tevékenységét.
A szakmai munkaközösségek munkáját a munkaközösség-vezető irányítja. A szakmai munkaközösség-vezetőt feladatainak ellátásáért jogszabályban, illetve a kollektív szerződésben rögzítettek szerinti pótlék illeti meg.
V.3.3.3. A munkaközösség-vezető feladatai és jogai
- Irányítja a munkaközösség tevékenységét, felelős a szakmai munkáért, munkaközösségi értekezletet hív össze, hospitálást, látogatást szervez
- Összeállítja a pedagógiai program és a munkaterv alapján a munkaközösség éves munkatervét
- Részt vesz az iskolai munkával kapcsolatos dokumentumok ellenőrzésében, illetve egységes dokumentációs rendszer kidolgozásában
- Ellenőrzi a munkaközösség tagjainak foglalkozási teveit, azokat elfogadásra ajánlja az igazgatónak
- Részt vesz a kibővített iskolavezetőség munkájában
- Képviseli a munkaközösséget szakmai fórumokon, az intézményen belül és kívül
- Javaslatot tesz a nevelési értekezletek témaköreire, napirendi pontjaira
- Szakmai továbbképzésekre tesz javaslatot
- Összekötő szerepet tölt be a munkaközösség és más közoktatási intézmények munkaközösségének vezetője között
- Beszámol a nevelőtestületnek a munkaközösség tevékenységéről
- Ellenőrzi a munkaközösségi tagok szakmai munkáját, hiányosságok esetén intézkedést kezdeményez az igazgatónál vagy a vezető helyetteseknél
- Adott témában együttműködik a szaktanácsadóval, valamint szakmai területén a pedagógiai szakmai-szolgáltató intézmények és pedagógiai szakszolgálatok munkatársaival
- Állásfoglalásai, javaslatai előtt köteles meghallgatni a munkaközösség tagjait
- A munkaközösség tagjainak meghallgatását követően véleményezi az igazgatói pályázatokat
- Távolléte esetére, illetve a munkaközösség irányításával kapcsolatos feladatok megosztása érdekében munkaközösségvezető-helyettesi megbízást adhat.
A szakmai munkaközösség-vezető részletes feladatait, alapvető felelősségeit és a hatásköreit munkaköri leírása tartalmazza.
V.3.3.4. A szakmai munkaközösségek közötti együttműködés formái és a kapcsolattartás rendje
A szakmai munkaközösségek tevékenységüket összehangoltan, az éves iskolai munkaterv alapján, a tanév helyi rendjében meghatározottak szerint végzik.
A szakmai munkaközösségek vezetői egyeztetnek az iskolavezetőséggel és egymással az iskolai munkaterv, a tanév helyi rendje, a munkaközösségi munka- és feladatterv, a félévi, valamint az év végi beszámolók és más elemzések, jelentések összeállításával kapcsolatos, továbbá az iskolai rendezvények, tematikus napok, projektek szervezését, s minden – az iskolavezetőség által kiadott – feladatteljesítést érintő valamennyi kérdésben.
A szakmai munkaközösségek vezetői közötti kapcsolattartás színterei:
- személyes beszélgetések, konzultációk
- adott témakörben tartott szakmai munkamegbeszélések
- kibővített iskolavezetőség ülései
- havi nevelőtestületi munkaértekezletek
- a vezetők és a pedagógusok teljesítményértékelésével, az országos szakmai-pedagógiai ellenőrzéssel, és a kiemelt munkavégzésért járó anyagi elismeréssel kapcsolatos megbeszélések
- nevelőtestületi értekezletek
- iskolai, intézményi és kerületi szintű szakmai konferenciák.
A szakmai munkaközösségek tagjainak együttműködése megvalósul:
- személyes beszélgetések, konzultációk
- adott témakörben tartott szakmai munkamegbeszélések
- szakmai műhelymunkák
- osztályszintű értekezletek
- problémamegoldó fórumok
- esetmegbeszélések
- havi nevelőtestületi munkamegbeszélések
- nevelőtestületi értekezletek
- iskolai rendezvények, versenyek, projektek, tematikus napok szervezése során.
- munkaközösségeken belül a kollégák segítik egymást a Komplex Alapprogram módszereinek alkalmazásában, óratervek, foglalkozástervek elkészítésében, megvalósításában óralátogatással, szakmai megbeszélésekkel.
- KAP belső munkamegbeszélések.
A szakmai munkaközösségek kapcsolattartásának rendjét az iskolai munkaterv és az annak részét képező éves munkaközösségi munka- és feladattervek szabályozzák részletesen.
V.4. A szülők közösségei, a szülőkkel való kapcsolattartás és a tájékoztatás formái, rendje
A szülők meghatározott jogaik érvényesítésére és kötelezettségeik teljesítésére szülői szervezetet (intézményünkben: szülői munkaközösséget) hozhatnak létre, mely a jogszabályban meghatározott jogosultságokkal rendelkezik.
A szülői munkaközösség dönt saját szervezeti és működési rendjéről, képviseletéről.
A szülői munkaközösség szervezetileg külön közösségként működik, jogszabályban garantált jogait azonban közös álláspont kialakítása révén egységesen érvényesíti. A feladat ellátási helyek szülői munkaközösségeinek együttműködési formáit és kapcsolattartásuk rendjét a szülői munkaközösség szervezeti és működési szabályzata határozza meg.
A szülői munkaközösség tagjai az osztályok szülői közössége által megválasztott képviselők, osztályonként 2-3 fő, akik maguk közül választják meg vezetőiket, azok helyetteseit és gazdasági vezetőjüket. A megválasztott személyek alkotják az iskola szülői választmányát.
A szülői munkaközösség figyelemmel kíséri a tanulói jogok érvényesülését, a pedagógiai munka eredményességét. Megállapításairól tájékoztatja a nevelőtestületet és a fenntartót. A tanulók nagyobb csoportját érintő bármely kérdésben tájékoztatást kérhet a nevelési-oktatási intézmény vezetőjétől, az e körbe tartozó ügyek tárgyalásakor képviselője tanácskozási joggal részt vehet a nevelőtestület értekezletein.
A szülői munkaközösség tagjai egyetértési jogokat gyakorolnak:
- az iskolai tanulók tankönyvtámogatása megállapításának, az iskolai tankönyvellátás megszervezésének, a tankönyvrendelés elkészítésének helyi rendjét tankönyvellátási szerződés megkötésekor;
- az iskola által szervezett, államilag nem támogatott tanulmányi versenyre, továbbá diákolimpiára történő felkészítés ügyében.
A szülői munkaközösség tagjai véleményezési jogkörrel rendelkeznek:
- a tanítás nélküli munkanapok felhasználásának
- az intézményi működés szülőket is érintő rendelkezéseinek
- a házirend megalkotásának
- az iskolai programok, rendezvények szervezésének
- a szülőket érintő anyagi tehervállalásoknak
- a tanulók ellen folytatott fegyelmi eljárásnak, illetve az azt megelőző egyeztető eljárásnak
- a pedagógiai programnak és
- az irat- és adatkezelési szabályzat elfogadásának ügyében.
V.4.1. Az iskolai vezetők és a szülői munkaközösség közötti kapcsolattartás formái
A szülői választmány tagjainak az iskola igazgatója évente három alkalommal (tanév elején, félév végén és a tanév szorgalmi időszakának végén) tájékoztató értekezletet tartanak. Az értekezleten az igazgató véleményezteti az éves iskolai munkatervet, a tanév helyi rendjéről szóló nevelőtestületi javaslatot, szól a tanév kiemelt feladatairól, valamint a tanulmányi munka értékeléséről, a munkatervi feladatok teljesítéséről.
Indokolt esetben a szülői választmány nagyobb gyakorisággal is összehívható.
A szülői választmány összehívására javaslatot tehet:
- az igazgató,
- az iskolavezetőség tagjai,
- a szülői választmány tagjai és vezetői.
Szükséges esetben a szülői választmány vezetői a kibővített iskolavezetőség, valamint a nevelőtestület értekezleteire is meghívhatók.
V.4.2. Az iskola és a szülők közötti tájékoztatás rendje
Az iskola – az éves munkatervben rögzítettek szerint – tanévenként 2 rendes szülői értekezletet és fogadóórát tart.
A szülői értekezletre vonatkozó szabályok:
- Az osztályok szülői közössége számára a szülői értekezletet az osztályfőnök tartja. A szülők a tanév rendjéről, feladatairól a szeptemberi szülői értekezleten kapnak tájékoztatást.
- Az intézmény a leendő tanulóközösségek szüleit a beiratkozás napján írásban tájékoztatja a tanév kezdetét megelőző első szülői értekezletről – a tanév kezdésének zavartalansága érdekében.
- Az új közösségek és az ötödik osztályosok osztályfőnökei a szeptemberi szülői értekezleten bemutatják az osztályban nevelő-oktató pedagógusokat.
- A pályaválasztási szülői értekezleten a továbbtanulással kapcsolatos eljárásrendről az igazgató-helyettesek és a nyolcadik évfolyamos osztályfőnökök tájékoztatják a továbbtanulók szüleit.
- Rendkívüli szülői értekezletet hívhat össze az igazgató, a szülői munkaközösség vezetője, az osztályfőnök a tanulóközösségben felmerülő problémák megoldásának ügyében.
A szülői fogadóórák
- Az intézmény valamennyi pedagógusa a munkatervben meghatározott időpontokban fogadja a szülőket, és szóbeli tájékoztatást ad a tanulókról. A tanulmányaikban jelentősen visszaeső tanulók szülőjét az osztályfőnök írásban is behívja az intézményi fogadóórára.
- Ha a gondviselő a munkatervben rögzített időpontú fogadóórán kívül is találkozni szeretne gyermeke pedagógusával, telefonon vagy írásban időpontot kell egyeztetni az érintett pedagógussal.
- Amennyiben a szülő a szülői értekezleteken és a fogadóórákon rendszeres meghívás ellenére sem vesz részt, az iskola értesíti az illetékes gyermekjóléti szolgálatot a szülő törvényes kötelezettségének elmulasztásáról.
A rendszeres írásbeli tájékoztatás formái és rendje
- Valamennyi pedagógus köteles a tanulóra vonatkozó minden érdemjegyet és írásos bejegyzést az elektronikus naplóban feltüntetni.
A tanulók egyéni haladásával kapcsolatos tájékoztatás fórumai
- E-napló
- Fogadóórák
- Szülői értekezletek
- Nyílt napok
- Családlátogatások (szükség esetén)
- Napi, operatív kapcsolattartás módja: Az – előre látható – gyermek napi iskolába járásával/hiányzásával/érkezésével/távozásával kapcsolatos jelzéseket a tanítók/osztályfőnökök felé az esemény bekövetkeztét megelőző 24 órán belül, írásos formában teszik meg. Ennek módja 1. KRÉTA felület, 2. üzenő füzet, 3. az osztály kommunikáció tekintetében előnybe részesített digitális csatorna, melynek megválasztását, kijelölését az osztálytanító dönti el, és a tanévnyitó értekezletet ismerteti a szülőkkel. A megjelölt digitális felületen kívül semmilyen egyéb csatorna nem minősül hivatalos jelzésnek. (lehetséges platformok: messenger csoport, facebook csoport, teams felület…)
- Előre nem látható események során kifejezetten sürgős esetben az osztálytanító által megjelölt felületen érkező közléseket SOS jelzéssel látja el a szülő, melyre a tanító/osztályfőnök a lehető legrövidebb időn belül reagál (lehetséges esetek: változás következik be a gyermekért érkező felnőtt személyében, a gyermekért érkező felnőtt előre nem látható ok miatt késik)
- Szakmai támogatás kérése: a gyermek tanulmányi eredményét-előremenetelét igénylő megbeszélésekre, minden esetben, az érintett pedagógussal való előzetes egyeztetésre van szükség. Ezek a megbeszélések nem folyhatnak a napi átadás-átvétel idejében, hiszen ilyenkor a pedagógus a felügyeletére bízott csoport vezetését látja el. A megbeszélés személyesen vagy zoomon/teams-en keresztül értekezleten zajlik, ahol a pedagógus munkaidején túl a felmerült kérdésekre szemtől-szemben, beszélgetés formájában reagál. Nem megengedett ebben a témában a messenger üzenet vagy egyéb online felületen való levelezéssel a probléma rendezése.
- Több szülő jelenlétét, bevonását igénylő esetek: amennyiben egy osztályközösség bizonyos csoportját érintő nevelési, oktatási helyzet alakul ki, minden esetben csak a személyes valamennyi érintett részvételével érintett kommunikáció kivitelezhető.
Valamennyi fenti helyzetre igaz, hogy a pedagógus nem köteles azonnal reagálni, válaszolni, sőt kifejezetten kerülendő is, hiszen munkavégzése, esetleges egyéb intézményi elfoglaltsága, intézményen kívüli elfoglaltsága és szabadideje terhére, ez nem megengedhető.
A 16 órát követően érkező jelzések a következő napon a munka felvételét követően kerülnek rendezésre.
A fentiek elfogadását a tanév eleji szülői értekezleten a szülői közösség megismeri és elfogadja, ezt követően az intézmény valamennyi pedagógusa, és szülői közössége ehhez tartja magát.
Az igazgató a munkaköri leírásban szabályozza és várja el az intézmény dolgozóitól a magánélet és a szakmai munka egyensúlyának érdekében a fentiek betartását.
Az iskolai szülői értekezletek és fogadóórák időpontját az iskola földszinti előterében, a tanári szoba mellett elhelyezett hirdetőtáblán és az iskolai honlapon közzé kell tenni.
V.5. A tanulók közösségei, a diákönkormányzat
V.5.1. A diákönkormányzat
A tanulóközösségek és a diákkörök a tanulók érdekeinek képviseletére diákönkormányzatot hozhatnak létre, mely a jogszabályban meghatározott jogosultságokkal rendelkezik. A diákönkormányzat tevékenysége a tanulókat érintő valamennyi kérdésre kiterjed. Az intézmény diákönkormányzata a tanulóközösség által elfogadott, a nevelőtestület által jóváhagyott szervezeti és működési rend alapján tevékenykedik.
Az iskolai diákönkormányzat élén – működési rendjében meghatározottak szerint – választott iskolai diák-önkormányzati képviselők állnak. A tanulóifjúságot az iskolavezetés és a nevelőtestület előtt az diák-önkormányzati képviselők delegált vezetője képviseli. A diákönkormányzat tevékenységét az iskolai diákmozgalmat segítő pedagógus támogatja és fogja össze. A diákönkormányzat az említett pedagóguson keresztül is érvényesítheti jogait, fordulhat az iskola vezetőségéhez.
A diákönkormányzat szervezeti és működési szabályzatát a diákönkormányzat készíti el és a nevelőtestület hagyja jóvá.
A diákönkormányzat üléseit munkarendjében meghatározott módon tartja.
Az iskolagyűlés az iskola tanulóinak legmagasabb tájékozódó, tájékoztató fóruma. Évente legalább egy alkalommal diákközgyűlést kell tartani, amelyen az iskola tanulói vesznek részt. E közgyűlésen a diákönkormányzat és az iskola igazgatója beszámol az előző diákközgyűlés óta eltelt időszak munkájáról, a tanulói jogok helyzetéről, érvényesüléséről. A diákközgyűlésen a tanulók kérdéseket intézhetnek a diákönkormányzat és az iskola vezetéséhez, felvethetik az iskolai élettel kapcsolatos gondjaik, problémáik megoldásának kérdéseit. A diákok kérdéseire, kéréseire az igazgatónak 30 napon, egyszerűbb esetekben egy héten belül érdemi választ kell adnia. A diákközgyűlés napirendjét a közgyűlés megrendezése előtt 15 nappal nyilvánosságra kell hozni. Rendkívüli diákközgyűlés is összehívható, ha ezt a diákönkormányzat vezetője vagy az iskola igazgatója kezdeményezi.
A diákönkormányzat döntése alapján küldöttgyűlés is szervezhető, amelyen a diákok küldöttei és az iskolavezetés tagjai vesznek részt.
A diákönkormányzat a tanulókat a diák-önkormányzati faliújságon, iskolarádión keresztül is tájékoztatja működéséről.
A diákönkormányzat egyetértési jogot gyakorol:
- az iskolai tanulók tankönyvtámogatása megállapításának, az iskolai tankönyvellátás megszervezésének, a tankönyvrendelés elkészítésének helyi rendjét tartalmazó tankönyvellátási szerződés megkötésekor
- az iskola által szervezett, államilag nem támogatott tanulmányi versenyre, továbbá diákolimpiára történő felkészítés ügyében.
A diákönkormányzat véleményt nyilváníthat, javaslattal élhet a nevelési-oktatási intézmény működésével és a tanulókkal kapcsolatos valamennyi kérdésben.
V.5.2. A diákönkormányzat működéséhez szükséges feltételek biztosítása
Az iskola törvényes kötelezettségeként biztosítja a diákönkormányzat zavartalan működésének tárgyi-technikai és más feltételeit.
Az iskolai költségvetés fedezi a diákönkormányzat működéséhez szükséges költségeket. A diákönkormányzat az iskola helyiségeit, berendezéseit jelen szabályzatban rögzített használati rendszabályok szerint veheti igénybe.
V.5.3. Az osztályközösségek
Az azonos évfolyamra járó és közös tanulócsoportot alkotó tanulók egy osztályközösséget alkotnak. Az osztályközösségek diákjai a tanórák (foglalkozások) túlnyomó többségét az órarend szerint közösen látogatják.
Az osztályközösség, mint az intézmény diákönkormányzatának legkisebb egysége, megválasztja az osztály diákbizottságának tagjait, valamint küldöttet delegál az intézmény diákönkormányzatának vezetőségébe.
Az osztályközösség ily módon önmaga dönt diákképviseletéről.
Az osztályközösség élén, mint pedagógusvezető, az osztályfőnök áll. Az osztályfőnököt az igazgató-helyettesek javaslatát figyelembe véve az igazgató bízza meg.
V.5.4. A tanulók és a nevelők közötti tájékoztatás rendje
A tanulók az iskola egészének életéről, az iskolai munkatervről, az aktuális feladatokról, az igazgatónak a tanulókat érintő intézkedéseiről tájékoztatásra jogosultak.
Ennek színterei:
- iskolagyűlések
- iskolarádió
- intézményi honlap
- hirdetmények az iskolai faliújságon
- osztályfőnöki óra
- tanárok közlései (szóban és írásban).
Az iskolai diákönkormányzat vezetőségének ülésein rendszeresen képviseli a nevelőtestületet az igazgató-helyettesek.
V.5.5. A diákönkormányzat, a diákképviselők, valamint az iskolai vezetők közötti kapcsolattartás formája és rendje
A diákönkormányzattal folyamatos kapcsolatot tartanak az igazgató-helyettesek, és a diákönkormányzatot segítő pedagógus.
A diákönkormányzat véleményének kikérése kötelező az alábbi esetekben:
- a tanulók nagyobb közösségét érintő kérdések tárgyalásakor
- a tanulói pályázatok, versenyek meghirdetésekor, szervezésekor
- a tanórán kívüli tevékenységek formáinak meghatározásakor
- a könyvtár és az iskolai sportkör működési rendjének megállapításakor
- egyéb jogszabályban meghatározott kérdésekben.
A tanulók szervezett véleménynyilvánításának formái:
- a diákönkormányzat vezetőségének megbízottja képviseli tanulótársait az iskola vezetősége, a nevelőtestület a szülői szervezet értekezleteinek rájuk vonatkozó napirendi pontjainál
- az osztályközösségek a problémák megoldásával megbízott diákjaik révén képviselik a tanulócsoportot az intézmény vezetőjénél
- a tanulók gondjaikkal, kéréseikkel közvetlenül is felkereshetik az igazgatót külön megbeszélt formában.
A diákönkormányzat vezetősége és az iskolavezetés minden, az iskola egészét érintő kérdésben megbeszélést kezdeményezhet. A megbeszéléseken a diákönkormányzatot a segítő pedagógus képviseli.
VI. A tanulók ügyeinek kezelésével kapcsolatos szabályok
VI.1. A tanuló által elkészített dologért járó díjazás
Az iskola, valamint a tanuló közötti eltérő megállapodás hiányában a nevelési-oktatási intézmény szerzi meg a tulajdonjogát minden olyan, a birtokába került dolognak, amelyet a tanuló állított elő a tanulói jogviszonyából eredő kötelezettségének teljesítésével összefüggésben, feltéve, hogy az annak elkészítéséhez szükséges anyagi és egyéb feltételeket a nevelési-oktatási intézmény biztosította.
Amennyiben a nevelési-oktatási intézmény a tulajdonába került dolog értékesítésével, hasznosításával bevételre tesz szert, a tanulót díjazás illeti meg. A megfelelő díjazásban a tanuló – tizennegyedik életévét be nem töltött tanuló esetén szülője egyetértésével – és az iskola igazgatója írásban állapodik meg. A megállapodás alapja minden esetben a tanuló szellemi és fizikai teljesítményének mértéke, valamint a dolog létrehozására fordított becsült munkaidő. A dolog, szellemi termék értékesítését, hasznosítását követően az intézmény vezetője tájékoztatni köteles a tanulót az értékesítés tényéről és a bevétel mértékéről, majd írásban köteles ajánlatot tenni a tanuló és az iskola közötti megállapodásra vonatkozóan. A megállapodásnak tartalmaznia kell a díjazás mértékére vonatkozó kitételt is. Egyetértés esetén a megállapodást mindkét fél (a tanuló képviseletében a szülő és az iskola nevében az igazgató) aláírja. Amennyiben a megállapodást illetően nem születik egyetértés, akkor további egyeztetéseket kell folytatni. További megállapodás hiányában a dolog, szellemi termék tulajdonjoga visszaszáll az alkotóra.
VI.2. A tanulóval szemben folytatott fegyelmi eljárás részletes szabályai
Az elsőfokú fegyelmi jogkör gyakorlója a nevelőtestület, melynek nevében az igazgató jár el.
A fegyelmi eljárás megindításáról a nevelőtestület a kötelezettségszegésről való tudomásszerzéstől számított három hónapon belül dönt. A határozatot írásba kell foglalni, melyet az igazgató ír alá, s a nevelőtestület két szavazati jogú tagja aláírásával hitelesít.
VI.2.1. A fegyelmi eljárást megelőző egyeztető eljárás részletes szabályai
A szülői munkaközösség és a diákönkormányzat közös kezdeményezésére biztosítani kell, hogy az intézményben a szülői munkaközösség és a diákönkormányzat közösen működtesse a fegyelmi eljárás lefolytatását megelőző egyeztető eljárást.
Az egyeztető eljárás célja a kötelességszegéshez elvezető események feldolgozása, értékelése, ennek alapján a kötelességszegő és a sértett közötti megállapodás létrehozása a sérelem orvoslása érdekében.
A fegyelmi eljárás megindításáról a nevelőtestület döntését követően az intézmény vezetője a diákönkormányzat választmányát a diákönkormányzatot segítő pedagógus révén, a szülői munkaközösség vezetőjét a helyben szokásos módon, a sértett és a kötelességszegő tanulót, illetve törvényes képviselőjét az osztályfőnöke útján haladéktalanul értesíti, melyben felhívja a figyelmet az egyeztető eljárás lefolytatásának lehetőségére.
Fegyelmi egyeztető eljárás lefolytatására akkor van lehetőség, ha azzal a kiskorú sértett és a kiskorú kötelességszegő szülője egyetért. A szülő – az értesítés kézhezvételétől számított öt tanítási napon belül – írásban bejelentheti, hogy kéri az egyeztető eljárás lefolytatását. A fegyelmi eljárást folytatni kell, ha az egyeztető eljárás lefolytatását nem kérik, továbbá, ha a bejelentés iskolába történő megérkezésétől számított tizenöt napon belül az egyeztető eljárás nem vezetett eredményre.
Harmadszori kötelességszegés esetén a nevelőtestület az egyeztető eljárás alkalmazását megtagadhatja. Döntése előtt be kell szerezni a diákönkormányzat, a szülői munkaközösség és az intézményi tanács véleményét.
Az egyeztető eljárás lefolytatására a nevelőtestület olyan pedagógust bíz meg, akinek személyét mind a kötelességszegő, mind a sérelmet szenvedett tanuló elfogadja.
Az egyeztető eljárás lefolytatásáért felelős személy az igazgatóval való konzultáció után jelöli ki az iskolának az eljárás helyszínéül szolgáló termét, valamint az egyeztető eljárás időpontját, melyről az érintett feleket levélben értesíti.
Az egyeztető eljárásról készített jegyzőkönyv vezetésére az egyeztető eljárás lefolytatásáért felelős személy kéri fel az intézmény valamely alkalmazottját.
Az egyeztető eljárást a fegyelmi eljárás megindítását követő tizenöt napon belül le kell folytatni.
Ha a kötelességszegő és a sértett az egyeztetési eljárásban megállapodott a sérelem orvoslásában, közös kezdeményezésükre a fegyelmi eljárást a sérelem orvoslásához szükséges időre, de legfeljebb három hónapra fel kell függeszteni. Ha a felfüggesztés ideje alatt a szülő nem kérte a fegyelmi eljárás folytatását, a fegyelmi eljárást meg kell szüntetni. Ha a sérelem orvoslására kötött írásbeli megállapodásban a felek kikötik, az egyeztető eljárás megállapításait és a megállapodásban foglaltakat a kötelességszegő tanuló osztályközösségében meg lehet vitatni, továbbá az írásbeli megállapodásban meghatározott körben nyilvánosságra lehet hozni.
VI.2.2. Fegyelmi eljárási rendtartás
Ha a tanuló a kötelességeit vétkesen és súlyosan megszegi, fegyelmi eljárás alapján, írásbeli határozattal fegyelmi büntetésben részesíthető. A fegyelmi eljárás megindítása és lefolytatása kötelező, ha a tanuló szülője gyermeke ellen kéri.
A fegyelmi büntetés megállapításánál a tanuló életkorát, értelmi fejlettségét, az elkövetett cselekmény súlyát, közösségre gyakorolt hatását figyelembe kell venni.
A fegyelmi büntetést a nevelőtestület egyszerű szótöbbséggel hozza.
Az diákönkormányzat véleményét a fegyelmi eljárás során be kell szerezni és írásba kell foglalni, melyet az eljárás során a diákönkormányzatot segítő pedagógus ismertet.
A fegyelmi büntetés lehet
- megrovás
- szigorú megrovás
- meghatározott kedvezmények, juttatások csökkentése, megvonása, mely szociális kedvezményekre és juttatásokra nem vonatkozhat
- áthelyezés másik osztályba, tanulócsoportba vagy iskolába, mely utóbbi akkor alkalmazható, ha az iskola igazgatója megállapodott a másik (fogadó) iskola igazgatójával
- eltiltás az adott iskolában a tanév folytatásától, mely nem alkalmazható akkor, ha a tanév végi osztályzatokat már megállapították, viszont a tanköteles tanuló esetén csak akkor alkalmazható, ha a fegyelmi vétség rendkívüli vagy ismétlődő jellegű és igen súlyos
- kizárás az iskolából, mely tanköteles tanuló esetén csak akkor alkalmazható, ha a fegyelmi vétség rendkívüli vagy ismétlődő jellegű és igen súlyos.
A fegyelmi eljárás lefolytatásával az igazgató – a nevelőtestület véleményének kikérését követően – olyan pedagógust bíz meg, akitől az ügy tárgyilagos elbírálása elvárható.
A fegyelmi eljárás megindításáról – az indok megjelölésével – a tanulót és a kiskorú tanuló szülőjét a fegyelmi eljárás lefolytatásával megbízott pedagógus értesíti, s gondoskodik arról, hogy az eljárás során a tanulót meghallgassák, és álláspontját, védekezését elő tudja adni.
Az iskolában folyó fegyelmi eljárásba a szülőt minden esetben be kell vonni. A fegyelmi eljárásban a tanulót és a szülőt meghatalmazott is képviselheti.
A fegyelmi eljárás lefolytatásával megbízott pedagógus – az igazgatóval való egyeztetést követően – kijelöli a fegyelmi eljárás (meghallgatás, tárgyalás) helyét, időpontját, gondoskodik a technikai feltételek biztosításáról, az érintett felek, illetve az eljárás más résztvevőinek értesítéséről.
Ha az eljárás alá vont tanuló vitatja a terhére rótt kötelezettségszegést, vagy a tényállás tisztázása végett bizonyítás felvételére szükség van, a fegyelmi tárgyalást feltétlenül meg kell tartani.
A fegyelmi tárgyalást a fegyelmi eljárás lefolytatásával a nevelőtestület által egyszerű szótöbbséggel megbízott, öttagú, pedagógusokból álló bizottság (a továbbiakban: a fegyelmi tárgyalást lefolytató bizottság) folytatja le a fegyelmi eljárás megindításától számított igazgatói döntést követő harminc napon belül. A fegyelmi tárgyalást lefolytató bizottság saját tagjai közül egyszerű szótöbbséggel elnököt választ.
A fegyelmi tárgyalás nyilvános. A fegyelmi tárgyalást lefolyató bizottság dönthet úgy, hogy a nyilvánosságot a tanuló, illetve képviselője kérésére korlátozza vagy kizárja.
A fegyelmi határozatot a fegyelmi tárgyaláson a fegyelmi tárgyalást lefolytató bizottság elnöke szóban kihirdeti. A kihirdetéskor ismertetni kell a határozat rendelkező részét és rövid indokolását. Ha az ügy rendkívüli bonyolultsága vagy más fontos ok szükségessé teszi, a határozat szóbeli kihirdetését a fegyelmi tárgyalást lefolytató bizottság legfeljebb nyolc nappal elhalaszthatja.
A fegyelmi eljárást határozattal meg kell szüntetni, ha
- a tanuló nem követett el kötelességszegést
- a kötelességszegés nem indokolja a fegyelmi büntetés kiszabását
- a kötelességszegés elkövetésétől számított három hónapnál hosszabb idő telt el
- a kötelességszegés ténye nem bizonyítható
- nem bizonyítható, hogy a kötelességszegést a tanuló követte el.
A fegyelmi határozatot a fegyelmi tárgyalást lefolytató bizottság elnöke a kihirdetést követő hét napon belül írásban megküldi az ügyben érintett feleknek, kiskorú fél esetén a szülőjének. Megrovás és szigorú megrovás fegyelmi büntetés esetén a határozatot nem kell írásban megküldeni, ha a fegyelmi büntetést a tanuló – kiskorú tanuló esetén a szülő is – tudomásul vette, a határozat megküldését nem kéri, és az eljárást megindító kérelmezés jogáról lemondott.
Az elsőfokú határozat ellen a tanuló, kiskorú tanuló esetén pedig a szülő is nyújthat be fellebbezést. A fellebbezést a határozat kézhezvételétől számított tizenöt napon belül kell az igazgatóhoz írásos kérelemben beadni. A kérelem beérkezésétől számított nyolc napon belül az intézmény igazgatója a kérelmet az ügy összes iratával együtt a fenntartóhoz (másodfokú fegyelmi jogkör gyakorlója) továbbítja.
A tanuló – a megrovás és a szigorú megrovás kivételével – fegyelmi büntetés hatálya alatt áll. A fegyelmi büntetés hatálya nem lehet hosszabb
- meghatározott kedvezmények, juttatások csökkentése, illetve megvonása fegyelmi büntetés esetén hat hónapnál
- áthelyezés másik osztályba, tanulócsoportba vagy iskolába fegyelmi büntetés esetén tizenkettő hónapnál.
A fegyelmi büntetés végrehajtása – különös méltánylást érdemlő körülményekre és a fegyelmi vétség alapjául szolgáló cselekmény súlyára való tekintettel – legfeljebb hat hónap időtartamra felfüggeszthető.
A fegyelmi ügy elintézésében és a határozat meghozatalában nem vehet részt a sértett vagy a kötelességszegő tanuló
- a polgári jog szabályai szerinti közeli hozzátartozója
- osztályfőnöke, illetve tanítója
- napközis nevelője
- felsős tanuló esetén volt tanítója
- a fegyelmi vétség sértettje
- akitől az ügy tárgyilagos elbírálása egyéb okból nem várható el.
VI.3. Panaszkezelési rend az iskola tanulói részére
Célja: hogy a tanulót érintő felmerülő problémákat, vitákat a legkorábbi időpontban, a legmegfelelőbb szinten lehessen feloldani vagy megoldani.
A panaszkezelési eljárás folyamatábrája:

VI.3.1. A folyamat leírása
I. szint
- A panaszos problémájával az osztályfőnökhöz fordul.
- Az osztályfőnök aznap vagy másnap megvizsgálja a panasz jogosságát, amennyiben az nem jogos, akkor tisztázza az ügyet a panaszossal.
- Jogos panasz esetén az osztályfőnök egyeztet az érintettekkel. Ha ez eredményes, akkor a probléma megnyugtatóan lezárul.
II. szint
- Abban az esetben, ha az osztályfőnök nem tudja megoldani a problémát, közvetíti a panaszt azonnal az igazgató felé.
- Az igazgató 3 napon belül egyeztet a panaszossal.
- Az egyeztetést, megállapodást a panaszos és az érintettek szóban vagy írásban rögzítik és elfogadják az abban foglaltakat, így az egyeztetés eredményes. Amennyiben a probléma megoldásához türelmi idő szükséges, 1 hónap időtartam után az érintettek közösen értékelik a beválást.
III. szint
- Ha a probléma ezek után is fennáll, a panaszos képviselője jelenti a panaszt a fenntartó felé.
- Az iskola igazgatója a fenntartó bevonásával 15 napon belül megvizsgálja a panaszt, közös javaslatot tesznek a probléma kezelésére.
- A fenntartó egyeztet a panaszos képviselőjével, amit írásban is rögzítenek.
A folyamat gazdája az igazgatóhelyettes, aki a tanév végén ellenőrzi a panaszkezelés folyamatát, összegzi a tapasztalatokat. Ha szükséges, elvégzi a korrekciót az adott lépésnél, és elkészíti a beszámolóját az éves értékeléshez.
VI.3.2. Felelősségek és hatáskörök
| Felelős | Érintett | Informált | |
| 2. | Osztályfőnök | A panasz alanya | Panaszos/képviselője |
| 3. | Osztályfőnök | A panasz alanya | Panaszos/képviselője |
| 4. | Osztályfőnök | Panaszos/képviselője | Igazgató |
| 5. | Igazgató | Panaszos/képviselője | Osztályfőnök |
| 6. | Igazgató | Panaszos/képviselője | Osztályfőnök |
VI.3.3. A dokumentumok és bizonylatok rendje
| A bizonylat megnevezése | Kitöltő / készítő | Megőrzési hely | Megőrzési idő | Másolatot kap | |
| 6. | Jegyzőkönyv | Iskolatitkár | Iktató | Végleg | Panaszos képviselője |
| 9. | Feljegyzés | Fenntartó | Iktató | Végleg | Panaszos képviselője |
VI.4. Panaszkezelési rend az alkalmazottak részére
A panaszkezelési eljárás célja, hogy az iskolában történő munkavégzés során esetlegesen felmerülő problémákat, vitákat a legkorábbi időpontban a legmegfelelőbb szinten lehessen feloldani, megoldani. A panaszkezelési eljárás folyamatábrája:

VI.4.1. A folyamat leírása
I. szint
- Az alkalmazott panaszát szóban vagy írásban eljuttatja ahhoz a személyhez, aki a felelőse annak a területnek, ahol a probléma felmerült. Az adott területek felelőseit a felelősségi mátrix tartalmazza.
- I. szinten a felelős megvizsgálja 3 napon belül a panasz jogosságát. Ha a panasz nem jogos, akkor a felelős tisztázza az ügyet a panaszossal.
- Ha a panasz jogosnak minősül, akkor a felelős 5 napon belül egyeztet a panaszossal.
- Ezt követően a felelős és a panaszos az egyeztetést, megállapodást írásban rögzítik és elfogadja az abban foglaltakat. Ebben az esetben a probléma megnyugtatóan lezárult, rögzítés feljegyzésben. Amennyiben a panasz megoldásához türelmi idő szükséges, 1 hónap időtartam után közösen értékeli a panaszos és a felelős a beválást.
- Ha a türelmi idő lejártával a probléma nem oldódott meg se a felelős, se az igazgató közreműködésével, akkor az igazgató a fenntartó felé jelez.
II. szint
- 15 napon belül az iskola igazgatója a fenntartó képviselőjének bevonásával megvizsgálja a panaszt, közös javaslatot tesz a probléma kezelésére – írásban is.
- Ezután, a fenntartó képviselője, az igazgató egyeztetnek a panaszossal, a megállapodást írásban rögzítik. Amennyiben türelmi idő szükséges, 1 hónap időtartam után közösen értékelik a beválást. Ha ekkor a probléma megnyugtatóan lezárult, a megoldást írásban rögzítik az érintettek.
III. szint
- Ha a panaszos eddig nem fordult problémájával a munkaügyi bírósághoz, akkor most már csak oda fordulhat. Az eljárást törvényi szabályozók határozzák meg.
A folyamat gazdája az igazgatóhelyettes, aki tanév végén ellenőrzi a panaszkezelés folyamatát, összegzi a tapasztalatokat. Ha szükséges, elvégzi a korrekciókat az adott lépésnél, és elkészíti a beszámolóját az éves értékeléshez.
VI.4.2. Felelősségek és hatáskörök
| Felelős | Érintett | Informált | |
| 1. | Panaszos | Felelős | – |
| 2. | Felelős | Panaszos | Igazgató |
| 3. | Felelős | Igazgató/panaszos | – |
| 4. | Felelős | Panaszos | Igazgató |
| 5. | Igazgató | Panaszos | Fenntartó |
| 6. | Fenntartó képviselője | Igazgató/panaszos | – |
| 7. | Fenntartó képviselője | Igazgató/panaszos | – |
VI.4.3. A dokumentumok és bizonylatok rendje
| A bizonylat megnevezése | Kitöltő/ készítő | Megőrzési hely | Megőrzési idő | Másolatot kap | |
| 1. | Felelősségi mátrix | Minőségügyi csoport | Min. kézikönyv | 5 év | igazgató, alk-i közösség |
| 2. | Panaszlevél írása | Panaszos | Iktató | végleg | Igazgató |
| 4. | Feljegyzés | Felelős | „panasz dosszié” | 5 év | Érintettek |
| 5. | Feljegyzés | Igazgató | Iktató | Végleg | |
| 6. | Javaslat | Fenntartó képviselője | Iktató | Végleg | Panaszos |
| 7. | Feljegyzés | Fenntartó képviselője | Iktató | Végleg | Panaszos |
| 10. | Bírósági határozat | Munkaügyi Bíróság | Iktató | Végleg | Panaszos, igazgató |
VI.5. Az Arizona program iskolai alkalmazásának szabályai
VI.5.1. A tanórán tanúsított viselkedés alapkövetelményei:
• együttműködés a pedagógussal
• sértő, trágár szavak mellőzése
• az iskolai berendezések állagának megóvása
• az iskola házirendjében leírtak szerint elvárt magatartás
VI.5.2. A tanóra elhagyásának szabályai:
• A tanteremben a tanárnak kötelessége, hogy gondoskodjon a szabályok betartatásáról. Amennyiben a tanórán a tanár úgy véli, hogy a tanuló vétett valamely szabály ellen, megkérdezi a diákot: „Melyik szabály ellen vétettél?”
• A tanuló a kifüggesztett szabályokból kiválaszthatja azt a szabályt, amelyet nem tartott be. Tisztelettudóan megválaszolja a kérdést. (A „nem tudom” válasz nem elfogadható. Amennyiben a tanuló nem képes megnevezni a szabályt, a tanár teszi meg helyette.) Eldöntheti, hogy a továbbiakban szabálykövetően viselkedik, s a tanteremben marad, illetve inkább távozik az Arizona szobába.
• Amennyiben a tanteremben maradás mellett dönt, ügyelnie kell arra, hogy ismételten ne zavarja meg az óra menetét. Amennyiben a tanuló másodszor is vét valamely szabály ellen, a tanár már nem ad választási lehetőséget a tanulónak, hanem távoznia kell az Arizona szobába. (A tanár közli vele: „Ezzel a viselkedéssel eldöntötted, hogy az Arizona szobába távozol.”). Az alsós tanulókat szükség esetén pedagógus segíti az Arizóna szobába való eljutásban.
• A diák tulajdonképpen mindkét esetben a saját döntése alapján távozik az Arizona szobába. Távozása az „Információs lappal” történik (erre a célra különböző nyomtatvány áll rendelkezésre attól függően, hogy alsó- vagy felső osztályos a tanuló), amelyet a tanár értelemszerűen tölt ki, így az osztályterem elhagyásakor a tanár feljegyzi azt is, hogy milyen probléma volt a tanuló viselkedésével.
• A diáknak az „Információs lappal” jelentkeznie kell az Arizona szobában tartózkodó nevelőnél, akinek segítségével problémafeltárást és „Visszatérési tervet” kell készítenie az erre a célra készült nyomtatvány segítségével.
VI.5.3. Az Arizona szobában tartózkodás szabályai:
• Az Arizona szobában a tanulónak az iskola házirendje szerint kell viselkednie. A felügyelő tanár utasításainak betartása számára kötelező. Ennek megszegése azonnali szülői bevonást eredményez, valamint ügyében az igazgató jár el.
• A tanteremből korábban távozott diák bekopog az Arizona szoba ajtaján. Belépés után szükség szerint bemutatkozik, majd az ott tartózkodó nevelőnek átadja az „Információs lapot”.
• Az ügyeletes nevelő a szobában a Heti nyilvántartó lapon regisztrálja a tanulót.
• A diák megkapja a megfelelő dokumentumot a „Visszatérési terv” elkészítéséhez.
- A diák leül egy asztalhoz és átgondolja, melyik szabályt sértette meg, milyen következményei vannak tettének saját magára, illetve osztálytársaira nézve, valamint visszatérési tervet készít arra vonatkozóan, hogyan tudná a jövőben ezt a magatartást elkerülni.
- A visszatérési terv készítésében az ügyeletes nevelő segítséget ad, ha azt kéri a tanuló. „Nem tudom” válasz nem elfogadható.
- Ha a diák jó visszatérési tervet készít (ezt az ügyeletes nevelő értékeli és dönti el), akkor a diák az aláírt visszatérési „tervvel” térhet vissza a tanterembe. (Ezen a lapon az időpontot is mindig rögzíteni kell.) Fontos, hogy a tanuló visszatérésével sem zavarhatja meg az óra menetét. Az elkészített tervét csendben a tanári asztalra helyezi, majd a helyére ül és igyekszik bekapcsolódni az óra folyamatába. Így nem sérül a zavartalan tanulási és tanítási folyamat.
- Ha a diák nem készíti el a visszatérési tervet, vagy nem elfogadható visszatérési tervet készít, akkor az Arizona szobában marad, amíg el nem készíti az elfogadható tervét. Ebben az esetben az együttműködés hiányában alkalmazott szabályok érvényesek (lsd. 4.5.2)
VI.5.4. A segítői/tanácsadó segítségének kérése, valamint a segítő/tanácsadói megbeszélés szabályai:
- Segítő/Tanácsadói feladatot a nevelőtestület tagjai láthatnak el.
- Segítő tanácsadónak jelentkezni önkéntes alapon lehet.
- Mindig az Arizona szobában ügyeletet tartó tanár feladata, hogy szóljon annak a kollégának, akit segítőként jelölt meg a diák. A diák által megjelölt tanár nem köteles ellátni a segítő feladatot, ilyen esetben más tanárt jelölhet meg a tanuló segítő/tanácsadónak.
- A segítő/tanácsadói megbeszélés célja az okok felderítése megoldási alternatívák keresése a felmerülő problémákra vonatkozóan az „Önértékelési lap” segítségével.
VI.5.5. Az Arizona szobába kerülés következményei:
VI.5.5.1 Együttműködő tanuló esetében
- Minden alkalommal e-Kréta ellenőrzőbe feljegyzés készítése;
- 3 alkalom után támogató beszélgetés a szülő, gyermek, választott támogató pedagógus és osztályfőnök között.
- 6 alkalom után támogató beszélgetés a szülő, gyermek, választott támogató pedagógus, osztályfőnök, igazgató és ifjúságvédelmi felelős között.
- 10 alkalom után megbeszélés történik a szülő, gyermek, választott támogató pedagógus, osztályfőnök, igazgató, ifjúságvédelmi felelős és a Martfű Város Önkormányzata Gyermekjóléti és Szociális Szolgáltató Központ munkatársa között.
A további esetekben egyre több személy vesz részt a segítő beszélgetéseken (igazgató, iskolai gyermekvédelmi felelős, esetleg más meghívott személy: Gyermekvédelmi Szolgálat szakembere, iskolarendőr, iskolapszichológus stb…). A beszélgetésekről minden esetben jegyzőkönyv készül, amelyeket a beszélgetés résztvevői aláírásukkal hitelesítenek.
- A tanuló, aki a tanórát az Arizona szobában töltötte, nem hiányzó, csak az adott szituációból lett kiemelve döntése alapján, ezért a tananyag pótlása a saját felelőssége, felelésnél, dolgozatnál nem hivatkozhat az Arizona szobára. Távozása nem mentesíti a következő órai esetleges felelés vagy dolgozatírás alól, már a következő órán számonkérhető tőle a tananyag.
- Dolgozatíráskor a tanuló szintén elhagyhatja a tantermet, de ebben az esetben a dolgozatát nem folytathatja az Arizona szobában. A dolgozatát addig értékeli a szaktanár, ameddig az osztályban tartózkodott.
- Az Arizona szobában a tanulónak az iskola házirendje szerint kell viselkednie.
- Szünetben nincs nyitva a szoba.
VI.5.5.2 Nem együttműködő tanuló esetében
Az a tanuló, aki a szabály(ok) megsértését követően úgy dönt, hogy sem a pedagógus felszólítására nem tartja be a szabályokat, sem az Arizona szobába nem hajlandó távozni, ügyében az igazgató jár el, aki az iskola Házirendjében leírtak alapján fegyelmező intézkedést foganatosít.
- Minden alkalommal hivatalos tájékoztató levéllel a szülőket értesítjük.
- Első alkalom után támogató beszélgetés a szülő, gyermek, választott támogató pedagógus és osztályfőnök között,
- Második alkalom után támogató beszélgetés a szülő, gyermek, választott támogató pedagógus, osztályfőnök, igazgató és ifjúságvédelmi felelős között.
- Harmadik alkalom után megbeszélés történik a szülő, gyermek, választott támogató pedagógus, osztályfőnök, igazgató, ifjúságvédelmi felelős és a Martfű Város Önkormányzata Gyermekjóléti és Szociális Szolgáltató Központ munkatársa között.
A további esetekben egyre több személy vesz részt a segítő beszélgetéseken (igazgató, iskolai gyermekvédelmi felelős, esetleg más meghívott személy: Gyermekvédelmi Szolgálat szakemberei, iskolarendőr, iskolapszichológus stb… ).
VII. Az iskolai könyvtár szervezeti és működési rendje
VII.1. A könyvtár működésének célja, a működés feltételei
Az iskola könyvtára az iskola működéséhez, pedagógiai programjának megvalósításához, a neveléshez, tanításhoz, tanuláshoz szükséges dokumentumok rendszeres gyűjtését, feltárását, megőrzését, a könyvtári rendszer szolgáltatásainak elérését, továbbá a könyvtárhasználati ismeretek oktatását biztosító, az intézmény könyvtár-pedagógiai tevékenységét koordináló szervezeti egység.
20/2012. (VIII.31.) EMMI r. 167. § (1) Az iskolai, kollégiumi könyvtár gyűjteményét a helyi pedagógiai programnak megfelelően, a tanulók és a pedagógusok igényeinek figyelembevételével kell fejleszteni.
Könyvtárunk szervezeti és működési rendje (a továbbiakban: a könyvtári SZMSZ) szabályozza a könyvtár működésének és igénybevételének szabályait. Az iskolai könyvtár állományába csak a könyvtár gyűjtőkörébe tartozó dokumentum vehető fel. A tankönyveket külön gyűjteményként kezeljük, a külön gyűjtemény nyilvántartásának és használatának sajátos szabályait a tankönyvtári szabályzat tartalmazza.
A könyvtárral szemben támasztott jogszabályi követelmények:
- a használók által könnyen megközelíthető könyvtárhelyiség, amely alkalmas az állomány szabadpolcos elhelyezésére és legalább egy iskolai osztály egyidejű foglalkoztatására
- legalább háromezer könyvtári dokumentum megléte
- tanítási napokon a tanulók, pedagógusok részére megfelelő időpontban a nyitvatartás biztosítása
- a különböző információhordozók használatához, az újabb dokumentumok előállításához, a könyvtár működtetéséhez szükséges nyilvántartások vezetéséhez, katalógus építéséhez szükséges eszközökkel való rendelkezés.
Könyvtárunk kapcsolatot tart más iskolai könyvtárakkal, a pedagógiai-szakmai szolgáltatásokat ellátó intézmények könyvtáraival, a nyilvános könyvtárakkal.
A könyvtáros nevelő-oktató tevékenységét a könyvtár-pedagógiai program alapján végzi. Az intézmény számára vásárolt dokumentumokat könyvtári nyilvántartásba kell venni. A könyvtáron kívül elhelyezett dokumentumokról lelőhely-nyilvántartást kell vezetni.
VII.2. Iskolai könyvtárunk alap- és kiegészítő feladatai
Iskolánk könyvtárának alapfeladatai a következők:
- gyűjteményünk folyamatos fejlesztése, feltárása, őrzése, gondozása és rendelkezésre bocsátása
- tájékoztatás nyújtása a dokumentumokról és szolgáltatásokról
- az iskola pedagógiai programja és könyvtár-pedagógiai programja szerinti tanórai foglalkozások tartása
- könyvtári dokumentumok egyéni és csoportos helyben használatának biztosítása
- könyvtári dokumentumok kölcsönzése
- tartós tankönyvek, segédkönyvek kölcsönzése tanulóink számára
- a könyvtári állomány a pedagógiai programnak megfelelő, a tanulók és a pedagógusok igényeinek figyelembevételével történő fejlesztése.
Könyvtárunk kiegészítő feladatai:
- a jogszabályokban meghatározott foglalkozások megtartása
- a nevelő-oktató munkához szükséges dokumentumok többszörözése
- számítógépes informatikai szolgáltatások biztosítása
- tájékoztatás nyújtása az iskolai, kollégiumi könyvtárak, a pedagógiai-szakmai szolgáltatásokat ellátó intézményekben működő könyvtárak, a nyilvános könyvtárak dokumentumairól, szolgáltatásairól.
VII.3. Az iskolai tankönyvellátás megszervezésével kapcsolatos feladatok
Könyvtárunk közreműködik az iskolai tankönyvellátás megszervezésében, lebonyolításában.
Ennek végrehajtására az iskolai könyvtáros a következő feladatokat látja el:
- előkészíti az ingyenes tankönyvellátással kapcsolatos iskolai feladatok végrehajtását előkészítő felmérést, és lebonyolítja azt
- közreműködik a tankönyvrendelés előkészítésében
- megbízást kap a tankönyvek értékesítésének megszervezésére és lebonyolítására
- folyamatosan figyelemmel követi az ingyenes tankönyvellátásra jogosult tanulók számának változását
- követi az ingyenes tankönyvellátásban részesülő diákoknak kiadott kötetek számának alakulását
- követi a kiadott könyvek elhasználódásának mértékét
- az éves tankönyvrendeléskor beszerzi az elhasználódott kötetek pótlását célzó vagy újonnan kiadott tankönyveket
- a tanév közben lehetőséget biztosít a tanulók számára a tanév közben tankönyv-elhasználódásból, tankönyv elhagyásából keletkező hiány pótlására.
Az iskolai könyvtár állományába veszi az ingyenes tankönyvellátásra jogosult tanulók számára beszerzett tankönyveket, azokat leltári nyilvántartásba veszi, majd kikölcsönzi a tanulóknak.
A könyvtári SZMSZ könyvtárhasználat kérdéseit meghatározó rendelkezéseit nyilvánosságra kell hozni az iskola honlapján is.
VII.4. A könyvtár működésével kapcsolatos szabályok
Az intézmény számára vásárolt dokumentumok nyilvántartása
- az intézmény számára vásárolt összes dokumentumot könyvtári nyilvántartásba kell venni
- a könyvtáron kívül elhelyezett dokumentumokról lelőhely-nyilvántartást kell vezetni
- az ingyenes tankönyvellátásra jogosult tanulók számára beszerzett tankönyveket szintén nyilvántartásba kell venni.
A könyvtári szolgáltatások listája
- szépirodalmi könyvek, szakkönyvek, idegen nyelvű könyvek kölcsönzése
- tankönyvek, tartós tankönyvek, különböző, a tanulmányi munkát elősegítő segédeszközök (pl.: térképek, példatárak, feladatgyűjtemények, tesztkönyvek) kölcsönzése
- információgyűjtés az internetről a könyvtáros segítségével
- szótárak, enciklopédiák, lexikonok és különböző alacsony példányszámú könyvek, dokumentumok olvasótermi használata
- tájékoztató a tanulók számára a könyvtár használatáról
- könyvtár-pedagógiai foglalkozások megtartása
- tájékoztatás nyújtása a nyilvános könyvtárak által nyújtott szolgáltatásokról.
A könyvtár használóinak köre, a beiratkozás módja
Az iskolai könyvtár szolgáltatásait az intézmény valamennyi tanulója és alkalmazottja igénybe veheti. A könyvtár használatának részletes szabályait, a beiratkozás módját a könyvtárhasználati szabályzat tartalmazza.
A könyvek, a különféle dokumentumok és ismerethordozók kölcsönzése és olvasótermi használata, a számítógép- és internethasználat térítésmentes.
A könyvtárhasználat szabályai
A könyvek kölcsönzésének időtartama szorgalmi időben egy hónap. Tanév végén a diákoknak minden könyvet vissza kell vinniük a könyvtárba (attól függetlenül, hogy azt mikor vitték ki). A nyári szünidőre történő kölcsönzési szándékot előre jelezni kell, ez esetben az engedélyezett kölcsönzési időtartama a szünidő egészére kiterjed. A kikölcsönzött könyveket a következő tanév első tanítási hetében kell visszahozni. Az ingyenes tankönyvtámogatásban részesülő diákok által átvett tankönyvek arra az időtartamra kölcsönözhetők ki, ameddig a tanuló az adott tárgyat tanulja. Egyéb ismerethordozók kölcsönzésének időtartama a mindenkori lehetőségek függvényében változik.
A könyvár nyitvatartása és a kölcsönzés ideje
Az iskolai könyvtár minden tanítási napon nyitva tart. A nyitva tartás ideje igazodik a diákok igényeihez. A kölcsönzési időről a tanulók az olvasóterem ajtajára kifüggesztett, az iskolai könyvtár működésével kapcsolatos információkból tájékozódhatnak.
A könyvtárban elhelyezett számítógépek használata
A könyvtárban elhelyezett számítógépeket a tanulók a könyvtár nyitvatartási ideje alatt a könyvtáros felügyelete mellett szabadon használhatják. Tanári felügyelet nélkül a számítógépek használata tilos. A tanulók felelősséggel tartoznak a számítógép hibáinak, esetleges hiányosságainak azonnali bejelentéséért.
A tanári kézikönyvtár
Az iskolai könyvtár részét képezi a tanári kézikönyvtár is, amelynek anyagai a tanári szobában egy erre a célra kijelölt szekrényben vannak elhelyezve. Az állomány e speciális részével kapcsolatos kölcsönzési és egyéb feladatokat szintén a könyvtáros látja el.
VII.5. Gyűjtőköri szabályzat
VII.5.1. Az iskolai könyvtár feladata
Az iskolai könyvtár gyűjteményének széleskörűen tartalmaznia kell azokat az információkat és információhordozókat, melyekre az nevelő-oktató tevékenységhez szükség van. Az iskolai könyvtárnak rendelkeznie kell a különböző információhordozók használatához, az újabb dokumentumok előállításához, a dokumentumok kiadásához, a könyvtárhasználat nyilvántartásához szükséges eszközökkel.
Az iskolai könyvtár olyan általános gyűjtőkörű szakkönyvtár, amelynek legalapvetőbb sajátos feladata az iskolai nevelő-oktató munka megalapozása.
E feladat ellátása érdekében az iskolai könyvtár szisztematikusan gyűjti, feltárja, megőrzi és rendelkezésre bocsátja dokumentumait.
VII.5.2. Az iskolai könyvtár gyűjtőköre, az állománybővítés fő szempontjai
A gyűjtőkör a könyvtári dokumentumok különböző szempontból meghatározott köre. A szisztematikus, tervszerű és folyamatos gyűjtőmunka alapja az iskolai könyvtár gyűjtőköri szabályzata. A gyűjtőmunka más oldalról szelektív is, melynek szempontjait a fő- és mellék gyűjtőkör határozza meg.
Ahhoz, hogy intézményünk képes legyen akár már a közeljövő újabb kihívásainak, egyre szélesebb körű szükségleteinek, igényeinek is eleget tenni, szükség van a rendszeres, átgondolt, az igényekhez rugalmasan alkalmazkodó továbbfejlesztésre.
Az állománybővítés főbb irányai a következő tényezők figyelembevételével határozhatók meg:
- A klasszikus szerzők, valamint a határainkon túl élő magyar nyelvű írók és költők műveit tartalmazó kötetek nagy hangsúlyt kapnak a szakmai munka tartalmi meghatározásában
- A természettudomány dinamikus fejlődése miatt az új kutatási eredményeket tartalmazó kötetek és más dokumentumok ismerete lényeges szempont a tanítás-tanulás folyamatában
- Helytörténeti és helyismereti anyagok a helyi sajátosságok fontosságát húzzák alá
- A tartós tankönyvek fontos tanulási segédletek
- A nyelvvizsgára történő eredményes felkészülés alapvető fontosságú
- Az emelt szintű oktatás dokumentumainak bővítése
- A nevelő-oktató munka szakirodalma iránti igény.
VII.5.3. Könyvtárunk gyűjtőkörét meghatározó tényezők
Könyvtárunk típusa: iskolánk alapfokú oktatási intézmény, ahol nappali rendszerű képzés folyik. Könyvtárunk típusa nyilvános könyvtári feladatot el nem látó iskolai szakkönyvtár, mely az intézmény része.
Az iskola pedagógiai programja:
Könyvtárunk gyűjtőköre a pedagógiai program megvalósításának eszköze. Az iskolai könyvtár kiemelten vesz részt az általános és sajátos pedagógiai program megvalósításában, illetve általános nevelési céljainkban. Állományával segíti a tanulók és a pedagógusok felkészülését tanóráikra, illetve az érettségi vizsgákra, amelyekhez biztosítja a szükséges dokumentumok, így verseskötetek, kötelező olvasmányok, növényhatározók, atlaszok stb. használatát is. Kiemelten fontosnak tartjuk, hogy a könyvtáros segítségével a magyar nyelv és irodalom tantárgy tantervi követelményeiben szereplő könyvtári órákat megtartsák, és a gyűjtőköri szabályzatban szereplő dokumentumok, valamint a katalógus és a könyvtár, mint rendszer használatát a tanulók elsajátíthassák.
VII.5.4. A könyvtár gyűjtőköri szempontjai
Az iskolai könyvtár olyan általános gyűjtőkörű iskolai szakkönyvtár, amely megőrzi, feltárja, szisztematikusan gyűjti és használatra bocsátja azokat a dokumentumokat, amelyek megalapozzák az iskolában folyó nevelő-oktató munkát.
A tanulók részéről teljességre törekvő, a pedagógusok részéről értékelő válogatással gyűjt.
VII.5.5. Tematikus (fő és mellék) gyűjtőkör:
Fő gyűjtőkör:
A törzsanyag fő gyűjtési szempontja a viszonylagos teljességre való törekvés.
A tanulás, tanítás során eszközként jelennek meg:
- lírai, prózai, drámai antológiák
- klasszikus és kortárs szerzők művei, gyűjteményes kötetei
- egyes klasszikus és kortárs szerzők teljes életművei
- nemzetek irodalma (klasszikus és modern irodalom)
- tematikus antológiák
- életrajzok, történelmi regények
- ifjúsági regények
- általános lexikonok
- enciklopédiák
- az erkölcstan és a hittan tantárgyak tanításához szükséges dokumentumok
- az iskola településére vonatkozó helyismereti és helytörténeti kiadványok
- a helyi tantervhez kapcsolódó kötelező és ajánlott olvasmányok
- a nevelés, oktatás elméletével foglalkozó legfontosabb kézikönyvek
- a különféle tantárgyak oktatását segítő módszertani kézikönyvek, segédletek
- pszichológiai művek, a gyermek- és ifjúkor lélektana
- a középfokú felvételi követelményekről, a továbbtanulás lehetőségeiről készített kiadványok
- kiadványok az iskolai könyvtár állománygyarapításához, pl. mintakatalógusok, tantárgyi bibliográfiák, jegyzékek stb.
- a neveléssel-oktatással összefüggő statisztikai kiadványok, kimutatások
- családjogi, gyermek- és ifjúságvédelemmel kapcsolatos szakirodalmi anyagok
- az oktatással kapcsolatos jogi szabályozás dokumentumai
- a tanügyigazgatással, gazdálkodással kapcsolatos szakirodalom
Mellék gyűjtőkör:
- a fő gyűjtőkört kiegészítő, erős válogatással gyűjtött dokumentumok köre
- audiovizuális dokumentumok: CD-k, DVD-k, CD-ROM-ok
- egyéb audiovizuális dokumentumok
VII.5.6. Tipológia/dokumentumtípusok
- Írásos nyomtatott dokumentumok
- könyv, segédkönyv, tankönyv, tartós tankönyv
- periodikumok: folyóiratok, évkönyvek
- térképek, atlaszok
- Audiovizuális ismerethordozók
- képes dokumentumok (diafilm, DVD, videokazetta)
- hangzó dokumentumok (magnókazetta, CD, bakelitlemez)
- Számítógépprogramok, számítógéppel olvasható ismerethordozók: CD-ROM, multimédiás CD-k
- Egyéb dokumentumok:
- intézményi szabályzatok
- pályázatok
- oktatócsomagok
VII.5.7. A gyűjtemény tartalmi összetétele, a gyűjtés témaköre, szintje, mélysége
- Az iskolai könyvtár a teljesség igényével gyűjti a magyar nyelven megjelenő kiadványok közül az alább felsoroltakat.
A Nemzeti alaptantervhez kapcsolódva a könyvtár gyűjtőkörébe tartoznak a következők:
- lírai, prózai és drámai antológiák
- klasszikus és kortárs szerzők művei, gyűjteményes kötetei
- klasszikus és kortárs szerzők teljes életművei
- közép- és felsőszintű általános lexikonok
- A Nemzeti alaptantervhez közvetlenül nem kapcsolódóan a könyvtár gyűjtőkörébe tartoznak a következők:
- a tananyaghoz kapcsolódó – a tudományokat részben vagy teljesen bemutató – alap- és középszintű segédkönyvek, történeti összefoglalók, ismeretközlő művek
- az általános iskolában használt tankönyvek, munkafüzetek, feladatlapok
- a helyi tantervhez kapcsolódó kötelező és ajánlott olvasmányok
- az etika/hit- és erkölcstan tantárgyak tanításához szükséges dokumentumok
- a nevelés, oktatás elméletével foglalkozó legfontosabb kézikönyvek
- a különféle tantárgyak oktatását segítő módszertani kézikönyvek, segédletek
- a középfokú felvételi követelményekről, a továbbtanulás lehetőségeiről készített kiadványok
- családjogi, gyermek- és ifjúságvédelemmel kapcsolatos szakirodalmi anyagok
- az oktatással kapcsolatos jogi szabályozás dokumentumai
- a tanügyigazgatással, gazdálkodással kapcsolatos szakirodalom
- Válogatva gyűjti magyar nyelven (az iskola céljait, feladatait, valamint a pénzügyi, tárgyi szempontokat figyelembe véve) a következő dokumentumokat:
- nemzetek irodalma (klasszikus és modem irodalom)
- tematikus antológiák
- életrajzok, történelmi regények
- ifjúsági regények
- általános lexikonok
- enciklopédiák
- a tananyaghoz kapcsolódó – a tudományokat részben vagy teljesen bemutató alap- és középszintű segédkönyvek, történeti összefoglalók, ismeretközlő művek
- az iskola településére vonatkozó helyismereti és helytörténeti kiadványok
- az oktatással összefüggő statisztikai kiadványok, kimutatások
- pszichológiai művek, a gyermek- és ifjúkor lélektana
- kiadványok az iskolai könyvtár állománygyarapításához (mintakatalógusok, tantárgyi bibliográfiák, jegyzékek)
- audiovizuális dokumentumok: CD-k, DVD-k, CD-ROM-ok
- egyéb audiovizuális dokumentumok.
- Az iskola könyvtára folyamatosan szerzi be a teljes mélységi szintű dokumentumokat, anyagokat. A válogatott gyűjtési szintű anyagok beszerzése, állománygyarapítása pénzügyi, tárgyi és egyéb feltételektől függően esetenként történik a könyvtáros javaslata, valamint az intézmény vezetőjének írásbeli jóváhagyása alapján abban az esetben, ha a könyvtáros részére rendelkezésre álló keretösszeget a beszerzés meghaladja.
Ha az eseti állománygyarapítást az adott időszak keretösszege fedezi, a beszerzésről a könyvtáros dönt, a munkaközösség-vezetők szakmai tanácsait figyelembe véve, kikérve az iskolavezetés véleményét.
VII.6. Könyvtárhasználati szabályzat
VII.6.1. A könyvtár használóinak köre
Az iskolai könyvtárat az iskola tanulói, pedagógusai, adminisztratív és technikai dolgozói használhatják. Szükség esetén az iskola tanulói számára előadást, foglalkozást tartó külső előadó is igénybe veheti a foglalkozás megtartásához szükséges könyvtári szolgáltatást.
A beiratkozás és a szolgáltatások igénybevétele díjtalan.
Beiratkozás: a tanulói jogviszony, illetőleg a munkajogviszony létesítésekor keletkezik a könyvtári tagság, s a jogviszony megszűnésekor a könyvtári tagság is megszűnik.
A könyvtárban a használók következő adatainak kezelésére kerül sor:
- név, születési családi és utónév
- születési hely és idő
- anyja születéskori családi és utóneve
- lakcím
- személyazonosító okmány száma
Az adatokban bekövetkezett változásokat a könyvtárhasználó köteles bejelenteni a könyvtárosnak. A tanulóknak az iskolából történő eltávozási szándékáról az igazgató tájékoztatja a könyvtárost. A nyugdíjba vonuló vagy más okokból az iskolából eltávozó kollégák az általuk kölcsönzött anyagokat az intézményből való eltávozásuk előtt leadják.
Az adatokat a könyvtár saját nyilvántartási rendszerében rögzíti, azokat csak az olvasóval való kapcsolattartáshoz, a könyvtári nyilvántartásokhoz, illetve tartozás esetén a végrehajtási eljáráshoz használja fel. Az adatokat a könyvtári tagság megszüntetése után a könyvtár törli.
VII.6.2. A könyvtárhasználat módjai
Az iskolai könyvtár használati módjai az alábbiak lehetnek:
- helyben használat
- kölcsönzés
- könyvtárközi kölcsönzés
- csoportos használat
Helyben használat
Az iskolai könyvtár dokumentumai közül csak helyben használhatók:
- a kézikönyvtári állományrész,
- a különgyűjtemények: audiovizuális (AV) anyagok, elektronikus dokumentumok, muzeális dokumentumok, folyóiratok
A csak helyben használható dokumentumokat a tanárok egy-egy tanítási órára, indokolt esetben a könyvtár zárása és nyitása közötti időre kikölcsönözhetik.
A könyvtáros szakmai segítséget ad:
- az információk közötti eligazodásban,
- az információk kezelésében,
- a szellemi munka technikájának alkalmazásában,
- a technikai eszközök használatában.
Kölcsönzés
A könyvtárból bármely dokumentumot csak a könyvtáros tudtával szabad kivinni. Dokumentumokat kölcsönözni csak a kölcsönzési nyilvántartásban való rögzítéssel szabad. A kölcsönzés nyilvántartása informatikai eszközökkel történik.
A könyvtárból egy alkalommal legfeljebb három dokumentum kölcsönözhető egy hónap időtartamra. A kölcsönzési határidő egy – indokolt esetben két – alkalommal meghosszabbítható újabb három hétre. A több példányos kötelező és ajánlott olvasmányok kölcsönzési határideje és hosszabbítása szükség esetén négy hét lehet. A kölcsönzésben lévő dokumentumok előjegyezhetők.
A kölcsönzési határidő lejárta után egy hét határidőt ad a könyvtár, amely után a dokumentumokat késve visszahozó tanulók dokumentumonként és munkanaponként 10 Ft késedelmi díjat fizetnek a könyvtárnak, amely díjak összegét a könyvtár a tanév végén könyvtári dokumentum vásárlására fordítja. A könyvtárral szemben fennálló türelmi időn felüli késedelem, tartozás ideje alatt a kölcsönzés nem vehető igénybe.
Az iskolából távozó tanulók esetében a tanulói jogviszony megszűnésének időpontjáig a kölcsönzött tankönyveket, tartós tankönyveket, egyéb könyvtári dokumentumokat vissza kell szolgáltatni.
A pedagógusok a tanév során egy-egy tananyagrészhez a szükséges mennyiségű dokumentumot az anyagrész feldolgozásához szükséges ideig használhatják.
Az elveszett vagy rongálás miatt könyvtári használatra alkalmatlanná vált dokumentumot az olvasó köteles egy kifogástalan példánnyal vagy a könyvtár számára szükséges más művel pótolni.
A kölcsönzési idő heti: 22 óra
A könyvtár nyitvatartási ideje
Az iskolai könyvtár tanítási napon 7,30 – 15,30 óráig tart nyitva. Ezen belül a könyvtári dokumentumok 7,30-8,00 az óraközi szünetekben és 14,00 – l5,30-ig
kölcsönözhetők (amelyről a könyvtár ajtajára kifüggesztett tábláról tájékozódhatnak).
Csoportos használat
Az osztályok, a tanulócsoportok, a szakkörök részére a könyvtáros, az osztályfőnökök, a tanárok, az egyéb foglalkozásokat vezető nevelők könyvtárhasználatra épülő szakórákat, foglalkozásokat tarthatnak.
A szakórák, foglalkozások megtartására az összeállított, a könyvtári nyitvatartásnak megfeleltetett ütemterv szerint kerül sor.
A könyvtáros szakmai segítséget ad a foglalkozások megtartásához.
VII.6.3. A könyvtár egyéb szolgáltatásai
- információszolgáltatás
- szakirodalmi témafigyelés
- irodalomkutatás
- ajánló bibliográfiák készítése
- internet-használat
VII.6.4. A kis példányszámú nemzetiségi, szakmai, speciális tankönyvek megvásárlási lehetősége
A kis példányszámú nemzetiségi, szakmai, speciális tankönyvforgalmazás keretében az iskolák részére eljuttatott tankönyveket az iskolai könyvtárban, könyvtárszobában kell elhelyezni, és könyvtári kölcsönzés útján kell a tanulókhoz eljuttatni.
E tankönyveket az iskolával jogviszonyban álló tanulók – a szülők írásos nyilatkozata alapján – a könyvtáros által meghatározott használati idő után megvásárolhatják. A vételi árat az igazgató – a könyvtáros és a tankönyvfelelős véleményének kikérésével – az elhasználódás mértékének arányában állapítja meg.
VII.7. Katalógusszerkesztési szabályzat
VII.7.1. A könyvtári állomány feltárása
Az iskolai könyvtár állománya alapkatalógusokkal feltárva áll az olvasók rendelkezésére. A könyvtári állomány feltárása jelenti a dokumentumok formai (dokumentum leírás) és tartalmi (osztályozás) feltárását, ezt egészíti ki a raktári jelzet megállapítása.
Az adatokat rögzítő katalóguselem a következőket tartalmazza:
- raktári jelzet
- bibliográfiai és besorolási adatok
- Egyetemes Tizedes Osztályozás (ETO) szakjelzetei
- tárgyszavak
VII.7.2. A dokumentum leírás szabályai
A leírás célja, hogy rögzítse a könyvtári állomány dokumentumainak adatait (bibliográfiai leírás) és biztosítsa a visszakereshetőséget (besorolási adatok).
A bibliográfiai leírás szabályait szabványok rögzítik dokumentumtípusonként. A leírás forrása minden esetben az adott dokumentum. A szabvány értelmében az iskolai könyvtár az egyszerűsített leírást alkalmazza, melynek elve az egyes adatok elhagyása. A leírt adatokra ugyanazok szabályok érvényesek.
A könyvtárban alkalmazott egyszerűsített bibliográfiai leírás adatai:
- főcím: párhuzamos cím: alcím: egyéb címadat
- szerzőségi közlés
- kiadás sorszáma, minősége
- megjelenési hely: kiadó neve, megjelenés éve
- oldalszám + mellékletek: illusztráció; méret
- sorozatcím, sorozatszám, ISSN szám
- megjegyzések
- kötés: ár
- ISBN-szám
A besorolási adatok biztosítják a katalógustételek visszakereshetőségét.
Az iskolai könyvtárban az alábbi besorolási adatokat rögzítjük:
- a főtétel besorolási adata (személynév vagy testületnév vagy a mű címe)
- cím szerinti melléktétel
- közreműködői melléktétel
- tárgyi melléktétel
Raktári jelzetek
A dokumentumok visszakereshetőségét raktári jelzetekkel biztosítjuk. A raktári jelzetet rávezetjük a dokumentumra és a dokumentum összes katalóguscédulájára. A szépirodalmi művek raktári jelzete a betűrendi jel, azaz Cutter-szám.
A szakirodalmat ETO-szakrendi jelzetekkel látjuk el, mely a tartalmi elkülönítést biztosítja.
A műveket z ETO főcsoportjai alapján rendezzük el a polcokon
VII.7.3. Az iskolai könyvtár katalógusa
A tételek belső elrendezése szerint:
- betűrendes leíró katalógus (szerző neve és a mű címe alapján)
- tárgyi katalógus (ETO szakkatalógus)
Dokumentumtípusok szerint:
- könyv
Formája szerint:
- digitális nyilvántartás a SZIRÉN könyvtári program segítségével
VII.8. Tankönyvtári szabályzat
Az intézmény a következő módon tesz eleget az ingyenes tankönyvi ellátás kötelezettségének:
- Az ingyenes tankönyvre jogosult diákok az iskolai könyvtár nyilvántartásába felvett tankönyveket kapják meg használatra.
- Ezeket a tankönyveket a diákok a könyvtári könyvekre vonatkozó szabályok alapján használják. Az ingyenes tankönyvtámogatásban részesülő diákok által átvett tankönyvek arra az időtartamra kölcsönözhetők ki, ameddig a tanuló az adott tárgyat tanulja. Amennyiben az ingyenes tankönyvtámogatás révén kapott tankönyvet a tanuló nem használja folyamatosan, a tanév szorgalmi időszakának utolsó napjáig minden kölcsönzésben lévő dokumentumot vissza kell juttatni az iskolai könyvtárba. Az iskola részére tankönyvtámogatás céljára juttatott összegnek legalább a huszonöt százalékát tartós tankönyv, illetve az iskolában alkalmazott ajánlott és kötelező olvasmányok vásárlására kell fordítani. A megvásárolt könyv és tankönyv az iskola tulajdonába, az iskolai könyvtár állományába kerül.
A kölcsönzés rendje
A tanulók a tanév során használt tankönyveket és segédkönyveket (atlasz, feladatgyűjtemény) szeptemberben a könyvtárból kölcsönzik. Aláírásukkal igazolják a könyvek átvételét, illetve elolvassák és aláírásukkal elfogadják a nyilatkozatot a tankönyvek használatára és visszaadására vonatkozóan.
Ennek szövegét a következő nyilatkozatminta tartalmazza:
| NYILATKOZAT
Az aláírásommal igazolom, hogy tájékoztatást kaptam az alábbiakról:
Kelt, ……………………
|
A tanulók tanév befejezése előtt, legkésőbb a szorgalmi időszak utolsó napjáig kötelesek a tanév elején, illetve tanév közben felvett tankönyveket a könyvtárban leadni.
A tanuló szülője köteles a kölcsönzött tankönyv elvesztéséből, megrongálásából származó kárt az iskola házirendjében meghatározottak szerint az iskolának megtéríteni. Nem kell megtéríteni a tankönyv, munkatankönyv stb. rendeltetésszerű használatából származó értékcsökkenést.
A tankönyvek nyilvántartása
Az iskolai könyvtár külön adatbázisban, „Tankönyvtár” elnevezéssel kezeli az ingyenes tankönyvellátás biztosításához szükséges tankönyveket.
Évente leltárlistát készít:
- az egyedi kölcsönzésekről (folyamatos)
- a napköziben és a tanulószobán letét létrehozása (szeptember)
- összesített listát az újonnan beszerzett tankönyvekről (szeptember-október)
- listát készít a selejtezendő tankönyvekről (október-november)
- összesített listát készít a készleten lévő, még használható tankönyvekről (a szorgalmi időszak utolsó napjáig)
- listát készít a könyvtárban található, a 25%-ból beszerzett kötelező és ajánlott olvasmányokról.
VIII. Eljárásrend a tartós tankönyvek kártérítéséről
VIII.1. Jogszabályi háttér
20/2012. (V.31.) EMMI rendelet
61. § (1) Ha az iskolának, kollégiumnak a tanuló kárt okozott, az igazgató, a kollégium vezetője köteles a károkozás körülményeit megvizsgálni, az okozott kár nagyságát felmérni, és lehetőség szerint a károkozó és a felügyeletét ellátó személyét megállapítani.
(2) Ha a vizsgálat megállapítása szerint a kárt az iskola, a kollégium tanulója okozta, a vizsgálat eredményéről a tanulót, kiskorú tanuló esetén szülőjét haladéktalanul tájékoztatni kell. A tájékoztatással egyidejűleg a szülőt fel kell szólítani az Nkt. 59. § (1)-(2) bekezdésében meghatározottak szerint az okozott kár megtérítésére.
2011.évi CXC. törvény
59. § (1) Ha a tanuló tanulmányi kötelezettségeinek teljesítésével összefüggésben a nevelési-oktatási intézménynek vagy a gyakorlati képzés szervezőjének jogellenesen kárt okoz, a Ptk. szabályai szerint kell helytállnia.
(2) Az (1) bekezdésben meghatározott esetben a kártérítés mértéke nem haladhatja meg
a) gondatlan károkozás esetén a kötelező legkisebb munkabér – a károkozás napján érvényes rendelkezések szerint megállapított – egyhavi összegének ötven százalékát,
b) ha a tanuló cselekvőképtelen vagy korlátozottan cselekvőképes, szándékos károkozás esetén az okozott kár, legfeljebb azonban a kötelező legkisebb munkabér – a károkozás napján érvényes rendelkezések szerint megállapított – öthavi összegét.
2013. évi CCXXXII. törvény
(6) E törvény alkalmazásában:
a) használt tankönyv: az iskolai tankönyvellátás keretében az adott iskolával tanulói jogviszonyban álló tanuló részére az iskola által ingyen vagy térítés ellenében átadott, legalább három hónapon át használt, majd a tanulótól visszavett, vagy a tanuló által az iskola részére felajánlott tankönyv;
b) kísérleti tankönyv: olyan, a miniszter engedélye alapján kiadott, bármely iskolai évfolyam vonatkozásában bármely, a nemzeti köznevelésről szóló törvény felhatalmazása alapján kiadott Nemzeti alaptantervben (a továbbiakban: Nat) meghatározott műveltségi területre vagy a miniszter által kiadott kerettantervek bármely antárgyára vonatkozó, valamint bármely nevelési-oktatási program részeként keletkezett tankönyv, amelynek célja a kísérleti köznevelés-fejlesztési program keretében történő alkalmazás az iskolák részvétele alapján, és amelyet a részt vevő iskolák rendelkezésére kell bocsátani;
e) közismereti tankönyv: a Nat bármely műveltségi területéhez fejlesztett tankönyv;
d) munkafüzet: az a szerzői jogi védelem alá eső, nyomtatott formában megjelentetett vagy elektronikus formában rögzített és az e törvényben meghatározottak szerint tankönyvvé nyilvánított kiadvány, amely alkalmas arra, hogy egy vagy több meghatározott tankönyv tananyagának gyakorlását, elsajátítását, alkalmazását elősegítse;
e) munkatankönyv: az a tankönyv, amelynek alkalmazása során a tanulónak a tankönyvben elhelyezett, de a tankönyvtől elválasztható és utánnyomással önállóan előállítható feladatlapon kell az előírt feladatot megoldania;
f) pedagógus-kézikönyv: valamely kerettantervhez jóváhagyott tankönyv iskolai nevelés oktatásban történő rendszerszintű alkalmazását támogató, pedagógiai célú szakmódszertani útmutatásokat tartalmazó kézikönyv, amely nyomtatott formában vagy elektronikus úton is előállítható és terjeszthető;
g) szakképzési tankönyv: a szakképzési kerettanterv alapján az iskolarendszerű szakképzésben alkalmazott tankönyv;
h) tankönyv: az a könyv, amelyet jogszabályban meghatározottak szerint tankönyvvé nyilvánítottak, továbbá az, amelyet a miniszter az általa kiírt nyilvános pályázat keretében kiválasztott. Tankönyvvé nyilvánítható a szótár, a szöveggyűjtemény, az atlasz, a kislexikon, a munkatankönyv, a munkafüzet, a feladatgyűjtemény, a digitális tananyag és a nevelési oktatási program részét alkotó információhordozó, feladathordozó;
i) tartós tankönyv: az a tankönyv, könyvhöz kapcsolódó kiadvány, amely nem tartalmaz a tankönyvbe történő bejegyzést igénylő feladatokat, és alkalmas arra, hogy a tanulók legalább négy tanéven keresztül használják.
4.§ (2) Az (1) bekezdés a) pontjában az Nkt. szerinti felmenő rendszerben bevezetésre kerülő ingyenes iskolai tankönyvellátással nem érintett iskolai évfolyamokon, továbbá az (1) bekezdés b) pontja tekintetében az iskolai tankönyvrendelésnek biztosítania kell, hogy – az iskolától történő tankönyvkölcsönzés, napköziben, tanulószobában elhelyezett tankönyvek igénybevétele, használt tankönyvek biztosítása, illetve tankönyvek megvásárlásához nyújtott pénzbeli támogatás útján – a nappali rendszerű iskolai oktatásban részt vevő minden olyan tanuló részére, aki
a) tartósan beteg,
b) a szakértői bizottság szakértői véleménye alapján mozgásszervi, érzékszervi, értelmi vagy beszédfogyatékos, több fogyatékosság együttes előfordulása esetén halmozottan fogyatékos, autizmus spektrumzavarral vagy egyéb pszichés fejlődési zavarral (súlyos tanulási, figyelem- vagy magatartásszabályozási zavarral) küzd,
e) három vagy több kiskorú, illetve eltartott gyermeket nevelő családban él,
d) nagykorú és saját jogán iskoláztatási támogatásra jogosult,
e) rendszeres gyermekvédelmi kedvezményben részesül, vagy
f) a gyermekvédelmi gondoskodás keretében nevelésbe vett vagy utógondozói ellátásban részesül a tankönyvek ingyenesen álljanak rendelkezésre (a továbbiakban: normatív kedvezmény). A nevelőszülőnél, gyermekotthonban vagy más bentlakásos intézményben ideiglenes hatállyal elhelyezett tanuló után nem vehető igénybe a normatív kedvezmény.
(3) Abban a kérdésben, hogy a normatív kedvezményre való jogosultság elbírálásánál kit kell
a) tartósan beteg, súlyosan fogyatékos, három- vagy többgyermekes családban élő, nagykorú és saját jogán iskoláztatási támogatásra jogosultnak tekinteni – kivéve, ha az iskoláztatási támogatásra való jogosultság a legmagasabb életkor elérése miatt szűnt meg -, a családok támogatásáról szóló 1998. évi LXXXIV. törvény II. Fejezetében,
b) sajátos nevelési igényűnek tekinteni, az Nkt. sajátos nevelési igény meghatározására vonatkozó rendelkezésében foglaltakat kell alkalmazni.
(4) A tankönyvtámogatás összegét – a költségvetésről szóló törvényben meghatározottak szerint – az iskola fenntartója útján kell eljuttatni az iskolához.
(5) A tankönyvtámogatás felhasználható a tanulói tankönyvvásárlás költségeinek átvállalására és csökkentésére, továbbá az iskolai tankönyvrendelés teljesítésére.
17/2014.(IIl.12.) EMMI rendelet 32.§
(5) Az iskola igazgatója gondoskodik arról, hogy az Nkt. 46. § (5) bekezdése alapján az állam által térítésmentesen biztosított tankönyveket – a munkafüzetek és az 1-2. évfolyamos tanulók tankönyveinek kivételével, továbbá a pedagógus-kézikönyveket az iskola könyvtári állomány nyilvántartásába vegyék, az iskolai könyvtári állományban elkülönítetten kezeljék, továbbá az iskolával jogviszonyban álló tanuló, illetve a pedagógus részére a tanév feladataihoz az iskola házirendjében és az iskolai tankönyvellátás rendjében meghatározottak szerint bocsátsák rendelkezésre. Az iskolai házirend és aziskolai tankönyvellátás rendje által megállapított tankönyvellátási szabályok nem vonatkoznak a munkafüzetekre és az 1-2. évfolyamos tanulók tankönyveire. Az állam által térítésmentesen biztosított tankönyveket a pedagógus, a tanuló köteles az utolsó tanítási napon visszaszolgáltatni az intézmény könyvtárának.
VIII.2 A kártérítési eljárás szabályai
1. Az állam által térítésmentesen biztosított tartós tankönyveket a tanulók az iskola könyvtárából kölcsönzik a tanév elején.
2. A térítésmentesen biztosított tankönyveket új vagy használt állapotban kapják a tanulók. Az 1-2. évfolyam tanulói kizárólag új tankönyvet kapnak térítésmentesen, amely könyveket nem kell a tanév utolsó tanítási napján visszaszolgáltatni az iskolai könyvtár számára.
3. Térítésmentes ellátásban részesülnek a köznevelési intézmények 1-9. évfolyamos tanulói, továbbá 10. évfolyamtól azok a tanulók, akik igazolják a 2013. évi CCXXXII. törvény 4.§ (2) bekezdésében felsorolt jogosultságukat. A jogosultság ellenőrzése a köznevelési intézmény feladata.
4. Az iskola könyvtárából kölcsönzött tartós tankönyveket – amelyek állami tulajdonúak – a tanuló köteles kifogástalan, a tankönyv átvételekor meglévő állapotban visszaszolgáltatni a tanév utolsó tanítási napján.
5. A tartós tankönyv használatának 4. évében 0 Ft értéket képvisel. Ezt követően selejtezésre kerül.
6. Amennyiben a tartós tankönyv megrongálódik, akkor a tanulónak, kiskorú tanuló esetén szülőjének, gondviselőjének az okozott kárt meg kell téríteni az 1. sz. táblázatban meghatározott mértékben.
7. A tartós tankönyv rongálásának minősül pl.: a könyvbe történő bármilyen bejegyzés, aláhúzás, szövegkiemelés, színezés, könyv lapjainak elszakadása, foltossá válása, tankönyvi lapok hiánya, bármilyen ok miatt a tankönyv használhatatlanná válása.
8. Rongálás tényét, annak mértékét az iskola könyvtárosa/tankönyvfelelőse állapítja meg, és jelzi azt intézmény vezetője felé.
9. A rongálásról és a kártérítés mértékéről az intézmény vezetője írásban értesíti a tanulót, kiskorú tanuló esetén a szülőt, gondviselőt. Az értesítésben fel kell tüntetni a megrongálódott tankönyv kódját, címét, szerzőjét/szerzőit, bruttó árát (Ft), valamint a kártérítés összegét (tankönyvenként és összesen), a beszerzés évét az 1. számú táblázatnak megfelelően.
10. A tanuló/szülő/gondviselő a kártérítés összegét befizetheti az iskola pénztárában, vagy átutalással a Szolnoki Tankerületi Központ 10045002-0336530-00000000 előirányzat-felhasználási keretszámlájára, vagy készpénz átutalási megbízással (csekk). Utalás/készpénz átutalási megbízás esetén a közleménybe fel kell tüntetni: tartós tankönyv, a tanuló iskoláját, nevét, osztályát.
11. Készpénzes befizetés esetén az iskola a pénztárkezelési szabályzatnak megfelelően jár el.
12. A megrongált és kártéritett tankönyveket az iskolai könyvtár állományából ki kell vezetni. Kártérítés után a tartós tankönyv a tanuló tulajdonába kerül.
13. Mivel a könyvtárba bevételezett tartós tankönyveket a tankerület a befektetett eszközök között tartja nyilván, ezért az intézmények minden év június 30-ig továbbítják a nyilvántartásból történő kivezetéshez szükséges alapbizonylatokat (értesítés) a tankerület számviteli csoportja részére.
14. A kártérítésből származó összeget az iskola a tankerületi tankönyvfelelőssel való előzetes egyeztetés után felhasználhatja a könyvtári állományának bővítésére, jutalomkönyvek beszerzésére.
15. A kártérítési kötelezettség eltörlését, illetve mérséklését a szülő az iskola igazgatójának benyújtott írásbeli kérelemmel, indoklással kérheti. A kérelemről az igazgató dönt az osztályfőnök (szaktanár), illetve az iskolai könyvtáros (szükség esetén gyermekvédelmi felelős) véleménye, javaslata alapján.
16. Amennyiben a szülő kártérítési kötelezettségének nem tesz eleget, a Tankerületi Központ írásban szólítja fel a teljesítésre. Eredménytelen felszólítás után a Tankerületi Központ jogi útra tereli a kártérítés behajtását.
17. Az iskola a kártérítésről nyilvántartást vezet, melyben felvezeti a tanuló nevét, osztályát, megrongálódott tankönyveket azonosítható módon, illetve a befizetendő és a befizetett összeget, továbbá azt is, ha a kártérítés nem kerül befizetésre
18. A tanuló pótolhatja megrongálódott tankönyvét egy ugyanolyan kiadású, jó állapotú másik tankönyvvel.
1. számú táblázat
| Használat ideje | Kártérítés százalékos mértéke, a tankönyv bruttó ára alapján |
| A tartós tankönyv új állapotban kerül a tanulóhoz (ő az első használó) | 90%-a |
|
|
| 60%-a | |
| A tartós tankönyv a 3. évben kerül a tanulóhoz használt tankönyvként | 30%-a |
| A tartós tankönyv a 4. évben kerül a tanulóhoz használt tankönyvként | kártérítés nem kérhető |
Amennyiben a tanuló napi felkészülése során a tartós tankönyvben aláhúz, kiemel, rajzol, jegyzetet készít stb, vagyis az eljárásrend 6. és 7. pontja értelmében a tankönyv megrongálódik, akkor az eljárásrend 1. számú táblázatában foglalt mértékben kártérítést kell fizetni, vagy a 18. pont szerint új tankönyvvel pótolható. A kártérítés megfizetése után a megrongálódott tartós tankönyv a tanuló birtokába jut. Kivéve az 1. és 2. évfolyamos tanulók, akik a tankönyveket birtokolják, vagyis év végén nem kell visszaadniuk az iskola könyvtárába.
Jelen eljárásrend 2018. június 11-től érvényes.
IX. Az iskolai tanulók tankönyvtámogatása megállapításának, az iskolai tankönyvellátás megszervezésének és a tankönyvrendelés elkészítésének helyi rendje
IX.1. Törvényi szabályozás a tankönyvellátás rendjének meghatározására
- 2011. évi CXC. törvény a nemzeti köznevelésről1
- 2013. évi CCXXXII. törvény a nemzeti köznevelés tankönyvellátásáról
- 501/2013. (XII. 29.) Korm. rendelet a nemzeti köznevelés tankönyvellátásáról szóló 2013. évi CCXXXII. törvény egyes rendelkezéseinek végrehajtásáról, valamint a tankönyvellátásban közreműködők kijelöléséről
- 17/2014. (III. 12.) EMMI rendelet a tankönyvvé, pedagógus-kézikönyvvé nyilvánítás, a tankönyvtámogatás, valamint az iskolai tankönyvellátás rendjéről
- 4/2017. (IV. 10.) EMMI rendelet a tankönyvvé, pedagógus-kézikönyvvé nyilvánítás, a tankönyvtámogatás, valamint az iskolai tankönyvellátás rendjéről szóló 17/2014. (III. 12.) EMMI rendelet módosításáról
- 1265/2017. (V. 29.) Korm. határozat az ingyenes tankönyvellátás 5-9. évfolyamokra történő együtemű kiterjesztéséhez szükséges pénzügyi forrás biztosításáról
- 20/2012. (VIII. 31.) EMMI rendelet a nevelési-oktatási intézmények működéséről és a köznevelési intézmények névhasználatáról
IX.2.A tankönyvellátás célja és feladatai
Az iskolai tankönyvellátás keretében az iskola tanulóinak egész évben biztosítani kell az iskolában alkalmazott tankönyveket, azok hozzájutási lehetőségeit. Az iskolai tankönyvellátás legfontosabb feladatai: a tankönyvek beszerzése és a tanulókhoz történő eljuttatása. A tankönyvellátás állami közérdekű feladat, amelyet az állam a Könyvtárellátó Kiemelt Közhasznú Nonprofit Kft-n (KELLO) keresztül lát el.
Az iskolai tankönyvellátás zavartalan megszervezése és lebonyolítása az iskola feladata. Az iskolai tankönyvellátás zavartalan megszervezéséért akkor is az iskola felel, ha a feladatokat vagy azok egy részét a Könyvtárellátó látja el. Az iskola értesíti a tanulók szüleit az iskolai tankönyvellátás rendjéről, a tankönyvtámogatás elvéről az osztályfőnökök bevonásával.
IX.3. A tankönyvellátás rendje, a tankönyvjegyzék elkészítése
A tankönyvek kiválasztására a helyi tanterv alapján kerül sor. A szakmai munkaközösségek véleményének beszerzését követően az igazgató csoportonként előkészíti a szükséges tankönyvek listáját. A listán az Oktatási Hivatal által évente kiadott tankönyvjegyzékben található tankönyvek szerepelnek.
(Tankönyvnek minősül az a könyv, amelyet a jogszabályban meghatározottak szerint annak nyilvánítottak. Ide tartoznak az oktatásban nélkülözhetetlen elektronikus dokumentumok, fogalomtárak, szótárak, ajánlott és kötelező olvasmányok.).
A tankönyvrendelés végleges elkészítése előtt az igazgató megismerteti a szülői munkaközösséggel az osztályok számára összeállított tankönyvlistát.
A tankönyvrendelés elkészítésénél a szülői szervezet – különösen a tankönyvek grammban kifejezett tömegére tekintettel – véleménynyilvánítási joggal rendelkezik.
A tanítási év közben a tankönyvek listája nem változtatható meg, ha abból a szülőre fizetési kötelezettség hárul.
IX.4. A tankönyvek rendelése
Iskolánk a Nemzeti Alaptanterv kiadásáról, bevezetéséről és alkalmazásáról szóló 110/2012.(VI.4.) Kormányrendelet és a kerettanterv kiadásának és jóváhagyásának rendjéről szóló 17/ 2014. (III.12.) EMMI rendelet alapján készítette el helyi tantervét.
A tankönyvfelelős készíti el a tankönyvrendelést, amit elektronikus formában az igazgató a fenntartónak megküld és beszerzi a fenntartó írásos egyetértő nyilatkozatát.
A tankönyvrendelésnek biztosítania kell, hogy az iskolai könyvtárban is rendelkezésre álljanak a szükséges könyvek. Így biztosítható, hogy a tanulószobai és napközis foglalkozáson megfelelő számú tankönyv álljon a tanulók rendelkezésére a tanítási órára történő felkészüléshez.
A tankönyvrendelés elkészítésekor figyelembe kell venni a belépő új osztályok becsült létszámát.
A pedagógusok idén először az első osztályos tankönyvválasztás során kötelesek a tankönyvlistán szereplő könyvek közül a tartós tankönyveket előnyben részesíteni.
A választás során a tankönyvek tömegére is tekintettel kell lenni, hogy majd az adott napi órarendben az alsó tagozaton a 3000 grammot ne lépjék túl.
IX.5. Az ingyenes tankönyv igénylésének rendje
A Kormány 1265/2017. (V.29.) határozata értelmében az eddig felmenő rendszerben történő ingyenes tankönyvellátást a 2017/2018-as tanévtől egy ütemben vezette be az 1-8. évfolyamokra, valamint kiterjesztette a középiskola 9. évfolyamára is.
Az Országgyűlés elfogadta a T/15427-es törvényjavaslatot.
A Kvtv. 7. melléklet III. pont 1. alpont a) pontja helyébe a következő rendelkezés lépett:
(1. A 40. § (1) bekezdés c) pontjában meghatározott fenntartó)
„a) az Nkt. szerinti ingyenes tankönyvek biztosítása érdekében nappali rendszerű iskola, a nappali rendszerű nemzetiségi és gyógypedagógiai, konduktív pedagógiai feladatot ellátó iskola”.
aa) első – negyedik évfolyamán 2017. október 1-jén tanulói jogviszonyban álló tanulók létszáma alapján 9.000 forint/fő/év,
ab) ötödik, hatodik és nyolcadik évfolyamán 2017. október 1-jén tanulói jogviszonyban álló tanulók létszáma alapján 12.000 forint/fő/év,
ac) hetedik évfolyamán 2017. október 1-jén a tanulói jogviszonyban álló tanulók létszáma alapján 15.000 forint/fő/év,
ad) kilencedik évfolyamán 2017. október 1-jén tanulói jogviszonyban álló tanulók létszáma alapján 20.000 forint/fő/év,
A Kvtv. 7. melléklet III. pont 1. alpont b) pontja helyébe a következő rendelkezés lép:
(1. A 40. § (1) bekezdés c) pontjában meghatározott fenntartó)
„b) az a) pont szerinti tanulók kivételével, a középfokú iskolával tanulói jogviszonyban álló nappali rendszerű iskolai oktatásban és jogszabályban meghatározott normatív kedvezményekben részesülő tanulók 2017. október 1-jei létszáma alapján 12.000 forint/fő/év”
(összegű támogatásra jogosult.)
A Könyvtárellátó Nonprofit Kft. a tankönyvrendelési felületen a fenti rendelkezéseknek megfelelően átállította a módosított normatíva összegeket.
IX.6. A tankönyvterjesztés megszervezése
Az iskolai tankönyvellátás feladatai: a tankönyv beszerzése és a tanulóhoz történő eljuttatása.
Az iskolai tankönyvellátás zavartalan megszervezése az iskola feladata.
Az iskola tankönyvellátási szerződést köt a KELLO-val az iskolai tankönyvellátás feladatainak végrehajtásában. A tankönyvellátási szerződés tartalmazza a tankönyvellátás megszervezéséért felelős igazgató, illetve a végrehajtásáért felelős személy vagy személyek nevét, akit vagy akiket az igazgató bíz meg a feladattal.
Az iskola a tankönyveket a tankönyvforgalmazótól értékesítésre átveszi, és a tankönyvforgalmazó nevében értékesíti.
Az iskolát a tankönyvforgalmazásban való közreműködéséért a tankönyvellátási szerződésben meghatározottak szerint díjazás illeti meg.
Ebből kell fedezni a tankönyvforgalmazásban közreműködő dolgozók díjazását, melynek összegét az igazgató állapítja meg.
IX.7. Tankönyvellátás feladatai, azok határideje, felelősei
| Feladat | Határidő | Felelős |
| tankönyvellátási szerződéskötés a KELLÓ-val | március 16. | igazgató |
| a munkaközösségek tantárgyanként összesítik a tankönyvigényt | március 22. | munkaközösség- vezetők |
| a helyi szabályozás egyeztetése az SZMK-val, Dökkel, Intézményi tanáccsal és a tantestülettel | március 22. | igazgató |
| a tanulói adatok feltöltése a KELLÓ rendszerébe | március 23. | tankönyvfelelős |
| tankönyvrendelés továbbítása | március 31 | tankönyvfelelős |
| tankönyvrendelés továbbítása | május 15. | tankönyvfelelős |
| használt tartós tankönyvek begyűjtése | június 15. | szaktanárok |
| tankönyvrendelés módosítása | június 15. | tankönyvfelelős |
| tankönyv kiszállítás, átvétel | augusztus | tankönyvfelelős |
| könyvtárba vételezés | augusztus | könyvtáros |
| tanulók átveszik a könyveket | augusztus | tankönyvfelelős |
| tankönyv pótrendelés | szeptember 15. | tankönyvfelelős |
IX.8. Tankönyvellátással kapcsolatos feladatkörök
Az igazgató feladata:
- felelős az iskolai tankönyvellátás megszervezéséért
- megalkotja a tankönyvellátás helyi rendjét
- kijelöli a tankönyvellátásért felelős személyt
- egyeztet a szükséges szervezetekkel, (tantestület, DÖK, Iskolaszék, SZMK)
- kapcsolatot tart a tankönyvellátásban érintett valamennyi iskolán kívüli szervezettel (a fenntartó tankerülettel, a működtető önkormányzattal)
A tankönyvellátásért felelős személy feladata: Kontráné Molnár Ildikó
- tartja a kapcsolatot az iskolában valamennyi, a tankönyvellátásban résztvevő személlyel
- osztályonként összesíti a tankönyvlistát
- tartja a kapcsolatot a KELLÓ-val
- lebonyolítja a tankönyvrendelést
- intézi a pótrendelést, a lemondást
- megszervezi azok kiosztását
A munkaközösség-vezető feladata:
- a tankönyvrendelés szakmai szempontok alapján történő koordinálása
- a tartós tankönyv választásának előnyben részesítése
- a munkaközösség által megrendelni kívánt tankönyvek évfolyamonkénti összesítése és továbbítása
- használt tankönyvek év végi begyűjtésének felmérése
Az osztályfőnök feladata:
- részt vesz a tankönyvek augusztusban történő kiosztásában
A szaktanár feladata:
- tankönyvválasztás
- tartós tankönyvek év végi begyűjtése
- részt vesz a tankönyvek augusztusban történő kiosztásában
A könyvtáros feladata:
- rendszerezi a begyűjtött használt tankönyveket
- gondoskodik azok napköziben és tanulószobában való elhelyezéséről és kiadásáról
X. Az egyéb foglalkozások célja, szervezeti formái és időkerete; a testmozgás és sportolás lehetőségei az iskolában
X.1. Egyéb foglalkozások meghatározása, szervezeti formái
Az egyéb foglalkozás olyan, a tanórákon kívüli egyéni vagy csoportos, pedagógiai tartalmú foglalkozás, amely a tanulók fejlődését szolgálja.
Az egyéb foglalkozások szervezeti formái a következők:
- napközi otthoni és tanulószobai foglalkozás
- felzárkóztató foglalkozás (korrepetálás)
- tehetséggondozó foglalkozás
- tömegsport foglalkozás
- tanulmányi, szakmai, kulturális, sportverseny
- házi bajnokság
- gyógytestnevelés, könnyített testnevelés
- tanulmányi kirándulás
- az iskola pedagógiai programjában rögzített, a tanítási órák keretében meg nem valósítható osztály- vagy csoportfoglalkozás
X.2. Az egyéb foglalkozások célja
-
- A napközi otthoni foglalkozások elsődleges célja a tanórákra való felkészülés, pedagógusi segítség az egyes feladatok megoldása terén, s legfőként a hatékony önálló tanulás módszertanának elsajátíttatása. A napközi otthon egyben a pihenés, a játék, a szabadidő hasznos eltöltésének színtere. Napközi otthoni foglalkozásokat alsó tagozaton, valamint felső tagozat 5-8. évfolyama számára szervezünk iskolánkban. Működésének rendjét az iskolavezetés határozza meg. A napközi otthoni foglalkozásokról való eltávozás csak a szülő tájékoztató füzetébe beírt kérelme alapján történhet a napközis nevelő engedélyével, az igazgató vagy az iskolavezetés más tagja előzetes jóváhagyásával.
- A tanulószobai foglalkozásokat – a napközi otthoni foglalkozások működési rendjét követve – a felső tagozat 1-8. évfolyamos tanulói számára szervezzük. Célja a tanórákra való felkészülés, a tanulás segítése a hatékony önálló tanulás módszertanának elsajátíttatásával. Kiemelt célja a rendszeresen külön időkeretben nem megszervezhető szakkorrepetálások biztosítása.
- A felzárkóztató foglalkozások (korrepetálások) célja az alapképességek fejlesztése és a tantervi követelményekhez való felzárkóztatás. Az alsó tagozaton a felzárkóztató foglalkozások órarendbe illesztett időpontban történnek. Felső tagozaton a korrepetálás differenciált foglalkozás, ami az egyes tanulókra (egyéni foglalkozás 1-3 fő részvétele esetén) vagy tanulócsoportokra vonatkozóan kerül megszervezésre a nevelők, tanárok jelzése, továbbá a szintfelmérések eredményei alapján.
- A szakkörök, érdeklődési körök, művészeti csoportok a tanulók érdeklődésétől függően, a munkaközösség-vezetők javaslatának figyelembevételével indíthatók. Tételes felsorolásukat a tantárgyfelosztás tartalmazza. E foglalkozások elsődleges célja a tehetség kibontakoztatása, egy-egy ismeretterületen való tudományos igényű elmélyülés, amely párosul a tanulók kezdeményezőkészségén alapuló, öntevékeny munkáltatással, s a kreativitás fejlesztésével, mely az élményszerű tanulás révén a tanórai tartalmakhoz is szervesen kapcsolódik.
- Az iskola énekkara sajátos diákkörként működik, vezetője az igazgató által megbízott nevelő. Elsősorban az egyén közös éneklésének igényét hivatott kielégíteni, de az iskolai, települési kulturális rendezvények színesítését is szolgálja.
- Az iskolai diáksportkör és a tömegsport foglalkozások célja, hogy a tanulók mindennapi testedzésének lehetőségét biztosítsa, s járuljon hozzá az egész intézményi tevékenységet átfogó teljes körű egészségnevelés megvalósításához.
- A gyógytestnevelés és a könnyített testnevelés az iskolai testi nevelés és fejlesztés egyik formája. Gyógytestnevelés órára való beosztást az iskolaorvos igazolása alapján kap a tanuló, ahol megjelenése és aktív részvétele kötelező. A gyógytestnevelésre való beosztással egyidejűleg a tanuló – orvosi javaslatra – az igazgató által felmentést kaphat az iskolai testnevelés órákon való részvétel alól. A könnyített testnevelésben részt vevő tanulókkal a testnevelő differenciáltan foglalkozik.
- A tanulmányi, szakmai, kulturális, sportversenyeken, házi bajnokságokon való részvétel diákjaink képességeinek kialakítását és fejlesztését célozza. A tanulók intézményi, városi, kistérségi és országos meghirdetésű versenyeken vehetnek részt a pedagógus felkészítését igénybe véve. A meghirdetett országos versenyekre a felkészítésért, a szervezésért, a nevezésért a szakmai munkaközösségek és az igazgató-helyettes(ek) felelősek.
- A tanulmányi kirándulás az iskolai élet, a közösségek kialakításának és fejlődésének szerves, pótolhatatlan része. Ezért az iskola mindent megtesz a kirándulások igényes és egyben olcsó megszervezése és problémamentes lebonyolítása érdekében. A tanulmányi kirándulások szervezésének és lebonyolításának kérdéseit igazgatói utasításban kell szabályozni.
X.3. Az egyéb foglalkozások működési rendje
- Kreativitást fejlesztő foglalkozások
- Mozgásfejlesztő foglalkozások
- Egészség és környezetvédelem
- Logikus gondolkodást fejlesztő foglalkozások
- Informatikai kultúrát fejlesztő szakkörök
- Művészeti, irodalmi szakkörök
- Idegen nyelvi kompetenciát fejlesztő foglalkozások
X.4. Az egyéb foglalkozások időkerete
Az egyéb foglalkozások időtartamát (órakeretét) és helyszínét (tantermét) az igazgató és az igazgató-helyettesek rögzítik a tantárgyfelosztás alapján az egyéb foglalkozási rendben, a terembeosztással együtt.
X.5. A mindennapi testedzés formái
A mindennapos testedzés elsődleges céljai és feladatai:
- a fokozódó szellemi terhelés elviselése
- a fizikai tevékenység fokozása
- az edzettség folyamatos számszerűsítése, a reális edzettség önértékelő rendszerének megalapozása
- a mozgáskoordinációs képességek fejlesztése a mozgáskultúra ügyességi, koordinációs tartalmai révén
- felkészítés az ártalmak, káros szenvedélyek elleni stabil védekezésre
- pozitív személyiségfejlesztés.
A mindennapos testedzés szervezeti keretei:
- a mindennapi játékos testmozgás, amely a tanítási órák és foglalkozások szabadidős tevékenységeibe és a napközis foglalkozásokba szervesen beépül
- az óratervi testnevelés órák
- diáksportköri és tömegsport foglalkozások
- az iskolai diáksport egyesület foglalkozásai
- sportversenyeken történő részvétel
- jó idő esetén az udvari szünetben való mozgásos tevékenység
- intézményünk biztosítja az úszásoktatást, amennyiben a szülő vállalja az ezzel járó anyagi költségeket.
X.6. Az iskolai diáksport egyesület működése, az iskola vezetésével való kapcsolattartásának formája és rendje
Az iskolai diáksport egyesület (továbbiakban: DSE) a tanulók mindennapi testedzésének, mozgásigényének kielégítésére, a mozgás, a sport megszerettetésére alakult. Benne sportcsoportok szervezhetők. A DSE – mint szervezeti forma – önálló jogi személyként működik.
A DSE sportköri foglalkozásokon, versenyeken biztosítja a tanulók mindennapi testedzésének lehetőségét, valamint a DSE által szervezett edzéseken való részvételt.
Az iskola vezetőségével való kapcsolattartás rendje:
- Az iskolavezetés és a DSE vezetője az aláírt együttműködési szerződés alapján félévenként egyezteti a sportolási lehetőségeket.
- A DSE vezetője és az igazgató a tanév elején áttekintik a sporttevékenység aktuális feladatait.
- A kétoldalú megbeszélést bármelyik fél kezdeményezésére meg kell szervezni.
XI.1.1. Ünnepélyek
- tanévnyitó ünnepély
- október 23-i ünnepély
- március 15-i ünnepély
- ballagás, tanévzáró ünnepély
XI.1.2. Megemlékezések
- október 6. Aradi vértanúk napja
- november 13. Magyar nyelv napja
- január 21. Magyar kultúra napja
- április 11. Magyar költészet napja
- április 22. A Föld napja
- június 4. Nemzeti Összetartozás Napja
- május első vasárnapjához kapcsolódóan: anyák napja
- május utolsó vasárnapjához kapcsolódóan: gyermeknap
- aktuális évfordulókról történő megemlékezés
XI.1.3. Rendezvények, az iskolai hagyományok
- őszi-tavaszi hulladékgyűjtés
- Márton-napi vetélkedő
- Halloween-parti
- Mikulás napi osztály rendezvény
- Karácsonyi mesejáték
- Farsang
- DÖK hét
- Családi nap
- Sportversenyek
- Madarak fák napja
- Egészség-nap
XI.2. Az iskola névadójának tiszteletére szervezett program
Április: József Attila művészetét megjelenítő műsor
XI.3. Iskolarádió
Az iskolarádió ünnepi műsorok, fontos események, hirdetnivalók, diák-önkormányzati rendezvények és műsorok fontos eszköze iskolánkban. Az iskolarádió működtetését az igazgató-helyettesek és a diákönkormányzat tevékenységét segítő pedagógusok felügyelik.
XII. Az intézmény külső kapcsolatainak rendszere, formája, módja
XII.1. Az iskola horizontális kapcsolatrendszere, partnerintézményei
Az iskolai munka megfelelő szintű irányításának érdekében az iskola vezetőségének és közösségeinek állandó munkakapcsolatban kell állnia a következő intézményekkel, partnerszervezetekkel:
- a fenntartóval, (szakmai irányítás, gazdasági ügyintézés, kerületi szintű szakmai koordináció, elvi útmutatások, koordinálás és segítségnyújtás)
- a működtetővel (az intézmény épületének, technikai-tárgyi eszközeinek karbantartása)
- a települési önkormányzat jegyzői hivatalával (tanügyigazgatás- és irányítás)
- járási (fővárosi körzeti) hivatallal (tanügyigazgatás- és irányítás)
- kormányhivatallal (tanügyigazgatás- és irányítás)
- tankerületi igazgatóséggel (tanügyigazgatás- és irányítás)
- települési nevelési-oktatási intézmények vezetőségével (szakmai jellegű kapcsolattartás, koordináció és tapasztalatcsere)
- gyermek- és ifjúságvédelmi feladatok ellátása körében a területileg illetékes gyermekjóléti intézményekkel és más hatóságokkal
- a tanulási képességeket vizsgáló szakértői és rehabilitációs bizottságokkal (folyamatos szakmai együttműködés).
XII.2. Az intézménynek a pedagógiai szakszolgálatokkal, pedagógiai szakmai szolgáltatókkal való kapcsolatai
A pedagógiai szakszolgálatok és a pedagógiai szakmai szolgáltató intézmények a nevelési-oktatási intézmény partnerintézményei.
A kapcsolattartás módjai:
- együttműködési megállapodás alapján
- informális megbeszélés, megegyezés szerint
- az intézmény munkatervében rögzítettek mentén
Az iskolával tanulói jogviszonyban álló sajátos nevelési igényű, valamint tanulási, beilleszkedési és magatartási zavarokkal küzdő tanulók magas színvonalú és eredményes ellátása érdekében az intézmény – az említett tanulók nevelését-oktatását, továbbá speciális ellátását végző pedagógusai révén – folyamatosan, az éves munkaterv és a szakmai munkaközösségek munkaprogramjában foglalt ütemezés szerint kapcsolatot tart az illetékes pedagógiai szakszolgálatokkal.
A pedagógiai szakmai szolgáltatókkal való kapcsolattartás a szakmai munka színvonalának minél magasabb szintű ellátása érdekében az iskolavezetés által kialakított informális csatornákon és a különböző – a pedagógiai szakmai szolgáltató intézmények által meghirdetett – programokon, továbbképzéseken, konferenciákon, tréningeken és más rendezvényeken történő részvétel útján valósul meg.
A pedagógiai szakszolgálati és szakmai szolgáltató intézményekkel való kapcsolattartásért az igazgató a felelős, aki a nevesített partnerintézmények vonatkozásában az együttműködés feladatainak végzésével a nevelőtestület egyes tagjait bízza meg.
A kapcsolattartás főbb formái:
- az iskolavezetés döntése alapján az iskola pedagógusai rendszeresen részt vesznek a pedagógiai szakmai szolgáltatók által rendezett különböző konferenciákon, tanácskozásokon, műhelymunkákon, továbbképzéseken, tréningeken, szakértői konzultációkon és más szakmai rendezvényeken;
- a pedagógiai szakmai szolgáltató intézmények szaktanácsadói, szakértői megsegítésének igénybevétele a szakmai munkaközösségek kezdeményezésére;
- a pedagógiai szakszolgálatokkal való mindennapi kapcsolattartás eredménye a vizsgálatok, kontrollvizsgálatok révén a tanulók részképesség-fejlődésének diagnosztizálása és a szükséges iskolai fejlesztésük előírása;
- évente több alkalommal megbeszélés a pedagógiai szakszolgálatok munkatársaival az általuk vizsgált, illetve foglalkoztatott tanulókról;
- esetmegbeszéléseken való részvétel az intézmény pedagógusai, az osztályfőnökök, a gyermekvédelmi feladatokkal megbízott nevelő és fejlesztőpedagógusok bevonásával.
XII.3. A Gyermekjóléti Szolgálattal való kapcsolattartás rendje
a) Kapcsolattartásért felelős: gyermek és ifjúságvédelmi felelős
b) Kapcsolattartás módja:
– a szolgálat számára az intézményi jelzés, írásban történik
– a jelzést és visszajelzést iktatni kell
– az ifjúságvédelmi felelős minden beavatkozásról, kapcsolatfelvételről osztályonként és időrendben feljegyzési naplójában nyilvántartást vezet, melyet elzárva őriz – szükség szerint
– esetmegbeszélést szervez az érintett nevelők bevonásával
– családlátogatást szervezhet az osztályfőnökkel együtt
– intézkedéseiről tájékoztatja az osztályfőnököt és az intézményvezető-helyettest, szükség szerint az intézményvezetőt.
c) Ellenőrzés módja:
– a folyamatba épített ellenőrzésért felelős: igazgató
statisztikai adatok nyilvántartását ellenőrzi: igazgató-helyettes
d) Beszámolási kötelezettség:
– félév – és tanév végén az igazgató számára
– félév – és tanév végén a fenntartó számára
XII.4. Az intézmény kapcsolattartása iskola-egészségügyi ellátást biztosító egészségügyi szolgáltatóval
A tanulók rendszeres egészségügyi felügyelete és ellátása érdekében az iskola igazgatója a fenntartó egyetértésével megállapodást köt a területileg illetékes iskola-egészségügyi szolgálat vezetőjével.
A megállapodásnak biztosítania kell a tanulók egészségügyi állapotának ellenőrzését, szűrését az alábbi területeken:
- fogászat, évente egy alkalommal
- szemészet, hallás, mozgásszervi vizsgálat egy alkalommal
- kötelező védőoltások
- az élősködők rendszeres szűrése
- a tanulónak a körzeti védőnő által végzett higiéniai-tisztasági szűrővizsgálata évente két alkalommal.
A vizsgálatokról a szülőket az osztályfőnökökön keresztül tájékoztatni kell.
XII.5. Az intézmény kapcsolattartása a területileg illetékes rendvédelmi szervvel
Azt a tanulót, aki kötelező tanórai vagy egyéb foglalkozások ideje alatt a rendőrség előtt nem tudja hitelt érdemlően bizonyítani az iskolából való távollétének jogszabály által megengedett okát, a rendőr az iskola igazgatójához kíséri a területileg illetékes rendőrkapitányság vezetőjével való előzetes egyeztetés alapján.
Az igazgató távollétében a tanulót a vezetői helyettesítés rendje szerint a vezetői feladatok ellátására jogosult, illetve azzal megbízott intézményi alkalmazott fogadja, aki egyben az eseményről készített rendőrségi jegyzőkönyv aláírására is feljogosított.
Az igazgató minden tanév első napjáig írásban értesíti a területileg illetékes rendőrkapitányság vezetőjét a tanév helyi rendjében szabályozott kötelező foglalkozások időbeli rendjéről, az e foglalkozások alóli felmentés alaki részleteiről, valamint az igazgató, illetve az eljárni illetékes helyettese nevéről, elérhetőségeiről, továbbá az intézmény azonosításához szükséges fontosabb adatokról (iskolaépület címe, titkársági telefon- és faxszám, körbélyegző).
Az intézmény vezetője – szükség esetén – az iskolakerülés megelőzése érdekében személyes találkozót kezdeményez az iskola területének körzeti megbízottjával.
XIII. A tanulók rendszeres egészségügyi felügyelete és ellátása
- A tanulók egészségügyi ellátását az orvos és a védőnő, valamint a gyógytestnevelő az igazgatóval egyeztetett rend szerint végzi.
- A tanulók egészségügyi ellátásán kívül egyéb iskola-egészségügyi feladatokat (környezet-egészségügy, élelmezés-egészségügy, balesetvédelem, egészségnevelés) az iskolaorvos és a védőnő az intézmény vezetőjével, illetőleg a szakmai szervezetekkel együttműködve végzi.
- Az iskolaorvos és a védőnő egészségügyi kérdésekben felkérésre, szakértőként közreműködik a nevelőtestület, illetve a szülői munkaközösség munkájában.
- A tanulók csoportos fogászati szűrővizsgálata és kezelése a területileg illetékes fogászati rendelőben évente a szorgalmi (tanítási) időben történik. Fogászati szűrővizsgálatra és kezelésre egy tanuló (tanulócsoport) tanévenként 10 tanítási óráról vonható el. A szűrővizsgálaton való részvételt, valamint annak ideje alatt a tanulók felügyeletét az iskola biztosítja.
- Az iskolában heti egy alkalommal orvosi ellátásban részesülhetnek a tanulók, a külön jogszabályokban rögzített megelőző orvosi intézkedéseken, szűrővizsgálatokon kívül. Az iskolaorvossal való rendszeres kapcsolattartás az iskolavezetés feladata. A testnevelés óráról hosszabb ideig tartó felmentést csak szakorvosi írásos vélemény alapján adhat az iskola igazgatója. A felmentést a tanuló köteles a testnevelő tanárnak átadni. Az iskolaorvos a szakorvosi vélemény figyelembevételével a tanulókat gyógytestnevelés foglalkozásokra utalhatja. A gyógytestnevelési foglalkozásokat az órarendben rögzítjük.
- Az iskolaorvos és a védőnő az osztályfőnök kérésére a tanulók egészséges életmódra nevelése érdekében felvilágosító előadásokat tarthat, valamint közreműködhet az iskola pedagógiai programjában szereplő teljes körű egészségfejlesztési program megvalósításában. A kötelező orvosi vizsgálatok, védőoltások időpontját úgy kell osztályonként megszervezni, hogy a tanítást a lehető legkisebb mértékben zavarja, illetve ha mód van rá, csak tanítás előtt vagy után kerüljön rá sor. Az orvosi vizsgálatok időpontjáról az osztályfőnököt az igazgató-helyettesek tájékoztatják.
- A tanulók egészségi állapotának megóvása érdekében az iskolavezetőség rendszeres kapcsolatot tart fenn a körzeti gyermekorvosokkal és védőnőkkel. Segítségükkel megszervezi a tanulók rendszeres egészségügyi vizsgálatát, melynek éves tervezetét közösen készítik el az iskola vezetőivel, figyelembe véve a tanulók életkorára és egészségi állapotára vonatkozó jogszabályi előírásokat. A gyermekorvos és a védőnő rendszeresen közreműködnek a teljes körű egészségfejlesztési program megvalósításában, mint egy-egy témakör előadói. Tanácsokkal látják el a tanulókat életvezetésükkel kapcsolatban, valamint szokásaikat illetően az egészséges életmódra nevelésben, személyi higiénéjük kialakításában.
XIV. Egyéb rendelkezések
XIV.1. Az iskola pedagógiai programjának nyilvánossága, hozzáférhetősége
Az intézmény pedagógiai programja nyilvános, az intézmény honlapján minden érdeklődő számára szabadon megtekinthető.
Nyomtatott formában az alább felsorolt helyek nyitvatartási, illetve fogadási idejében tekinthető meg:
- az iskola titkárságán (valamennyi feladat ellátási helyen)
- az iskola könyvtárában
- az iskola irattárában
A pedagógiai programról ezen túl tájékoztatást kaphatnak
az iskola alkalmazottai:
- az alkalmazotti közösség értekezletein és a felettesi jogkört gyakorló vezető beosztású alkalmazottaktól
- a munkaközösség-vezetőktől a munkaközösségi foglalkozásokon
- az iskolavezetőségtől a nevelőtestületi megbeszéléseken és egyéb más megbeszélt módon
a tanulók:
- az osztályfőnököktől osztályfőnöki órán
- a diákönkormányzatot segítő pedagógustól a diákönkormányzat megbeszélésein
- az iskolavezetéstől a diákközgyűlésen
- egyéb más, a nevelőkkel megbeszélt formában
a szülők:
- a nevelőktől, osztályfőnököktől a szülői értekezleteken és fogadóórákon
- az igazgatótól a szülői választmányi tájékoztató értekezletén
- egyéb más, a nevelőkkel megbeszélt formában
az iskolával kapcsolatban nem álló személyek:
- az intézményi közzétételi listán (KIR)
- az intézményi honlapon
- indokolt esetben személyes tájékoztatás útján.
XIV.2. A térítési díj fizetésére vonatkozó rendelkezések
A térítési díjak fizetéséről az ágazati törvény rendelkezik. Ennek alapján intézményünkben a tanulóknak térítési díjat kell fizetniük az intézményben igénybe vett étkezésért a jogszabályban meghatározottak szerint.
A térítési díjak befizetéséről a szolgáltató felé, annak mértékéről és módjáról a szülői értekezleteken, fogadóórákon, a hirdetőtáblán, valamint az iskolai honlapon történik tájékoztatás.
XIV.3. Igazgatási díj iskolai bizonyítványmásodlat kiállítása esetén
Az elveszett vagy megsemmisült bizonyítványról – kérelemre – a törzslap (póttörzslap) alapján másodlat állítható ki. A másodlatért fizetendő illeték mértékéről jogszabály rendelkezik.
XIV.4. Az iskolába hozható használati eszközök bevitelének szabályozása a biztonságos működés érdekében
A tanuló iskolába csak a tanuláshoz szükséges eszközöket hozzon. Ezek az eszközök nem lehetnek balesetveszélyesek, nem veszélyeztethetik sem a saját, sem a mások testi épségét. Nem hozhatnak a tanulók olyan eszközöket magukkal, amelyeknek biztonságos és rendeltetésszerű használata az iskolában nem biztosítható (pl.: gördeszka, görkorcsolya).
Nem hozhatnak olyan eszközöket magukkal, amelyek társaikban félelmet kelthetnek, vagy társaik megbotránkoztatását szolgálják.
Amennyiben a tanulónál magasabb értéket képviselő eszköz vagy pénz van, azért az iskola csak abban az esetben vállal felelősséget, ha azt felnőtt megőrzésére átadja. A tanulóknak az iskola épületéből bármely tárgyat, amely nem a saját tulajdonát képezi, elvinni nem szabad. Ez alól kivétel a könyvtári könyv, illetve a pedagógustól kölcsön kapott segédanyag a felkészüléséhez.
Az iskolába behozni tanítási órára a pedagógus által kért eszközöket abban az esetben szabad, ha azok a nem veszélyeztetik a tanulók egészségét és testi épségét.
Az otthonról hozott anyagból készített tárgyakat a tanulók hazavihetik, a pedagógus kérésére a tanuló engedélyével ezek a tárgyak kiállíthatók az iskolában vagy azon kívül is. Kiállítás után a munkadarabját a tanuló visszakapja.
A tanuló az iskola által biztosított eszközöket köteles rendeltetésszerűen használni, szándékos rongálás esetén – gondviselője – köteles az okozott kárt megtéríteni.
A tanuló a társai által behozott eszközöket nem rongálhatja meg, társa engedélye nélkül azt el nem veheti. Az iskola az ily módon okozott kárért nem vállal anyagi felelősséget.
A Martfűi József Attila Általános Iskola nem kéri, és nem várja el a tanulóktól a mobiltelefon használatát sem a tanítási órákon, sem a tanórák közötti szünetekben.
Amennyiben a tanuló magával hozza az iskolába a mobiltelefonját köteles az iskola ajtón való belépést követően kikapcsolva az iskolatáskájában tartani. Ez az előírás érvényes az intézményben való benntartózkodás idejére. (Délutáni foglalkozások /napközi/ tanulószoba/ szakkör)
Az iskola elsődleges feladat az oktatás, és a diákok tanuláshoz való jogának biztosítása.
A telefon csörgése zavarhatja a tanítási óra anyagának elsajátítását, ezért, ha a telefon megszólal a tanár köteles felszólítani a diákot a készülék kikapcsolására, és a készüléket elvenni.
Ezt követően a pedagógus a telefont leadja az igazgatói irodában, onnan csak személyesen a szülő viheti el.
Ha erre második alkalommal is sor kerül, a készüléket az iskola páncélszekrényébe helyezzük el és az eseményt követően 1 hét múlva ismételten csak a szülőnek adjuk azt át.
Harmadik előfordulás után az „őrzési időszak” újabb egy héttel nő.
Ugyan ez az eljárás érvényes minden esetben akkor is, ha az óra közi szünetekben, vagy délutáni foglakozások időtartama előtt fordul elő ilyen esemény.
Amennyiben a szülő vagy a tanuló előre jelzi a pedagógusnak, hogy valamilyen fontos családi ok miatt hívást vár, kaphat engedélyt a bekapcsol tartásra, de néma üzemmódban.
Amennyiben a tanítási órán sor kerül mobil telefon használatára, a pedagógus ezt előre jelzi a KRÉTA felületen keresztül a szülők felé is. ( A bekapcsolt állapot csak erre az órára érvényes.)
Mivel a mobiltelefon nem taneszköz, és az iskola nem várja el az elhozatalát, így semmiféle felelősséget nem vállal a mobiltelefonnal kapcsolatban, rongálódás, elvesztés és lopás esetében sem.
Fenn felsorolt szabályok és elvek minden nemű multimédiás eszközre érvényesek. (hangfal, táblagép, …)
XIV.5. A szociális ösztöndíj, illetve a szociális támogatás megállapításának és felosztásának elvei
A tanulókat megilletik:
- a mindenkori költségvetési törvényben és más jogszabályokban meghatározott kedvezmények
- a fenntartó mindenkori rendeletében meghatározott étkezési, térítési díjkedvezmények, tankönyv- és taneszköz-támogatások, ösztöndíjak, szociális támogatások.
XIV.6. A kedvezményekről nyújtott információk
Az iskolavezetőség köteles a tanulókat és a szülőket az előző tanév végéig a következő tanévre érvényes szociális juttatásokról tájékoztatni.
A tájékoztatás formái:
- iskolai honlap
- hirdetőtábla
- szülői tájékoztató levél
XIV.7. A reklámlehetőségek szabályozása az iskolában
Az iskola épületén belül reklám elhelyezésére a hirdetőtábla és a faliújságok szolgálnak. Bármilyen reklám elhelyezéséhez az igazgató engedélye szükséges. Az elhelyezett reklámhordozónak az iskola tevékenységével kapcsolatosnak vagy közcélúnak kell lennie, a benne foglaltak az iskola tevékenységével, a tanulók személyiségi jogaival nem lehetnek ellentétesek.
Reklámanyagként különösen a következő témájú anyagok szerepelhetnek:
- sportprogram
- kulturális tevékenység vagy kulturális programra való felhívás
- oktatási tevékenységet kiegészítő programok ismertetői.
Az elhelyezésről és ezek időszerű cseréjéről a pedagógiai asszisztens gondoskodik.
XIV.8. Adatvédelemmel kapcsolatos szabályozás
Az adatvédelmi rendszabályozás tekintetében a fenntartó GDPR szabályozását alkalmazzuk.
XIV.9. Egyéb rendelkezések
XIV.9.1. Jutalmazás, kereset-kiegészítés
Az igazgatót a fenntartó, az intézményben pedagógus munkakörben foglalkoztatottakat az intézmény vezetője jutalomban részesítheti.
Kereset-kiegészítés
Az igazgatót a fenntartó a többi vezetőjét az igazgató kereset-kiegészítésben részesítheti.
Egyéb:
- A legalább Pedagógus II. fokozatot elért pedagógus tízévenként
- tudományos kutatáshoz, vagy egyéni tudományos továbbképzésen való részvételhez
- legfeljebb egy évi fizetés nélküli szabadságot (a továbbiakban: alkotói szabadság) vehet igénybe.
- Az öregségi nyugdíjkorhatárt öt éven belül elérő pedagógus, választása szerint csökkentett munkaidőben dolgozhat.
Ezt a kedvezményt csak azok választhatják, akik a nyugdíjkorhatár elérése előtti ötödik évet megelőzően legalább 20 év szakmai gyakorlattal rendelkeznek pedagógus munkakörben.
XIV.9.2. Nyilatkozat tömegtájékoztató szervek részére, hivatali titkok megőrzése
Felvilágosítás adás, nyilatkozattétel esetén a következő előírásokat be kell tartani:
- Az iskolát érintő kérdésekben a tájékoztatásra, illetve a nyilatkozat adásra az igazgató vagy az általa megbízott személy jogosult.
- A tájékoztatáshoz, nyilatkozat adásához az igazgató engedélye szükséges.
- A közölt adatok szakszerűségéért, pontosságáért, a tények objektív ismertetéséért a nyilatkozó felel.
- A nyilatkozatok megtételekor minden esetben tekintettel kell lenni a hivatali titoktartásra vonatkozó szabályokra, valamint az iskola jó hírnevére és érdekeire.
- Nem adható nyilatkozat olyan üggyel, ténnyel és körülménnyel kapcsolatban, amelynek idő előtti nyilvánosságra hozatala az iskola tevékenységében zavart, anyagi, vagy erkölcsi kárt okozna, továbbá olyan kérdésekről, amelyeknél a döntés nem a nyilatkozattevő hatáskörébe tartozik.
- A médiának adott nyilatkozattevőnek joga van arra, hogy a vele készített riport anyagát a közlés előtt megismerje. Kérheti az újságírót, riportert, hogy az anyagnak azt a részét és szövegkörnyezetét, amely az ő szavait tartalmazza, közlés előtt vele egyeztesse.
- Amennyiben adott esetben, jogszabályban előírt adatszolgáltatási kötelezettség nem áll fenn, nem adható felvilágosítás azokban a kérdésekben, melyek hivatali titoknak minősülnek, és amely nyilvánosságra kerülése az iskola érdekeit sértené. A hivatali titok megsértése súlyos vétségnek minősül. Az iskola valamennyi dolgozója köteles a tudomására jutott hivatali titkot megőrizni.
Hivatali titoknak minősül:
- amit a jogszabály annak minősít,
- a dolgozó személyes adatvédelmével, bérezésével kapcsolatos adatok;
- a gyermekek és a szülők személyiségi jogaihoz fűződő adat, továbbá, amit az iskola vezetője az adott ügy, vagy a zavartalan működés biztosítása, illetve az iskola jó hírnevének megőrzése érdekében vezetői utasításban, írásban annak minősít.
XIV.9.1.3 Szabadság kiadása
A pedagógus szabadságát – a tizenhat évesnél fiatalabb gyermek után járó pótszabadság kivételével – az iskolában elsősorban a június 1-jétől augusztus 31-ig tartó időszakban kell kiadni. Ha erre nincs lehetőség, akkor az őszi, téli és a tavaszi szünetben.
A pedagógust a tárgyévi pótszabadsága idejéből kötelező munkavégzésre – legfeljebb tizenöt munkanapra – a következő esetekben lehet igénybe venni:
a) továbbképzés, foglalkoztatást elősegítő képzés;
b) a nevelési-oktatási intézmény működési körébe tartozó nevelés, oktatás;
Az éves rendes és rendkívüli szabadság igénybevételét előzetesen az igazgatóval és helyettesével egyeztetni kell. A rendkívüli és fizetés nélküli szabadság engedélyezésére minden esetben csak az igazgató jogosult.
A dolgozókat megillető, és kivett szabadságról nyilvántartást kell vezetni (szabadságolási terv).
A rendkívüli szabadság igényét írásban kell kérnie a dolgozónak legalább három nappal korábban.
XIV.9.1.4. Az intézménnyel munkaviszonyban álló dolgozók továbbképzése
- Hétévenkénti kötelező továbbképzés:
- Minden pedagógusnak a diploma megszerzése utáni hetedik évet követően hétévente kötelező pedagógus továbbképzésen kell részt vennie. A továbbképzési kötelezettség annak a tanévnek a végéig tart, amelyben a pedagógus betölti az 55.életévét.
- Az első továbbképzés az első minősítés előtt kötelező.
- A pedagógus a felsőoktatási intézményben folytatott tanulmányok idején köteles igazolni, hogy beiratkozott az adott félévre.
- A továbbtanuló dolgozó köteles leadni a konzultációs időpontokat.
- A továbbképzés költségeihez való hozzájárulás mértékét a rendelkezésre álló összeg, a továbbképzési díjak és a jelentkezők száma alapján évente kell felülvizsgálni, figyelembe véve az intézményi továbbképzési programot és a beiskolázási tervet.
XIV.9.1.5. A munkába járás, a munkavégzés költségeinek térítése
A munkáltató támogatja a bejáró dolgozók munkába járás költségeit, a vonatkozó rendelkezések értelmében. A jogosultságot évente kell felül vizsgálni. Ha a dolgozónak a munkába járás körülményeiben változás állt be, azt az igazgató részére azonnal be kell jelentenie.
XIV.9.1.6. Szülői nyilatkozatok kérése
A tanuló, a gyermek, a kiskorú tanuló szülőjének írásbeli nyilatkozatát be kell szerezni:
- minden olyan iskolai döntéshez, amelyből a tanulóra, kiskorú tanuló esetén a szülőre fizetési kötelezettség hárul;
- a kiskorú tanuló esetén a tanulói jogviszony, keletkezésével, megszűnésével, a tanulói jogviszony szünetelésével, a tanórai foglalkozáson való részvétel alóli felmentéssel, az egyes tantárgyak alóli mentesítéssel, a tanulmányi idő rövidítésével kapcsolatos ügyekben;
- minden olyan kérdésről, amely a nyilatkozat beszerzését előírja;
- a szülőtől minden esetben nyilatkozatot kell kérni arra, hogy hozzájárul-e gyermeke iskolán kívüli programon való részvételéhez.
XIV.9.1.7. Telefon-, és internethasználat, fénymásolás
Telefonhasználat:
A hivatalos ügyek elintézésére a dolgozók részére az intézmény vezetékes telefonja rendelkezésükre áll.
Fénymásolás:
Az intézményben a szakmai munkával összefüggő anyagok fénymásolása térítésmentesen történik. Minden egyéb esetben a fénymásoló papír biztosítása szükséges.
Internet használata:
- Az intézményben csak az iskolai élettel kapcsolatos ügyek intézésére használható az internet. (pl.: pályázatok írásával kapcsolatos dokumentumok letöltésére, hivatalos levelezésre, kirándulások szervezésénél, helyfoglalásra, múzeumok nyitva tartására, stb.).
- Magáncélú levelezések, képek, egyéb információ letöltése nem engedélyezett.
XIV.9.1.8. Az intézményi vagyon és hasznosításának elvei, szabályai foglalkozási időben és azon kívül
- Az iskola helyiségeit elsősorban a hivatalos nyitvatartási időn túl és a tanítási szünetekben külső igénylőkkel külön megállapodás alapján lehet átengedni, ha ez az iskolai foglalkozásokat, rendezvényeket nem zavarja.
- Az iskola helyiségeit használó külső igénybevevők az iskola épületén belül csak is megállapodás szerinti időben és helyiségekben tartózkodhatnak.
- Az igénybevevőket vagyonvédelmi kötelezettség terheli és kártérítési felelősséggel tartoznak. Kötelesek betartani az iskola munkavédelmi és tűzvédelmi szabályzataiban foglaltakat.
- Az iskola tornatermét használó csapatok a tornaterem hátsó bejáratán keresztül érkeznek, és ezen keresztül is távoznak. A hátsó traktust a megállapodás szerint használhatják.
- A helyiségek használatának rendjét a Házirend tartalmazza. Az ebben foglaltakat a tanulóknak és az alkalmazottaknak is be kell tartani.
XV. Záró rendelkezések
XV.1. A SZMSZ hatálybalépése
A SZMSZ 2025. év szeptember hó 1. napján a nevelőtestület általi elfogadásával lép hatályba, és visszavonásig érvényes. A felülvizsgált szervezeti és működési szabályzat hatálybalépésével egyidejűleg érvényét veszti a 2024. év augusztus hó 30. napján készített (előző) SZMSZ.
XV.2. A SZMSZ felülvizsgálata
A SZMSZ felülvizsgálatát jogszabályváltozás indokolta a következő jogszabályváltozások miatt:
- 34/2025 (VIII.18.) 16/A § (1), (2)
- a nemzeti köznevelésről szóló 2011. évi CXC. törvény (a továbbiakban: Nkt.) 27§ (2)
- a nevelési-oktatási intézmények működéséről és a köznevelési intézmények névhasználatáról szóló 20/2012. (VIII. 31.) EMMI rendelet (a továbbiakban: R.) 4§ (1)
A SZMSZ felülvizsgálata a jogszabályokhoz igazítva megtörtént. A nevelőtestület a módosításokat 2025.aougusztus 25-én elfogadta, és az SZMK, diákönkormányzat és intézményi tanács vezetőségének továbbította, hogy 2025.szepetember 1-jén tartandó ülésükön véleményezzék a módosítást.
Kelt: Martfű, 2025. augusztus 25.
XV.3. Az intézményben működő egyeztető fórumok nyilatkozatai
A szervezeti és működési szabályzatot az intézmény nevelőtestülete 2025. augusztus 25-én napján tartott értekezletén elfogadta.
Kelt: Martfű, 2025. augusztus 25.
A szervezeti és működési szabályzatot az intézmény diákönkormányzata 2025. év szeptember hó 1. napján tartott ülésén megtárgyalta. Aláírásommal tanúsítom, hogy a diákönkormányzat véleményezési jogát jelen SZMSZ felülvizsgálata során a jogszabályban meghatározott ügyekben gyakorolta. A tanulók tankönyvtámogatásának megállapítása, az iskolai tankönyvellátás megszervezése, a tankönyvrendelés elkészítésének helyi rendje vonatkozásában a diákönkormányzat egyetértési jogkört gyakorolt, nevezett rendelkezésekkel egyetért.
Kelt: Martfű, 2025. szeptember 1.
A szervezeti és működési szabályzatot a szülői szervezet (közösség) 2025. szeptember 1-jén tartott ülésén megtárgyalta. Aláírásommal tanúsítom, hogy a szülői szervezet véleményezési jogát jelen SZMSZ felülvizsgálata során, a jogszabályban meghatározott ügyekben gyakorolta. A tanulók tankönyvtámogatásának megállapítása, az iskolai tankönyvellátás megszervezése, a tankönyvrendelés elkészítésének helyi rendje vonatkozásában a szülői szervezet egyetértési jogkört gyakorolt, nevezett rendelkezésekkel egyetért.
Kelt: Martfű, 2025. szeptember 1.
A szervezeti és működési szabályzatot az intézményi tanács 2025. szeptember 1-jén tartott ülésén megtárgyalta. Aláírásommal tanúsítom, hogy a tanács véleményezési jogát jelen SZMSZ felülvizsgálata során, a jogszabályban meghatározott ügyekben gyakorolta. A tanulók tankönyvtámogatásának megállapítása, az iskolai tankönyvellátás megszervezése, a tankönyvrendelés elkészítésének helyi rendje vonatkozásában az intézményi tanács egyetértési jogkört gyakorolt, nevezett rendelkezésekkel egyetért.
Kelt: Martfű, 2025. szeptember 1.
XVI. Az SZMSZ függelékei
1. sz. függelék: Az SZMSZ alapjául szolgáló jogszabályok
2. sz. függelék: Szakmai Alapdokumentum
1. sz. függelék: Az SZMSZ alapjául szolgáló jogszabályok
A SZMSZ szabályozási körét meghatározó jogszabályok:
- a nemzeti köznevelésről szóló 2011. évi CXC. törvény (a továbbiakban: Nkt.)
- a közoktatásról szóló 1993. évi LXXIX. törvény (a továbbiakban: Kt.)
- a tankönyvpiac rendjéről szóló 2013. évi CCXXXII. törvény (továbbiakban: Tpr.)
- az államháztartásról szóló törvény végrehajtásáról szóló 368/2011. (XII. 31.) Korm. rendelet (a továbbiakban: Ámr.)
- 2023. évi LII. törvény a pedagógusok új életpályájáról
- 326/2013. (VIII.30.) Kormányrendelet a pedagógusok előmeneteli rendszeréről és a közalkalmazottak jogállásáról szóló 1992. évi XXXIII. törvény a köznevelési intézményekben történő végrehajtásáról szóló kormányrendelet
- a nevelési-oktatási intézmények működéséről és a köznevelési intézmények névhasználatáról szóló 20/2012. (VIII. 31.) EMMI rendelet (a továbbiakban: R.)
- a tankönyvvé nyilvánítás, a tankönyvtámogatás, valamint az iskolai tankönyvellátás rendjéről szóló 16/2013. (II. 28.) EMMI rendelet
- az iskolai rendszerű szakképzésben részt vevő tanulók juttatásairól szóló 4/2002. (II. 26.) OM rendelet
- a katasztrófák elleni védekezés és a polgári védelem ágazati feladatairól szóló 44/2007. (XII. 29.) OKM rendelet
További, az adott intézmény működését meghatározó jogszabályok:
- a Magyarország központi költségvetéséről szóló mindenkori törvények
- az államháztartásról szóló 2011. CXCV. törvény
- a gyermekek védelméről és a gyámügyi igazgatásról szóló 1997. évi XXXI. törvény
- a nemzetiségek jogairól szóló 2011. évi CLXXIX. törvény
- a szakképzésről szóló 2011. évi CLXXXVII. törvény
- a munkavédelemről szóló 1993. évi XCIII. törvény
- a közalkalmazottak jogállásáról szóló 1992. évi XXXIII. törvény
- a munka törvénykönyvéről szóló 2012. évi I. törvény
- az illetékekről szóló 1990. évi XCIII. törvény
- az információs önrendelkezési jogról és az információszabadságról szóló 2011. évi CXII. törvény
- a köziratokról, a közlevéltárakról és a magánlevéltári anyag védelméről szóló 1995. évi LXVI. törvény
- a Polgári Törvénykönyvről szóló 1959. évi IV. törvény
- a Polgári Törvénykönyvről szóló 2013. évi V. törvény
- az egyes vagyonnyilatkozat-tételi kötelezettségekről szóló 2007. évi CLII. törvény
- a szakképzési hozzájárulásról és a képzés fejlesztésének támogatásáról szóló 2011. évi CLV. törvény
- a rendőrségről szóló 1994. évi XXXIV. törvény
- az oktatási igazolványokról szóló 362/2011. (XII. 30.) Korm. rendelet
- az államháztartás szervezetei beszámolási és könyvvezetési kötelezettségének sajátosságairól szóló 249/2000. (XII. 24.) Korm. rendelet
- a költségvetési szervek belső kontrollrendszeréről és belső ellenőrzéséről szóló 370/2011. (XII. 31.) Korm. rendelet
- a pedagógus-továbbképzésről, a pedagógus-szakvizsgáról, valamint a továbbképzésben résztvevők juttatásairól és kedvezményeiről szóló 277/1997. (XII. 22.) Korm. rendelet
- a Nemzeti alaptanterv kiadásáról szóló 130/1995. (X. 26.) Korm. rendelet
- a Nemzeti Alaptanterv kiadásáról, bevezetéséről, és alkalmazásáról szóló 243/2003 (XII. 17.) Korm. rendelet
- a Nemzeti Alaptanterv kiadásáról, bevezetéséről, és alkalmazásáról szóló 110/2012. (VI. 4.) Korm. rendelet
- az Országos Képzési Jegyzékről és az Országos Képzési Jegyzék módosításának eljárásrendjéről szóló 150/2012. (VII. 6.) Korm. rendelet
- a közoktatásról szóló 1993. évi LXXIX. törvény végrehajtásáról szóló 20/1997. (II. 13.) Korm. rendelet
- a nemzeti köznevelési törvény végrehajtásáról szóló 229/2012. (VIII. 28.) Korm. rendelet (a továbbiakban: Nkt. Vhr.)
- az érettségi vizsga vizsgaszabályzatának kiadásáról szóló 100/1997. (VI. 13.) Korm. rendelet
- az Óvodai nevelés országos alapprogramjának kiadásáról szóló 363/2012. (XII. 17.) Korm. rendelet
- a szabályozott elektronikus ügyintézési szolgáltatásokról és az állam által kötelezően nyújtandó szolgáltatásokról szóló 83/2012. (IV. 21.) Korm. rendelet
- a munkavédelemről szóló 1993. évi XCIII. törvény egyes rendelkezéseinek végrehajtásáról szóló 5/1993. (XII. 26.) MüM rendelet
- a két tanítási nyelvű iskolai oktatás irányelvének kiadásáról szóló 26/1997. (VII. 10.) MKM rendelet
- a két tanítási nyelvű iskolai oktatás irányelvének kiadásáról szóló 4/2013. (I. 13.) EMMI rendelet
- a nemzeti, etnikai kisebbség óvodai nevelésének irányelve és a nemzeti, etnikai kisebbség iskolai oktatásának irányelve kiadásáról szóló 32/1997. (XI. 5.) MKM rendelet
- a nemzetiség óvodai nevelésének irányelve és a nemzetiség iskolai oktatásának irányelve kiadásáról szóló 17/2013. (III. 1.) EMMI rendelet
- a Kollégiumi nevelés országos alapprogramjának kiadásáról szóló 46/2001. (XII. 22.) OM rendelet
- a Sajátos nevelési igényű gyermekek óvodai nevelésének irányelve és a Sajátos nevelési igényű tanulók iskolai oktatásának irányelve kiadásáról szóló 2/2005. (III. 1.) OM rendelet
- a Sajátos nevelési igényű gyermekek óvodai nevelésének irányelve és a Sajátos nevelési igényű tanulók iskolai oktatásának irányelve kiadásáról szóló 32/2012. (X. 8.) EMMI rendelet
- a kerettantervek kiadásának és jóváhagyásának rendjéről, valamint egyes oktatási jogszabályok módosításáról szóló 17/2004. (V. 20.) OM rendelet
- a kerettantervek kiadásának és jóváhagyásának rendjéről, valamint egyes oktatási jogszabályok módosításáról szóló 28/2000. (IX.21.) OM rendelet
- a kerettantervek kiadásának és jóváhagyásának rendjéről szóló 51/2012. (XII. 21.) EMMI rendelet
- a szakképzés megkezdésének és folytatásának feltételeiről, valamint a térségi integrált szakképző központ tanácsadó testületéről szóló 8/2006. (III. 23.) OM rendelet
- a szakmai vizsgáztatás általános szabályairól és eljárási rendjéről szóló 20/2007. (V. 21.) SZMM rendelet
- a szakfeladatrendről és az államháztartási szakágazati rendről szóló 56/2011. (XII. 31.) NGM rendelet
- a szakmai vizsgadíj és a vizsgáztatási díjak kereteiről, valamint egyes szociális és munkaügyi miniszteri rendeletek rendelkezéseinek hatályon kívül helyezéséről szóló 20/2008. (XII. 17.) SZMM rendelet
- a pedagógiai szakszolgálati intézmények működéséről szóló 15/2013. (II. 26.) EMMI rendelet
- az Országos Képzési Jegyzékről szóló 37/2003. (XII. 27.) OM rendelet
- az iskola-egészségügyi ellátásról szóló 26/1997. (IX. 3.) NM rendelet
- a munkaköri, szakmai, illetve személyi higiénés alkalmasság orvosi vizsgálatáról és véleményezéséről szóló 33/1998. (VI. 24.) NM rendelet
- az oktatásért felelős miniszter mindenkori rendelete a tanév rendjéről
- 34/2025 (VIII.18.) 16/A § (1), (2)
- a nemzeti köznevelésről szóló 2011. évi CXC. törvény (a továbbiakban: Nkt.) 27§ (2)
- a nevelési-oktatási intézmények működéséről és a köznevelési intézmények névhasználatáról szóló 20/2012. (VIII. 31.) EMMI rendelet (a továbbiakban: R.) 4§ (1)
2. sz. függelék: Szakmai Alapdokumentum
XVII. Az SZMSZ mellékletei
1. sz. melléklet: Munkaköri leírások
2. sz. melléklet: Elektronikus napló működési szabályzata
3. sz. melléklet: SZMSZ kiegészítése a Komplex Alapprogrammal
4. sz. melléklet: Adatkezelési szabályzat
1. sz. melléklet: Munkaköri leírások
1.1. Az igazgató-helyettes munkaköri leírása
A munkavállaló neve:
A munkakör megnevezése: igazgató-helyettes
Munkajogi jogviszony típusa:
Munkahely, szervezeti egység megnevezése:
Előírt végzettsége:
Besorolása:
FEOR száma:
Közvetlen felettese:
Közvetett felettese:
Munkaidő és benntartózkodás:
Megbízás időtartama: megbízása visszavonásig érvényes
A munkakör célja
Az általa irányított szervezeti egység irányításával összefüggő operatív vezetői feladatok elvégzése az iskola szervezeti és működési szabályzatában – és más szabályzó dokumentumokban – foglaltaknak megfelelően, a vezetői munkamegosztás közösen kialakított rendje alapján, a mindennapi működés zavartalanságának biztosítása érdekében. Az igazgató egyszemélyi felelősségének érintetlenül hagyása mellett, felelős a szervezeti felépítésben meghatározott területek munkájáért. Alapvető feladatai és kötelességei szakmai-vezetési (pedagógiai irányító-ellenőrző) és ügyviteli területekre vonatkoznak.
Közvetlen felettesi hatásköre
Az általa irányított szervezeti egység valamennyi pedagógusa és nevelő-oktató munkájukat közvetlenül segítő alkalmazottja felett közvetlen felettesi hatáskört gyakorol. Gyakorolja mindazon feladat- és hatásköröket, amelyeket az igazgató saját feladat- és hatásköréből az igazgató-helyettesek számára a szervezeti és működési szabályzatban rögzítettek szerint lead.
Pedagógiai feladatai
- Irányítja és felügyeli az nevelő-oktató munka egészét.
- Felügyeli a szakmai munkaközösségek tevékenységét.
- Ellenőrzési jogköre kiterjed az iskolában folyó oktató-nevelő munka, a tanulók foglalkoztatásának minden területére.
- A tanórai és az egyéb foglalkozások ellenőrzéséről feljegyzést készít, tapasztalatairól beszámol az igazgatónak. Az iskolavezetőséggel egyeztetett terv szerinti pedagógiai irányító-ellenőrző munkájával segíti a pedagógiai programban, illetve az éves iskolai munkatervben meghatározott feladatok megvalósítását.
- Segíti és ellenőrzi az iskolai házirend betartását.
- A tantárgyfelosztás alapján az igazgató utasításainak megfelelően kialakítja, irányítja és felügyeli az egyéb foglalkozások rendjét és a tanulók felügyeletét.
- Gondoskodik a tanulmányok alatti vizsgák megszervezéséről és lebonyolításáról.
- Gondoskodik az iskolai ünnepélyek megszervezésének koordinálásáról, annak előkészületeit figyelemmel kíséri.
- Javaslatot tesz kitüntetésre, jutalmazásra, bérfejlesztésre, részt vesz a pedagógusok értékelésének folyamataiban.
- Felügyeli a pedagógusok szülői szervezettel való folyamatos kapcsolattartását.
- Rendszeresen figyelemmel kíséri a diákönkormányzat tevékenységét, képviseli annak ülésein az iskolavezetést, továbbítja az ott megfogalmazottakat az igazgató felé.
- Részt vesz azt iskola pedagógiai programjának, szervezeti és működési szabályzatának, házirendjének és más szabályzatainak, valamint dokumentumainak elkészítésében, felülvizsgálatában és átdolgozásában az igazgató és az iskolavezetés döntése alapján.
- Javaslatot tesz az igazgatónak az osztályfőnök személyére.
- Segíti a nyolcadikos, illetve a továbbtanulni kívánó tanulók pályaválasztási tevékenységét.
- Ellátja valamennyi, az igazgatóval egyeztetett vezetői feladat- és hatáskört előzetes megbeszélés alapján.
- Döntési jogkörrel vesz részt az iskolavezetőség ülésein, állást foglal az általa irányított szervezeti egység és az iskola életét érintő valamennyi kérdésben, javaslatot terjeszt elő a nevelőtestületi ülés napirendjére.
- Részt vesz a pedagógiai szakszolgálatokkal és szakmai szolgáltató intézményekkel, valamint a gyermekotthonokkal és gyermekjóléti szervezetekkel való kapcsolattartás vezetői feladataiban.
- Ellátja az iskolában folyó gyermekvédelmi tevékenységrendszer szakmai felügyeletét.
- Szervezi és koordinálja a bemutató órák előkészítésének és lebonyolításának munkáit.
Ügyviteli feladatai
- Ellenőrzi a foglalkozási tervekben foglaltak szakszerű megvalósítását és a nevelő-oktató munka adminisztrációs teendőinek ellátását.
- Iskolai statisztikai jelentéseket készít.
- Részt vesz az iskolát érintő valamennyi ellenőrzési folyamatban a belső ellenőrzési tervben foglaltak szerint.
- Részt vesz a pedagógusok munkájának megítélését szolgáló óralátogatásokon és -megbeszéléseken, észrevételeivel, tapasztalataival segíti a pedagógiai munka magasabb színvonalú elvégzését.
- Részt vesz az iskola tantárgyfelosztásának tervezésében, gondoskodik az órarend elkészítéséről, a tanári ügyelet megszervezéséről.
- Részt vesz az intézmény PR-tevékenységének irányításában, javaslatokat tesz a fejlesztési stratégia és az iskolai arculat kialakításának kérdéseiben.
- Gondoskodik a mindenkori pedagógus helyettesítés megoldásáról. Havonta megadott határidőre elkészíti a hozzá tartozó pedagógusok túlóra-összesítését, összegzi a helyettesített tanítási órákat és egyéb foglalkozásokat.
- Összefoglaló jelentéseket, elemzéseket készít, illetve készíttet az igazgató vagy külső intézmények felkérésére, illetve fenntartói utasításra.
- Folyamatosan figyelemmel kíséri és ellenőrzi az osztálynaplók, e-napló és az egyéb foglalkozási naplók vezetését. Minden hónap végén írásos feljegyzést készít a naplók korrekciójának teendőiről, s azt az illetékes pedagógushoz eljuttatja.
A teljesítményértékelés módja
- Az országos pedagógiai-szakmai ellenőrzés és a minősítési eljárás jogszabályban foglalt rendje alkotja teljesítményértékelése joghatásokat is magába foglaló alapját.
- Munkájában nyomon követhető legyen az általa vezetett szervezeti egységek sokirányú fejlesztése és fejlődése.
- Munkájáért eredményfelelősséget vállal: felelős a rá bízott szervezeti egységek fejlődéséért, amit iskolai belső és külső értékelések minősítenek.
- Munkájáról az igazgató által meghatározott szempontok alapján évente (félévente) írásos beszámolót készít.
Jelen munkaköri leírás ……… év ………………… hónap …… napján lép életbe, és módosításáig, illetve a munkajogi jogviszony megszűnéséig érvényes.
…………………, …… év …………………… hónap ……… nap
_________________________
PH munkáltató
A munkaköri leírásban foglaltak teljes körű elvégzését magamra nézve kötelezően elismerem. A munkaköri leírás egy példányát elektronikus úton átvettem.
…………………, …… év …………………… hónap ……… nap
_________________________
munkavállaló
1.2. A tanító munkaköri leírása
A munkavállaló neve:
A munkakör megnevezése: tanító
Munkajogi jogviszony típusa: közalkalmazotti jogviszony
Munkahely, szervezeti egység megnevezése: Martfűi József Attila Általános Iskola
Előírt végzettsége:
Besorolása:
FEOR száma: 2431
Közvetlen felettese:
Közvetett felettese:
Munkaidő és benntartózkodás: a függelékben szereplő igazgatói rendelkezés szerint
Megbízás időtartama:
A munkakör célja
Az iskola alsó tagozatán az alapvető feladat a tanulók iskolai életre szocializálása, kötelességtudatuk és feladattartásuk kialakítása, az alapkészségek fejlesztése; az egészséges életmódnak megfelelő szokások, követelmények megismertetése, gyakoroltatása a tanulókkal; a tanulók életkornak megfelelő foglalkoztatása a Nemzeti alaptanterv (a továbbiakban: NAT) és az iskola pedagógiai programjának szellemében.
Alapvető felelősségek és feladatok
- A tanító felelős a rábízott tanulók tanulmányi és erkölcsi fejlődéséért; jogait és kötelességeit a nemzeti köznevelési törvény, továbbá végrehajtási rendeletei, valamint az intézmény pedagógiai programja és belső szabályzatai tartalmazzák.
- Következetesen betartja a pedagógus etika normáit.
- Osztályában a tantárgyfelosztáson meghatározott tantárgyakat tanítja.
- Napi rendszerességgel megbeszéli és kialakítja a legfontosabb napi feladatokat az osztályában tanító nevelőkkel, és a napközis munkarendnek megfelelően egyeztet az aznapi tevékenységekről.
- Törvény adta jogánál fogva a tanításhoz maga választja meg a felhasználni kívánt taneszközöket és módszereket. Választása során tekintettel kell lennie arra, hogy munkájával a nevelőtestület által kialakított pedagógiai koncepciót szolgálja. A felelős taneszköz- és módszerválasztás feltétele, hogy a tanító megismerje a rendelkezésre álló tanítási programokat és eszközöket. Folyamatos önképzéssel kell tájékozódnia az új szakmai törekvésekről. Mindez érdekében konzultál szakmai munkaközössége vezetőjével.
- Tanóráira és egyéb foglalkozásaira rendszeresen felkészül, nagy gondot fordít a tanulóknak az életkori sajátosságoknak megfelelő foglalkoztatására, a módszertani innovációra, a rendelkezésre álló idő optimális kihasználására.
- Tanórai munkáját a tanulók adottságainak, haladási tempójának megfelelően differenciáltan szervezi. A lemaradó tanulók számára felzárkóztató foglalkozásokat szervez, egyéni segítségnyújtással biztosítja továbbhaladásukat. Szükség esetén – a fejlesztőpedagógussal együtt – a tanulási képességeket vizsgáló szakértői és rehabilitációs bizottságnál vizsgálatot kezdeményez annak érdekében, hogy minden tanuló a képességeinek megfelelő intézményben folytathassa tanulmányait. Gondot fordít a tehetséges tanulók megfelelő foglalkoztatására is, amit a tanórai differenciáláson kívül egyéni tehetséggondozó foglalkozás, illetve tanulmányi versenyekre való felkészítés formájában is megtehet.
- Gondoskodik arról, hogy minden tanuló – ha különböző ütemben is – elsajátítsa a helyi tanterv követelményeiben meghatározott alapkészségeket, a képességeinek megfelelő ismereteket.
- A tanulók tanulmányi fejlődését egyéni foglalkoztatással, sokoldalú szemléltetéssel szolgálja. Maga gondoskodik az általa használt szemléltető és technikai eszközök helyes tárolásáról, épségének megőrzéséről.
- Rendszeresen ellenőrzi és értékeli a tanulók tanulmányi munkáját annak figyelembe vételével, hogy az értékelés az életkori sajátosságoknak megfelelő, motiváló hatású legyen. Az értékelésben törekszik az írásbeli és szóbeli formák egyensúlyának megtartására. A kötelező írásbeli feladatokat ellenőrzi, javítja, vagy a tanulókkal együtt értékeli. Az írásgyakorlatot és a matematikai feladatokat a következő órára, de legkésőbb 10 munkanapon belül köteles kijavítani.
- Tanításában kiemelten kezeli a szóbeli és írásbeli kommunikatív képességek, valamint a NAT kulcskompetenciák komplex fejlesztését.
- A tanulók személyiségfejlesztését a tanítás-tanulás folyamatában tervszerűen végzi. Feladata a tanulók minél alaposabb megismerése, amit állandó, tudatos megfigyeléssel, változatos közös tevékenységek szervezésével, szükség szerinti családlátogatásokkal és különböző vizsgálatok segítségével érhet el.
- Fokozatosan szoktatja tanulóit az iskolai élet szabályainak betartására, megismerteti velük az iskola házirendjét.
- Biztosítja tanulói számára, hogy nyugodt légkörben, türelmes, elfogadó környezetben fejlődjenek.
- A tanulás megszerettetésére, a szellemi erőfeszítésekben rejlő örömforrások felfedeztetésére, a tanulók spontán érdeklődésének fenntartására, fejlesztésére törekszik munkája során.
- Felelős azért, hogy a tanulók a tanulmányi foglalkozások szüneteiben egészséges körülmények között kikapcsolódhassanak, játszhassanak, megfelelő időt töltsenek szabad levegőn való mozgással is.
- Egyéb foglalkozások keretében tanórán kívüli szabadidős foglalkozásokat szervez a tanulók életkorának, igényeinek megfelelően.
- A tanítási órákon és az egyéb foglalkozásokon különös gondot fordít a tanulók együttműködési készségeinek, önállóságának és öntevékenységének kialakítására.
- A közös iskolai tevékenység minden mozzanatában gyakoroltatja a kulturált emberi viselkedés szabályait.
- Tiszteli a tanuló emberi méltóságát, a másik ember tiszteletét megköveteli a tanulóktól is.
- Gondoskodik a szociális segítségre szoruló, hátrányos helyzetű és veszélyeztetett tanulók segítéséről. Ha szükségesnek látja, hatósági intézkedést is kezdeményez (rendszeres iskolába járásra való felszólítás, feljelentés, segélyezés, étkezési és tanszerellátás, gyámügyi intézkedés stb.).
- Együttműködik a gyermekvédelmi feladatokat ellátó iskolai alkalmazottal.
- Részt vesz az általa tanított tanulókat érintő szülői értekezleteken, osztályozó értekezleteken, esetmegbeszéléseken, problémamegoldó fórumokon, évfolyam-, illetve osztályszintű megbeszéléseken.
- Szoros kapcsolatot tart fenn a szülőkkel, őket minden – az osztályt, illetve az egyes tanulókat érintő – kérdésről rendszeresen tájékoztatja. A tanulók előmeneteléről szóló minősítéseket, érdemjegyeket folyamatosan bejegyezi a naplóba, e-naplóba és a tájékoztató füzetbe. A munkatervben meghatározott időközönként szülői értekezletet, fogadóórát tart.
- Tájékoztatja a szülőket az iskolában használatos taneszközökről, szükség szerint részt vesz a tankönyvek kiosztásában, meghatározza a szükséges füzetek és íróeszközök körét.
- Szervezőmunkát végez a szülői szervezet megalakításában. Az arra alkalmas és vállalkozó szülőket bevonja a tanulmányi munka és a szabadidős foglalkozások, kirándulások, táborozások megszervezésébe.
- A szülőket tájékoztatja az iskola pedagógiai programjáról, házirendjéről, az iskolai értékelési rendszerről.
- A tanító, mint a nevelőtestület tagja, részt vesz a nevelőtestület döntéseinek meghatározásában, kötelessége az értekezleteken, közös iskolai rendezvényeken való részvétel.
- Az iskolai ünnepélyek méltó megtartásához osztálya megfelelő felkészítésével – a megbeszéltek szerint a tanulók életkorától függően műsorok betanításával – járul hozzá.
- Kötelessége az iskolai munkatervben rá osztott feladatok végrehajtása, ügyeletesi és helyettesítési teendők ellátása.
- Munkájának megkezdése előtt 15 perccel köteles megjelenni az iskolában, illetőleg a foglalkozás helyén. Akadályoztatása esetén a lehető legrövidebb időn belül értesíti feletteseit, és a tanítási anyag, valamint a taneszközök átadásával hozzájárul a helyettesítés szakszerűségéhez.
- Szükség szerint kapcsolatot tart az óvodával, valamint a felső tagozaton tanító kollégáival.
- Szakmai munkaközösségében aktívan részt vesz a szervezett önképzésben, kihasználja az iskola által biztosított továbbképzési lehetőségeket.
- Munkaközösségével együtt alkotó munkát vállal az iskola programjainak kialakításában.
- Mindennapi munkáját az iskola általános céljai alapján tervezi, és ezek szolgálatában szervezi.
A teljesítményértékelés módja
- Az országos pedagógiai-szakmai ellenőrzés és a minősítési eljárás jogszabályban foglalt rendje alkotja teljesítményértékelése joghatásokat is magába foglaló alapját.
- Munkájában nyomon követhető legyen tanulóinak sokirányú fejlesztése és fejlődése a tanévek folyamán.
- Munkájáért eredményfelelősséget vállal: felelős a rá bízott tanulók tanulmányi fejlődéséért, amit iskolai belső és külső értékelések minősítenek.
- Az iskolavezetés előre meghatározott rendben látogatja tanítási óráit.
- Dokumentumelemzést végez az intézményi belső elvárás rendszer meghatározása érdekében.
- Szükség esetén kitölti pedagógustársak értékelő kérdőívét és a pedagógusok elégedettségi kérdőívét.
- Intézményellenőrzés során részt vesz a pedagógusokat érintő interjún, és válaszol az interjú során feltett kérdésekre.
Jelen munkaköri leírás ……… év ………………… hónap …… napján lép életbe, és módosításáig, illetve a munkajogi jogviszony megszűnéséig érvényes.
…………………, …… év …………………… hónap ……… nap
_________________________
PH munkáltató
A munkaköri leírásban foglaltak teljes körű elvégzését magamra nézve kötelezően elismerem. A munkaköri leírás egy példányát elektronikus úton átvettem.
…………………, …… év …………………… hónap ……… nap
_________________________
munkavállaló
1.3. A tanár munkaköri leírása
A munkavállaló neve:
A munkakör megnevezése: tanár
Munkajogi jogviszony típusa: közalkalmazotti jogviszony
Munkahely, szervezeti egység megnevezése: Martfűi József Attila Általános Iskola
Előírt végzettsége:
Besorolása:
FEOR száma: 2431
Közvetlen felettese:
Közvetett felettese:
Munkaidő és benntartózkodás: a függelékben szereplő igazgatói rendelkezés szerint
Megbízás időtartama:
A munkakör célja
Az iskolai tantárgyak szakszerű és hatékony oktatása a tantárgyfelosztásban meghatározott rendben, a pedagógiai program alapértékeinek szakmai munkában történő érvényesítésével.
Alapvető felelősségek és feladatok
- A pedagógus felelősséggel és önállóan, a tanulók tudásának, képességeinek és személyiségének fejlesztése érdekében végzi munkáját. Munkaköri kötelességeit általában az ágazati jogszabályok és az iskola szabályozó normái határozzák meg.
- Következetesen betartja a pedagógus etika normáit.
- Nevelő-oktató munkáját a nevelőtestület által kialakított egységes elvek alapján, a módszerek és a taneszközök szabad megválasztásával, tervszerűen végzi. Megismeri a szaktárgyában rendelkezésre álló programokat és tankönyveket, s ezek közül az iskola pedagógiai koncepciója alapján, a tanulók adottságaihoz igazítva választja ki a legmegfelelőbbet.
- Év elején – a követelményeket és az előző évi mérések eredményét figyelembe véve – a képességek fejlesztését célzó foglalkozási tervet készít.
- Tanítási óráira és egyéb foglalkozásaira rendszeresen felkészül, azokat szakszerűen és pontosan megtartja. Az azonos szaktárgyakat tanítókkal rendszeresen konzultál a pozitív hatások elérése érdekében.
- Óráin gondot fordít a tanulók differenciált foglalkoztatására, egyéni fejlesztésüket optimális szintű, személyre szabott feladatokkal szolgálja.
- Rendszeresen ellenőrzi és értékeli a tanulók teljesítményeit, eközben gondot fordít arra, hogy az írásbeli és szóbeli számonkérés egyensúlyban legyen.
- Az írásbeli dolgozatokat, felmérő és témazáró feladatlapokat legkésőbb 10 napon belül kijavítja és kijavíttatja. A dolgozatírás időpontját a tanulókkal előre közli, ennek segítségével, a többi pedagógussal együtt biztosítja, hogy ugyanabban az osztályban egy napon kettőnél több témazáró dolgozatot ne írjanak.
- A félévi és az év végi zárás előtti utolsó témazáró, illetve iskolai dolgozatot legkésőbb egy héttel az érdemjegyek lezárása előtt megíratja.
- A kötelező házi feladatokat ellenőrzi, javítja, vagy a tanulókkal javíttatja, és velük együtt értékeli.
- Megismeri az általa foglalkoztatott tanulókról szóló szakvéleményeket, annak ajánlásait figyelembe veszi és mérlegeli az érintett tanulók tanításakor és osztályzásakor.
- Az iskolavezetés jóváhagyásával a tantárgyfelosztás alapján a lassúbb tempóban haladó tanulók számára felzárkóztató foglalkozásokat szervezhet, lehetőséget biztosítva a számukra a pozitív eredmény mielőbbi elérésére.
- A szaktárgyában kimagasló teljesítményt és kreativitást mutató tanulókat az iskola lehetőségeinek kihasználásával hozzásegíti tehetségük kibontakoztatásához szakkör, önképző kör, művészeti csoport, tanulmányi, kulturális vagy sportversenyekre való felkészítés keretében.
- Együttműködik a gyermekvédelmi feladatokat ellátó iskolai alkalmazottal.
- Óráin optimálisan felhasználja az iskolában rendelkezésére álló szemléltető eszközöket.
- Gondoskodik a szaktárgyához tartozó szertári anyag megfelelő tárolásáról, megőrzéséről, a szertár rendjéről, és öntevékenyen részt vállal a szemléltetőeszköz-állomány fejlesztésében.
- Az iskola pedagógiai programjában, éves munkatervében meghatározott – szaktárgyával kapcsolatos – szabadidős programok, versenyek megszervezésében aktív szerepet vállal.
- Az iskola szervezeti és működési szabályzatában meghatározott módon történő megbízással az éves munkatervben rögzített óraközi ügyeletet vállal, szükség szerint – az iskolavezetés utasítására – helyettesítést végez.
- Elvégzi a pedagógus beosztásával kapcsolatos adminisztrációs munkát: pontosan vezeti az osztálynaplót, e-naplót és a foglalkozási naplókat; a tanulók érdemjegyeit beírja a tájékoztató füzetbe, s azt kézjegyével ellátja.
- Kötelezően részt vesz a fogadóórákon. Szükség szerint egyéni fogadóórát is tart. A szülőkkel való találkozási alkalmakkor tájékoztat a tantárgyi követelményekről, a tanulók előmeneteléről, megbeszéli velük a gyermekük fejlődésében felmerülő problémákat.
- Kötelezően részt vesz a tantestületi értekezleteken, megbeszéléseken; joga van véleményével a közös döntésekhez hozzájárulni.
- Jelen kell lennie minden iskolai szintű rendezvényen, ünnepélyen, megemlékezésen.
- Kötelessége szakmai és pedagógiai tudásának állandó gyarapítása, a szaktárgya körébe tartozó új tudományos eredmények megismerése és a módszertani fejlesztések körében való tájékozódás.
- Munkájának megkezdése előtt 15 perccel köteles megjelenni az iskolában, illetőleg a foglalkozás helyén. Akadályoztatása esetén a lehető legrövidebb időn belül értesíti feletteseit, és a tanítási anyag, valamint a taneszközök átadásával hozzájárul a helyettesítés szakszerűségéhez.
- Aktívan részt vesz szakmai munkaközössége foglalkozásain, ahol megosztja kollégáival önképzésben szerzett ismereteit; egyezteti velük a szaktárgyi értékelés helyi elveit. Részt vesz a helyi tanterv kidolgozásában, helyi és területi versenyek szervezésében.
- Szaktárgya tanításával egy időben alapvető kötelessége a tanulók személyiségének a nevelőtestülettel közösen kialakított koncepció mentén való fejlesztése, a pedagógiai programban rögzített iskolai értékrend következetes képviselete.
- Figyelemmel kíséri a tanulók egyéni fejlődését; ennek előmozdítása érdekében együttműködik az osztályfőnökkel és vele egy osztályban tanító pedagógusokkal.
A teljesítményértékelés módja
- Az országos pedagógiai-szakmai ellenőrzés és a minősítési eljárás jogszabályban foglalt rendje alkotja teljesítményértékelése joghatásokat is magába foglaló alapját.
- Munkájában nyomon követhető legyen tanulóinak sokirányú fejlesztése és fejlődése a tanévek folyamán.
- Munkájáért eredményfelelősséget vállal: felelős a rá bízott tanulók tanulmányi fejlődéséért, amit iskolai belső és külső értékelések minősítenek.
- Az iskolavezetés előre meghatározott rendben látogatja tanítási óráit.
- Dokumentumelemzést végez az intézményi belső elvárás rendszer meghatározása érdekében.
- Szükség esetén kitölti pedagógustársak értékelő kérdőívét és a pedagógusok elégedettségi kérdőívét.
- Intézményellenőrzés során részt vesz a pedagógusokat érintő interjún, és válaszol az interjú során feltett kérdésekre.
Jelen munkaköri leírás ……… év ………………… hónap …… napján lép életbe, és módosításáig, illetve a munkajogi jogviszony megszűnéséig érvényes.
…………………, …… év …………………… hónap ……… nap
_________________________
PH munkáltató
A munkaköri leírásban foglaltak teljes körű elvégzését magamra nézve kötelezően elismerem. A munkaköri leírás egy példányát elektronikus úton átvettem.
…………………, …… év …………………… hónap ……… nap
_________________________
munkavállaló
1.4. A napközis nevelő munkaköri leírása
A munkavállaló neve:
A munkakör megnevezése: napközis nevelő
Munkajogi jogviszony típusa: közalkalmazotti jogviszony
Munkahely, szervezeti egység megnevezése: Martfűi József Attila Általános Iskola
Előírt végzettsége: főiskola
Besorolása:
FEOR száma: 2431
Közvetlen felettese:
Közvetett felettese:
Munkaidő és benntartózkodás: a függelékben szereplő igazgatói rendelkezés szerint
Megbízás időtartama:
A munkakör célja
A napközis csoportba tartozó tanulók tanórák után iskolában töltött idejének célszerű, hasznos, intenzív tanulás-módszertani, a tanulást hatékonyan segítő foglalkozásokkal való kitöltése, melyben a szabadidő hasznos eltöltése és az egészséges életvitelre való nevelés is hangsúlyos szerepet játszik.
Alapvető felelősségek és feladatok
- Nevelő munkáját a foglalkozási tervben rögzített módon tervezi, nagy gondot fordít a tanulók változatos foglalkoztatására.
- Következetesen betartja a pedagógus etika normáit.
- Legfontosabb feladata a tanulók másnapi felkészülésének biztosítása, az önálló tanulás feltételeinek megteremtése, módszereinek megtanítása és a szükség szerinti segítségnyújtás. Gondoskodik arról, hogy a tanulók a heti rendben megjelölt tanulmányi foglalkozásokon tanuljanak, írásbeli házi feladataikat maradéktalanul elkészítsék. Ezt mennyiségileg és minőségileg mindig ellenőrzi a tanulási időben. A nehezebben haladó tanulókat a megadott időkeretek között korrepetálja vagy segítésüket tanulócsoportok, tanulópárok szervezésével biztosítja.
- Szükség szerint kapcsolatot tart a többi, tanulócsoportjában tanító kollégáival, valamint az osztályfőnökökkel.
- A napközis munka fontos része a szabadidő fejlesztő hatású tevékenységekkel való kitöltése.
- Az adott időkeret szabta lehetőségek szerint csoportja számára naponta egy alkalommal kézműves, kulturális, sport- vagy játékfoglalkozásokat szervez, biztosítva ezek színvonalát.
- Csoportját az étkezési rend szerint megszabott időben az ebédlőbe kíséri, ott gondoskodik a kulturált étkezés feltételeiről, a személyi higiénia szabályainak betartásáról, a tanulók fegyelmezett viselkedéséről.
- Ebéd után a tanulási időig terjedő szabadidőben biztosítja a tanulóknak a foglalkozásokat, a szabad levegőn való mozgást, kikapcsolódást, eközben személyesen felügyel rájuk. Ez idő alatt indirekt módon irányítja tevékenységüket.
- A foglalkozások befejezése után a napközis munkaközösségben történt megegyezés szerint lekíséri a kijárathoz, illetve az ügyeletre a tanulókat.
- Felelősök választásával és azok munkájának ellenőrzésével – munkaideje alatt – biztosítja az ebédlő, a csoportfoglalkozásokra használt tanterem és az iskolaudvar rendjét és biztonságát.
- Gondoskodik a csoportja számára kiadott játékok, munka- és szemléltető eszközök gondos tárolásáról és állaguk megőrzéséről.
- Aktívan részt vesz a napközis munkaközösség munkájában, állandó önképzéssel fejleszti tudását.
- Mint a nevelőtestület tagja, köteles részt venni annak értekezletein, megbeszélésein, az iskolai rendezvényeken.
- Részt vesz a csoportjába tartozó tanulók szülői értekezletein, fogadóóráin, az osztályozó értekezleteken, esetmegbeszéléseken, problémamegoldó fórumokon, évfolyam-, illetve osztályszintű megbeszéléseken.
- A tanulók munkájának ösztönzésére motiváló értékelési rendszert dolgoz ki, a heti vagy havi értékelések eredményéről rendszeresen tájékoztatja az osztályfőnököt és a szülőket.
- A csoportjába tartozó tanulók magatartás és szorgalom osztályzataira havonta javaslatot tesz az osztályfőnöknek.
- Együttműködik a gyermekvédelmi feladatokat ellátó iskolai alkalmazottal.
- Vezeti a tantárgyfelosztásban szereplő ügyeleti és más egyéb foglalkozásokat.
- Szükség szerint elkíséri a csoportot az osztályfőnökkel délelőtti iskolán kívüli programokra, illetve osztálykirándulásra vagy erdei iskolába.
- Munkájának megkezdése előtt 15 perccel köteles megjelenni az iskolában, illetőleg a foglalkozás helyén. Akadályoztatása esetén a lehető legrövidebb időn belül értesíti feletteseit, és az aznapra tervezett foglalkozási anyag átadásával hozzájárul helyettesítésének szakszerűségéhez.
- Szükség esetén – felettesének előzetes jelzése alapján – délelőtti szakórai helyettesítést lát el, illetve más foglalkozásokon helyettesít elrendelés alapján, akár saját csoportfoglalkozásaival összevontan.
- Munkaideje délutánra esik, a tanórák befejezésétől 60 perces foglalkozási időkerettel számolva 17 óráig felelős a tanulók foglalkoztatásáért a foglalkozások szüneteiben is.
- Szakmai munkaközösségében aktívan részt vesz a szervezett önképzésben, kihasználja az iskola által biztosított továbbképzési lehetőségeket.
- Munkaközösségével együtt alkotó munkát vállal az iskola programjainak kialakításában.
- Mindennapi munkáját az iskola általános céljai alapján tervezi, és ezek szolgálatában szervezi.
A teljesítményértékelés módja
- Az országos pedagógiai-szakmai ellenőrzés és a minősítési eljárás jogszabályban foglalt rendje alkotja teljesítményértékelése joghatásokat is magába foglaló alapját.
- Munkájában nyomon követhető legyen tanulóinak sokirányú fejlesztése és fejlődése a tanévek folyamán.
- Munkájáért eredményfelelősséget vállal: felelős a rá bízott tanulók tanulmányi fejlődéséért, amit iskolai belső és külső értékelések minősítenek.
- Az iskolavezetés előre meghatározott rendben látogatja tanítási óráit.
Jelen munkaköri leírás ……… év ………………… hónap …… napján lép életbe, és módosításáig, illetve a munkajogi jogviszony megszűnéséig érvényes.
…………………, …… év …………………… hónap ……… nap
_________________________
PH munkáltató
A munkaköri leírásban foglaltak teljes körű elvégzését magamra nézve kötelezően elismerem. A munkaköri leírás egy példányát elektronikus úton átvettem.
…………………, …… év …………………… hónap ……… nap
_________________________
munkavállaló
1.5. A fejlesztőpedagógus munkaköri leírása
A munkavállaló neve:
A munkakör megnevezése: fejlesztőpedagógus
Munkajogi jogviszony típusa:
Munkahely, szervezeti egység megnevezése:
Előírt végzettsége:
Besorolása:
FEOR száma:
Közvetlen felettese:
Közvetett felettese:
Munkaidő és benntartózkodás: a függelékben szereplő igazgatói rendelkezés szerint
Megbízás időtartama:
A munkakör célja
A tanulási képességeket vizsgáló szakértői és rehabilitációs bizottságok által kiadott szakértői véleményben, valamint a szakvéleményben foglaltak szerinti jogszabályban előírt fejlesztések biztosítása a tanulók számára.
Alapvető felelősségek és feladatok
- A fejlesztőpedagógus felelősséggel és önállóan, a tanulók tudásának, képességeinek és személyiségének fejlesztése érdekében végzi munkáját. Munkaköri kötelességeit általában az ágazati jogszabályok és az iskola szabályozó normái határozzák meg.
- Nevelő-oktató munkáját a nevelőtestület által kialakított egységes elvek alapján, a módszerek és a taneszközök szabad megválasztásával, tervszerűen végzi.
- Következetesen betartja a pedagógus etika normáit.
- A többi pedagógussal együtt negyedévi rendszerességgel átnézi a nyilvántartásban szereplő tanulók szakvéleményeit, illetve szakértői véleményeit. Egyeztetik a meglévő diagnózis alapján az ellátandó feladatokat, azok meglétét, kellő óraszámban történő ellátását. Közösen ellenőrzik a szakvélemények, illetve szakértői vélemények érvényességét. Segíti az osztályfőnököt a vizsgálati és a kontrollvizsgálati kérőlapok helyes és szakszerű kitöltésében.
- Előkészíti, megszervezi és lebonyolítja a matematika-, olvasás- és írástanulással kapcsolatos problémákkal küzdő tanulókkal való szakszerű foglalkozásokat, illetve elvégzi az ezzel kapcsolatos adminisztratív tevékenységeket (egyéni fejlesztési terv készítése, a tanulók fejlődésével kapcsolatos tájékoztató beszámolók elkészítése stb.).
- Törvény adta jogánál fogva a foglakozásaihoz maga választja meg a felhasználni kívánt taneszközöket és módszereket. Választásánál azonban tekintettel kell lennie arra, hogy munkájával a tantestület által kialakított pedagógiai koncepciót szolgája. Ennek érdekében konzultál a szakmai munkaközösségek vezetőivel is.
- A felelős taneszköz- és módszerválasztás feltétele, hogy a fejlesztőpedagógus megismerje a rendelkezésre álló tanítási programokat és eszközöket, így folyamatos önképzéssel kell tájékozódnia az új szakmai törekvésekről.
- Foglalkozásaira rendszeresen felkészül, nagy gondot fordít a gyermekek életkori sajátosságainak megfelelő foglalkoztatásra, a rendelkezésre álló idő optimális kihasználására.
- Szükség esetén a tanulási képességeket vizsgáló szakértői és rehabilitációs bizottságok vizsgálatát kezdeményezi annak érdekében, hogy a tanuló tanulási problémáinak megfelelő szakemberhez kerüljön, illetve ha ez szükséges, kezdeményezze megfelelő iskolatípusba irányítását.
- A tanulók tanulmányi fejlődését egyéni foglalkoztatással, sokoldalú szemléltetéssel szolgálja. Maga gondoskodik az általa használt szemléltető és technikai eszközök helyes tárolásáról, épségének megőrzéséről.
- Rendszeresen ellenőrzi és értékeli a tanulók munkáját úgy, hogy az értékelés motiváló hatású legyen.
- Foglalkozásai során kiemelten kezeli a szóbeli és írásbeli kommunikatív képességek fejlesztését.
- A tanulók személyiségfejlesztését a tanítás-tanulás folyamatában tervszerűen végzi. Feladata a tanulók minél alaposabb megismerése, amit folyamatos megfigyelésükkel és különböző vizsgálatok segítségével érhet el.
- Fokozatosan szoktatja hozzá tanulóit az iskolai élet szabályainak betartására.
- Biztosítja tanulói számára, hogy nyugodt légkörben, türelmes, elfogadó környezetben fejlődjenek.
- Meghatározó szerepe van a tanulók tanuláshoz való viszonyának kialakításában; feladata a tanulás megszerettetése, a szellemi erőfeszítésekben rejlő örömforrások felfedeztetése, diákjai spontán érdeklődésének fenntartása, fejlesztése.
- A foglalkozásain különös gondot fordít a tanulók együttműködési készségének, önállóságának és öntevékenységének kialakítására.
- A közös iskolai tevékenység minden mozzanatában gyakoroltatja a kulturált emberi viselkedés szabályait.
- Tiszteli a tanulók emberi méltóságát, a másik ember tiszteletét megköveteli a tanulóktól is.
- Együttműködik a gyermekvédelmi feladatokat ellátó iskolai alkalmazottal.
- Ellátja az általa fejlesztésben részesített tanulókkal kapcsolatos iskolai adminisztrációs munkát, vezeti naplóját, e-naplóját adatokat szolgáltat a statisztika elkészítéséhez.
- Szoros kapcsolatot tart fenn a szülőkkel, őket minden – az egyes gyerekeket érintő – kérdésről haladéktalanul tájékoztatja. A munkatervben meghatározott időközönként fogadóórát tart.
- Mint a nevelőtestület tagja, részt vesz a nevelőtestület döntéseinek meghatározásában, kötelessége az értekezleteken, közös iskolai rendezvényeken való részvétel.
- Munkájának megkezdése előtt 15 perccel köteles megjelenni az iskolában, illetőleg a foglalkozás helyén. Akadályoztatása esetén a lehető legrövidebb időn belül értesíti feletteseit.
- Munkaközösségében aktívan részt vesz a szervezett önképzésben, az iskola által biztosított továbbképzési lehetőségeket kihasználja (könyvtárhasználat, tanfolyamok), újonnan szerzett ismereteiről beszámol munkaközösségében.
A teljesítményértékelés módja
- Az országos pedagógiai-szakmai ellenőrzés és a minősítési eljárás jogszabályban foglalt rendje alkotja teljesítményértékelése joghatásokat is magába foglaló alapját.
- Munkájában nyomon követhető legyen tanulóinak sokirányú fejlesztése és fejlődése a tanévek folyamán.
- Munkájáért eredményfelelősséget vállal: felelős a rá bízott tanulók tanulmányi fejlődéséért, amit iskolai belső és külső értékelések minősítenek.
- Az iskolavezetés előre meghatározott rendben látogatja tanítási óráit.
Jelen munkaköri leírás ……… év ………………… hónap …… napján lép életbe, és módosításáig, illetve a munkajogi jogviszony megszűnéséig érvényes.
…………………, …… év …………………… hónap ……… nap
_________________________
PH munkáltató
A munkaköri leírásban foglaltak teljes körű elvégzését magamra nézve kötelezően elismerem. A munkaköri leírás egy példányát elektronikus úton átvettem.
…………………, …… év …………………… hónap ……… nap
_________________________
munkavállaló
1.6. A gyógypedagógus munkaköri leírása
A munkavállaló neve:
A munkakör megnevezése: gyógypedagógus
Munkajogi jogviszony típusa: közalkalmazotti jogviszony
Munkahely, szervezeti egység megnevezése: Martfűi József Attila Általános Iskola
Előírt végzettsége:
Besorolása:
FEOR száma: 2431
Közvetlen felettese:
Közvetett felettese:
Munkaidő és benntartózkodás: a függelékben szereplő igazgatói rendelkezés szerint
Megbízás időtartama:
A munkakör célja
A tanulási képességeket vizsgáló szakértői és rehabilitációs bizottságok által kiadott szakértői vélemény alapján az arra jogosult sajátos nevelési igényű tanulók számára gyógypedagógiai foglalkozások megtartása. A fejlesztőpedagógusok nevelő-oktató munkájának szakmai segítése.
Alapvető felelősségek és feladatok
Szükséges képességek
- Változatos gyógypedagógiai módszerek alkalmazása
- Gyógypedagógiai diagnosztikai ismeretek
- Gyógypedagógiai terápiák ismerete
Személyi tulajdonságok
- Pedagógiai elhivatottság
- Teamben történő gondolkodás
- Kiváló kapcsolatteremtő és konfliktuskezelő képesség
- Empátia, egyéni kisugárzás
- Ötletesség
- Fantáziagazdagság
- Kitartás, türelem
- Pontosság, precizitás
Feladatköre részletesen
- A pedagógus felelősséggel és önállóan, a tanulók tudásának, képességeinek és személyiségének fejlesztése érdekében végzi munkáját. Munkaköri kötelességeit általában az ágazati jogszabályok és az iskola szabályozó normái határozzák meg.
- Következetesen betartja a pedagógus etika normáit.
- Nevelő-oktató munkáját a nevelőtestület által kialakított egységes elvek alapján– élve a pedagógusi szabadság lehetőségeivel, de ezt alárendelve a tanulók érdekeinek és a kollektív munkaközösségi, vagy nevelőtestületi döntéseknek –, a módszerek és a taneszközök szabad megválasztásával, a tanév elején összeállított egyéni fejlesztési terv alapján végzi.
- Törekszik a differenciált foglalkoztatás és az egyéni haladási ütem tervezésére. Habilitációs – rehabilitációs foglalkozásokon fejleszti a tanulók sérült képességeit, fejletlen funkcióit. Alapos egyéni felkészülés alapján tartja a foglalkozásokat.
- Az iskolában folyó nevelő-oktató munka mérési, ellenőrzési, értékelési rendszerében meghatározott rend szerint méréseket végez, azokban részt vesz.
- Alkotó módon részt vállal a tanulók folyamatos felzárkóztatásában, a pályaválasztási feladatokban, a gyermekvédelmi tevékenységben és az iskolai élet demokratizmusának fejlesztésében.
- Közreműködik a többi pedagógus szakmai munkájának segítésében tanácsok, javaslatok megfogalmazásával.
- Alkotó módon részt vállal a nevelőtestület pedagógiai és ezzel összefüggő feladataiban.
- A pedagógiai tevékenysége alatt álló tanulók fejlődéséről, magatartásáról, a felvetődő sajátos problémákról szóban és írásban tájékoztatja az érintett pedagógusokat, illetve a szülőket. Ellenőrzi az információk tudomásul vételét.
- Széleskörű kapcsolattartásra törekszik a nevelőtestület tagjaival nevelési és szaktárgyi kérdésekben.
- Szükség esetén hospitál tantárgyi órákon vagy fejlesztőfoglalkozásokon.
- Rendszeresen fejleszti szakmai, gyógypedagógiai felkészültségét. Ennek érdekében felhasználja az önképzés és szervezett továbbképzés alkalmait.
- Ellátja a tanügyi dokumentációk adminisztrációját, valamint egyéb, a foglalkozásaival kapcsolatos adminisztrációs teendőket.
- Részt vesz a nevelőtestületi értekezleteken, iskolai ünnepségeken, megemlékezéseken és az egyéb intézményi rendezvényeken.
- Munkájának megkezdése előtt 15 perccel köteles megjelenni az iskolában, illetőleg a foglalkozás helyén. Akadályoztatása esetén a lehető legrövidebb időn belül értesíti feletteseit és a tanítási anyag, valamint a taneszközök átadásával hozzájárul a helyettesítés szakszerűségéhez.
- Aktívan részt vesz szakmai munkaközössége foglalkozásain, ahol megosztja kollégáival önképzésben szerzett ismereteit; egyezteti velük a szaktárgyi értékelés helyi elveit. Részt vesz a helyi tanterv kidolgozásában, helyi és kerületi versenyek szervezésében.
- Partneri kapcsolatot alakít ki a szülőkkel, részt vesz a szülői értekezleteken. Szükség esetén egyéni megbeszélésre behívja a szülőt.
- A fenti feladatokon kívül az iskolavezetés, illetve a tantestület más feladatokkal is megbízhatja a munka feltételeinek előzetes megbeszélése alapján, a jogszabályban előírtak szerint.
Különleges felelősségek és tevékenységek
Személyekért vállalt felelősség
- Szükség szerint részt vesz a szabadidős iskolai programok szervezésében és lebonyolításában.
- Szükség szerint részt vesz a kötelezően előírt egészségügyi alkalmassági vizsgálaton.
Információkezelés
- A tanulók és családjaik adatait a személyiségi jogok védelmének figyelembe vételével kezeli.
- Az intézményről szerzett információit hivatali titokként kezeli.
A teljesítményértékelés módja
- Az országos pedagógiai-szakmai ellenőrzés és a minősítési eljárás jogszabályban foglalt rendje alkotja teljesítményértékelése joghatásokat is magába foglaló alapját.
- Munkájában nyomon követhető legyen tanulóinak sokirányú fejlesztése és fejlődése a tanévek folyamán.
- Munkájáért eredményfelelősséget vállal: felelős a rá bízott tanulók tanulmányi fejlődéséért, amit iskolai belső és külső értékelések minősítenek.
- Az iskolavezetés előre meghatározott rendben látogatja tanítási óráit.
- Dokumentumelemzést végez az intézményi belső elvárás rendszer meghatározása érdekében.
- Szükség esetén kitölti pedagógustársak értékelő kérdőívét és a pedagógusok elégedettségi kérdőívét.
- Intézményellenőrzés során részt vesz a pedagógusokat érintő interjún, és válaszol az interjú során feltett kérdésekre.
Jelen munkaköri leírás ……… év ………………… hónap …… napján lép életbe, és módosításáig, illetve a munkajogi jogviszony megszűnéséig érvényes.
…………………, …… év …………………… hónap ……… nap
_________________________
PH munkáltató
A munkaköri leírásban foglaltak teljes körű elvégzését magamra nézve kötelezően elismerem. A munkaköri leírás egy példányát elektronikus úton átvettem.
…………………, …… év …………………… hónap ……… nap
_________________________
munkavállaló
1.7. A fejlesztőpedagógus munkaköri leírása
A munkavállaló neve:
A munkakör megnevezése: fejlesztőpedagógus
Munkajogi jogviszony típusa:
Munkahely, szervezeti egység megnevezése:
Előírt végzettsége:
Besorolása:
FEOR száma: 2431
Közvetlen felettese:
Közvetett felettese:
Munkaidő és benntartózkodás: a függelékben szereplő igazgatói rendelkezés szerint
Megbízás időtartama:
A munkakör célja
A Pedagógiai Szakszolgálatok Szakértői Bizottságai által kiadott szakértői vélemény alapján az arra jogosult BTMN tanulók számára fejlesztő foglalkozások megtartása. A többségi pedagógusok nevelő-oktató munkájának szakmai segítése.
Alapvető felelősségek és feladatok
- A fejlesztőpedagógus felelősséggel és önállóan, a tanulók tudásának, képességeinek és személyiségének fejlesztése érdekében végzi munkáját. Munkaköri kötelességeit általában az ágazati jogszabályok és az iskola szabályozó normái határozzák meg.
- Nevelő-oktató munkáját a nevelőtestület által kialakított egységes elvek alapján, a módszerek és a taneszközök szabad megválasztásával, tervszerűen végzi.
- Következetesen betartja a pedagógus etika normáit.
- A többi pedagógussal együtt negyedévi rendszerességgel átnézi a nyilvántartásban szereplő tanulók szakvéleményeit, illetve szakértői véleményeit. Egyeztetik a meglévő diagnózis alapján az ellátandó feladatokat, azok meglétét, kellő óraszámban történő ellátását. Közösen ellenőrzik a szakvélemények, illetve szakértői vélemények érvényességét. Segíti az osztályfőnököt a vizsgálati és a kontrollvizsgálati kérőlapok helyes és szakszerű kitöltésében.
- Előkészíti, megszervezi és lebonyolítja a matematika-, olvasás- és írástanulással kapcsolatos problémákkal küzdő tanulókkal való szakszerű foglalkozásokat, illetve elvégzi az ezzel kapcsolatos adminisztratív tevékenységeket (egyéni fejlesztési terv készítése, a tanulók fejlődésével kapcsolatos tájékoztató beszámolók elkészítése stb.).
- Törvény adta jogánál fogva a foglakozásaihoz maga választja meg a felhasználni kívánt taneszközöket és módszereket. Választásánál azonban tekintettel kell lennie arra, hogy munkájával a tantestület által kialakított pedagógiai koncepciót szolgája. Ennek érdekében konzultál a szakmai munkaközösségek vezetőivel is.
- A felelős taneszköz- és módszerválasztás feltétele, hogy a fejlesztőpedagógus megismerje a rendelkezésre álló tanítási programokat és eszközöket, így folyamatos önképzéssel kell tájékozódnia az új szakmai törekvésekről.
- Foglalkozásaira rendszeresen felkészül, nagy gondot fordít a gyermekek életkori sajátosságainak megfelelő foglalkoztatásra, a rendelkezésre álló idő optimális kihasználására.
- Szükség esetén a tanulási képességeket vizsgáló szakértői és rehabilitációs bizottságok vizsgálatát kezdeményezi annak érdekében, hogy a tanuló tanulási problémáinak megfelelő szakemberhez kerüljön, illetve ha ez szükséges, kezdeményezze megfelelő iskolatípusba irányítását.
- A tanulók tanulmányi fejlődését egyéni foglalkoztatással, sokoldalú szemléltetéssel szolgálja. Maga gondoskodik az általa használt szemléltető és technikai eszközök helyes tárolásáról, épségének megőrzéséről.
- Rendszeresen ellenőrzi és értékeli a tanulók munkáját úgy, hogy az értékelés motiváló hatású legyen.
- Foglalkozásai során kiemelten kezeli a szóbeli és írásbeli kommunikatív képességek fejlesztését.
- A tanulók személyiségfejlesztését a tanítás-tanulás folyamatában tervszerűen végzi. Feladata a tanulók minél alaposabb megismerése, amit folyamatos megfigyelésükkel és különböző vizsgálatok segítségével érhet el.
- Fokozatosan szoktatja hozzá tanulóit az iskolai élet szabályainak betartására.
- Biztosítja tanulói számára, hogy nyugodt légkörben, türelmes, elfogadó környezetben fejlődjenek.
- Meghatározó szerepe van a tanulók tanuláshoz való viszonyának kialakításában; feladata a tanulás megszerettetése, a szellemi erőfeszítésekben rejlő örömforrások felfedeztetése, diákjai spontán érdeklődésének fenntartása, fejlesztése.
- A foglalkozásain különös gondot fordít a tanulók együttműködési készségének, önállóságának és öntevékenységének kialakítására.
- A közös iskolai tevékenység minden mozzanatában gyakoroltatja a kulturált emberi viselkedés szabályait.
- Tiszteli a tanulók emberi méltóságát, a másik ember tiszteletét megköveteli a tanulóktól is.
- Együttműködik a gyermekvédelmi feladatokat ellátó iskolai alkalmazottal.
- Ellátja az általa fejlesztésben részesített tanulókkal kapcsolatos iskolai adminisztrációs munkát, vezeti naplóját, adatokat szolgáltat a statisztika elkészítéséhez.
- Szoros kapcsolatot tart fenn a szülőkkel, őket minden – az egyes gyerekeket érintő – kérdésről haladéktalanul tájékoztatja. A munkatervben meghatározott időközönként fogadóórát tart.
- Mint a nevelőtestület tagja, részt vesz a nevelőtestület döntéseinek meghatározásában, kötelessége az értekezleteken, közös iskolai rendezvényeken való részvétel.
- Munkájának megkezdése előtt 15 perccel köteles megjelenni az iskolában, illetőleg a foglalkozás helyén. Akadályoztatása esetén a lehető legrövidebb időn belül értesíti feletteseit.
A teljesítményértékelés módja
- Az országos pedagógiai-szakmai ellenőrzés és a minősítési eljárás jogszabályban foglalt rendje alkotja teljesítményértékelése joghatásokat is magába foglaló alapját.
- Munkájában nyomon követhető legyen tanulóinak sokirányú fejlesztése és fejlődése a tanévek folyamán.
- Munkájáért eredményfelelősséget vállal: felelős a rá bízott tanulók tanulmányi fejlődéséért, amit iskolai belső és külső értékelések minősítenek.
- Az iskolavezetés előre meghatározott rendben látogatja tanítási óráit.
- Dokumentumelemzést végez az intézményi belső elvárás rendszer meghatározása érdekében.
- Szükség esetén kitölti pedagógustársak értékelő kérdőívét és a pedagógusok elégedettségi kérdőívét.
- Intézményellenőrzés során részt vesz a pedagógusokat érintő interjún, és válaszol az interjú során feltett kérdésekre.
Jelen munkaköri leírás ……… év ………………… hónap …… napján lép életbe, és módosításáig, illetve a munkajogi jogviszony megszűnéséig érvényes.
…………………, …… év …………………… hónap ……… nap
_________________________
PH munkáltató
A munkaköri leírásban foglaltak teljes körű elvégzését magamra nézve kötelezően elismerem. A munkaköri leírás egy példányát elektronikus úton átvettem.
…………………, …… év …………………… hónap ……… nap
_________________________
munkavállaló
1.8. Az osztályfőnök munkaköri leírása
A munkavállaló neve:
A munkakörhöz kapcsolódó beosztás megnevezése: osztályfőnök
Munkajogi jogviszony típusa: közalkalmazott
Munkahely, szervezeti egység megnevezése: Martfűi József Attila Általános Iskola
Előírt végzettsége:
Besorolása:
FEOR száma: 2431
Közvetlen felettese:
Közvetett felettese:
Munkaidő és benntartózkodás: tanári munkaköri leírásában foglaltak szerint
Megbízás időtartama:
A munkakör célja
Az osztályt és annak tanulóit érintő iskolai fejlesztő hatások koordinálása: a nevelési tényezők összefogása a tanulók személyiségének az iskolai értékrend szerint való fejlesztése érdekében. Az osztály közösségi életének szervezése.
Legfontosabb osztályfőnöki felelősségek:
- Az osztályfőnököt az igazgató bízza meg. Munkáját az Iskolai Pedagógiai Program és az intézmény külső és belső elvárásrendszer szellemében, az SZMSZ-ben és a Házirendben meghatározottak, az iskolai dokumentumokban, – az éves iskolai munkaterv, valamint az osztályfőnöki munkaközösség munkaterve- alapján végzi. Az osztályfőnök felelős vezetője a rábízott tanulócsoportnak. Feladata a tanulók személyiségének alapos, sokoldalú megismerése, differenciált fejlesztése, közösségi tevékenységük irányítása, önállóságuk és öntevékenységük fejlesztése.
- Munkavégzése során szem előtt tartja az intézményi önértékelés elvárás- rendszerét.
- Személyes felelősséggel tartozik a tanulókkal kapcsolatos adatok, tanügyi dokumentumok pontos vezetéséért.
- Nevelőmunkáját folyamatosan tervezi, ennek írásos dokumentuma a foglalkozási terv és az osztályfőnöki órák tématerve, amelynek formai, szerkezeti követelményeit az osztályfőnöki munkaközösség határozza meg.
- Felelős a tanulói és szülői személyiségjogok maximális tiszteletben tartásáért.
- Bizalmasan kezeli a kollégákkal és az osztályokkal kapcsolatos információkat.
- Maradéktalanul betatja az adatkezelés rá vonatkozó szabályait.
- Bizalmasan kezeli az ellenőrzési tapasztalatokat (pl. óralátogatás).
- Hatáskörét meghaladó problémákat haladéktalanul jelzi az igazgatónak vagy helyettesének.
Osztáyfőnöki feladatok (nem érintve az osztályfőnöki nevelőmunka tartalmi részét)
Adminisztrációs jellegű feladatok:
- Elvégzi az iskolavezetés által meghatározott adminisztrációs teendőket, felel az osztálynapló szabályszerű, naprakész vezetéséért.
- A tanulók személyi adatait beírja a dokumentumokba, e-naplóba, összesítéseket készít, statisztikai adatokat szolgáltat. Vezeti az e-naplót.
- Kitölti a törzslapot, bizonyítványokat, értesítőket.
- A haladási napló kitöltésének ellenőrzése, és a hiányok pótoltatása (szükség esetén az iskolavezetés értesítése.)
- Az érdemjegyek beírásának és az osztályozó napló kitöltésének ellenőrzése.
- Nyomon követi a tanulók kapcsolatos elektronikus bejegyzéseket, azok következményeit és ellenőrzi a beírt érdemjegyeket.
- A tanulói hiányzások igazolása, összesítése. A Házirend előírásai szerinti értesítéshez rendszeresen ellenőrzi a tanulói hiányzások mértékét, módját, a vezetőknek jelzi az osztályozhatóság veszélyeztetését, valamint a lemorzsolódással veszélyeztetett tanulók tanulmányi előmenetelét, szükség esetén elektronikus üzenetben vagy levélben értesíti a szülőket.
- A Házirendben leírtak szerint figyelemmel követi a tanulók késését, szükség esetén elektronikus üzenetben vagy levélben értesíti a szülőket.
- Elektronikus üzenetben beírással, vagy egyéb módon értesíti a szülőket a tanulóval kapcsolatos problémáról.
- Felelősen ellátja a tanulók közösségi szolgálatával kapcsolatos ráháruló teendőit.
- Folyamatosan nyomon követi és aktualizálja a naplóban a diákok adatainak változását, a bejárók, a menzások adataiban bekövetkező változásokat.
- Elvégzi a tanulók továbbtanulásával kapcsolatos adminisztrációs teendőket, továbbtanulási lapjaikat szabályszerűen és pontosan továbbítja.
- Rendszeresen ellenőrzi az elektronikus bejegyzések szülői tudomásulvételét.
- Nyilvántartást vezet a hátrányos helyzetű és a halmozottan hátrányos helyzetű tanulókról.
- Figyelemmel kíséri az egészségügyi, szociális, érzelmi gondokkal küszködő tanulókat, segítséget nyújt számukra.
- Segíti, nyomon követi és adminisztrálja osztálya orvosi vizsgálatait.
- Minősíti a tanulók magatartását, szorgalmát, a velük kapcsolatos észrevételeit, javaslatait a tanártársai elé terjeszti.
- Vezeti a tanulók dicséretével, elmarasztalásával kapcsolatos bejegyzéseket.
- Elvégzi az osztályfőnök egyéb adminisztrációs feladatait.
Irányító, vezető jellegű feladatok:
- Végrehajtja mindazokat a feladatokat, amelyeket a Pedagógiai Program hatáskörébe utal.
- A helyi tantervben meghatározott órakeretben rendszeresen osztályfőnöki órát tart. Ezeket használja fel az osztályban adódó szervezési és pedagógiai problémák megoldására. Az osztályfőnöki órák témáit foglalkozási tervben rögzíti. Az osztályfőnöki órákon folyó irányított beszélgetések tükrözik a rendre, tisztaságra, udvarias, kulturált viselkedésre, fegyelmezett munkára és tanulásra; a munka és a dolgozó ember tiszteletére, az önművelés igényére, a testi-lelki egészség megőrzésére, a környezetvédelemre, demokratizmusra, önismeretre, harmonikus, társas kapcsolatra való nevelést. Az egyes alapkérdésekkel való foglalkozás mértékét, a ráfordított időt és az osztályfőnöki tematikában kerülő egyéb kérdéseket az iskola pedagógiai programja és a tanulók fejlettségi szintje alapján választja ki. A tanmenetben tervezett témák feldolgozására alaposan felkészül, ugyanakkor a tanulók érdeklődésének, aktivitásának figyelembevételével rugalmasan kezeli azokat.
Az osztályfőnöki óra tartalma és vezetése, mint a pedagógiai munka kiemelt szintere az osztály éves tanmenete alapján valósul meg, amely során a tanulók tanulmányi eredményeinek a nyomon követése mellett, évente több alkalommal, változó technikával, releváns társadalmi témákat is érintve saját maga, vagy meghívott előadókkal foglalkozásokat tart.
- Céltudatosan törekszik a tanulók személyiségének minél teljesebb megismerésére, egyéni fejlesztésükre, közösségi életük irányítására, öntevékenységük, önkormányzó képességük fejlesztésére.
- Együttműködve az osztály tanulóival segíti a tanulóközösség kialakulását.
- Minden tanév első hetében ismerteti az osztályával az iskolai házirendet, vagy az évfolyamnak és a szükségleteknek megfelelően felhívja a figyelmet egyes előírásaira.
- A tanév elején osztálya számára megtartja a tűz -, baleset- és munkavédelmi tájékoztatót, az oktatásról szóló feljegyzést aláíratja a tanulókkal.
- Tanulóit rendszeresen tájékoztatja az iskola előtt álló feladatokról, azok megoldására mozgósít, valamint közreműködik a tanórán kívüli tevékenységek szervezésében.
- Felkészíti az osztályát az iskola hagyományos rendezvényeire, ünnepségeire, szervezi osztálya szabadidős foglalkozásait, kirándulásokat, közös kulturális programokat oly módon, hogy így megismertesse a tanulókkal a kultúra és a művelődés változatos formáit, kifejlessze bennük a szabadidő tartalmas kialakításának igényét.
- Segíti az iskolai diákönkormányzat munkáját, felkelti a tanulókban az iskolai közéleti tevékenység iránti érdeklődést, az osztály életének demokratikus szervezésével kifejleszti bennük az ehhez szükséges képességeket.
- Ezek tervéről, programjáról és tapasztalatairól tájékoztatja az intézmény vezetőt vagy / és helyettesét, valamint a szülőket.
- Részt vesz osztályát érintő iskolai rendezvények előkészítő munkálataiban és a rendezvényeken.
- A tanulók minden iskolai tevékenységét (beleértve az egyéb foglalkozásokat is) értékeli.
- Kialakítja a tanulókban a reális önértékelés igényét.
- Folyamatosan törekszik osztályában a társadalmi munkamegosztás megismertetésére. A tanulók életkorának megfelelően szakmai ismeretekkel, önismereti gyakorlatokkal készíti fel őket a pályaválasztásra (pályaválasztási orientáció).
- Biztosítja az osztályterem rendjének, tisztaságának, berendezési tárgyainak megőrzését.
- Figyelemmel kíséri a tanulók tanulmányi előmenetelét, az osztály fegyelmi helyzetét.
- Folyamatos figyelmet fordít osztályának dekorációjára, a faliújság karbantartására.
- Javaslatot tesz a tanulók jutalmazására, kitüntetésére. A tanulókat saját hatáskörében is jutalmazza (pl. osztályfőnöki dicséret).
- Fegyelmező intézkedéseket hoz, fegyelmi vétség esetén eljárást kezdeményezhet.
- A tanulók minden iskolai tevékenységét, beleértve a tanórán kívüli szabadidős foglalkozásokat is értékeli, kialakítja bennük a reális önértékelés igényét.
Szervező, összehangoló jellegű feladatok:
- Személyiség- és közösségfejlesztő munkája során az iskola pedagógiai programjában preferált alapértékek elfogadtatása érdekében törekszik a tanulók személyiségének, családi és szociális körülményeinek alapos megismerésére, a szülők iskolával szembeni elvárásainak, a tanulókkal kapcsolatos ambícióinak megismerésére.
- Segít abban, hogy a gyerekek otthonosan és biztonságban érezzék magukat az iskolában. Ennek érdekében tájékozódik a rábízott tanulók neveltségi szintjéről, osztályban, egyéb közösségben elfoglalt helyéről, életviteléről, környezetéről.
- Törekszik a család és az iskola nevelőmunkájának összehangolására, együttműködik a szülőkkel.
- Feltérképezi az osztály szociometriai jellemzőit, az osztályon belül uralkodó értékrendet.
- Kapcsolatot tart az intézményben működő civil szervezetekkel. A nevelési folyamat tervezésében, a civil szervezetek szerepét, közreműködését segítő eszközét használja. (pl. iskolai alapítvány).
- Munkája során figyelembe veszi a DÖK programját, felelősséggel veszt részt annak szervezésében, tervezésében, irányításában.
- Koordinálja a sajátos nevelési igényű tanulók ellátását, segíti a tanulásban lemaradók felzárkóztatását.
- Gondot fordít a helyes tanulási módszerek elsajátíttatására.
- A gyerekekről gyűjtött egyéni megfigyelését, tapasztalatait, az érvényes diagnosztikai eredményeket, valamint a Szakértői Bizottság véleményét és javaslatát az osztályban tanító pedagógusokkal ismerteti, ezeket közösen elemzik és a tovább haladási célokat meghatározzák.
- Kapcsolatot tart az osztály szülői munkaközösségével, tanítványaival foglalkozó nevelő tanárokkal, a tanuló életét, tanulmányait segítő személyekkel (pl. logopédus, pszichológus, gyógytestnevelő, közösségi szolgálat koordinátorával stb.).
- A hátrányos helyzetű és halmozottan hátrányos helyzetű és veszélyeztetett tanulók segítése érdekében együtt működik a gyermekvédelmi feladatokkal megbízott kollégával, gondoskodik számukra szociális és tanulmányi segítségnyújtásról.
- Kapcsolatot tart a Gyermekjóléti Szolgálat munkatársaival, szükség esetén részt vesz esetmegbeszéléseken.
- Koordinálja és segíti az osztályban tanító pedagógusok munkáját és látogatja óráikat.
- Szükség esetén- az igazgató hozzájárulásával- az osztályban tanító tanárok és az érintett más pedagógusokat tanácskozásra hívja össze.
- Tevékenyen részt vesz az osztályfőnöki munkaközösség munkájában, alkalomszerűen bemutató órákat, illetve foglalkozásokat tart.
- Szükség szerint családlátogatásokat végez, a szülők előzetes értesítésével.
- A Munkatervben meghatározott időközönként szülői értekezletet illetve fogadó órát tart.
- Gondoskodik osztályában a szülői szervezet megválasztásáról és munkájáról, képviseli az osztály érdekeit a nevelőtestület előtt.
- Tanév elején megismerteti a szülőkkel az iskola Pedagógiai Programját, Szervezeti és működési szabályzatát, Házirendjét, megbeszéli velük a gyerekeket érintő nevelési elképzeléseit, az osztály, illetve az egyes tanulók fejlesztésére vonatkozóan.
- Nevelőmunkája tervezésének alapja a foglalkozási terv. Ebben rögzíti a tanulók személyiségfejlesztése érdekében elvégzendő felméréseket, vizsgálatokat, a tanulókkal való egyéni bánásmód eljárásait, s az osztállyal való egyeztetés után a tanévre tervezett közös tevékenységet (kirándulások, erdei iskola, egyéb programok).
- Megszervezi az arra vállalkozó és alkalmas szülők részvételét a tanulás segítésében, a pályaválasztási, iskolai szabadidős programok, kirándulások, táborozások szervezésében.
- Szülői értekezletek, fogadó órák keretében a gyermek pedagógiai jellemzését a gondviselőkkel egyezteti, továbbtanulási lehetőségekről tájékoztatja őket, tanácsot ad és segítséget nyújt felvételi jelentkezésükhöz, tudatosan fejleszti az életpályakompetenciákat.
- Folyamatosan tájékoztatja a szülőket gyermekeik magatartásáról, szorgalmáról, tanulmányi előmeneteléről, alkalmazza az házirendben rögzített dicséret és elmarasztalás formáit.
- A szülői értekezletek tapasztalatairól tájékoztatja az igazgatót vagy helyettesét.
- Az osztályozó konferencia napján ellenőrzi, hogy minden tanulónak le van-e zárva az osztályzata, valamint a lezárt érdemjegy nem tér-e el, jelentősen az osztályzatok átlagától a tanuló kárára.
- Osztályáról a félév és az év végén az iskolavezetés által meghatározott szempontok alapján helyzetelemzést készít.
- Együttműködik az osztályban tanító pedagógusokkal.
- Látogatja osztálya tanítási óráit, egyéb foglalkozásait; tapasztalatait, észrevételeit, s az esetleges konfliktusokat az érintett nevelőkkel megbeszéli.
- Szükség esetén – felettesei hozzájárulásával – az osztályban tanító és az érintett más pedagógusokat tanácskozásra hívja össze (esetmegbeszélés).
- Vezeti osztálya osztályozó értekezleteit, ezeken, valamint az igazgató kérésére a nevelőtestületi értekezleten ismerteti és elemzi a tanulócsoport helyzetét, neveltségi szintjét, tanulmányi munkáját, magatartását. Az osztályban tanító pedagógusokkal megvitatja az addigi és a következő időszak teendőit.
- Gondot fordít arra, hogy osztálya tanulói érjék el a képességüknek megfelelő szintet a tanulásban. Havonta értékeli az osztállyal és az osztályban tanító többi pedagógussal együtt a tanulók magatartását és szorgalmát.
- Tiszteletben tartja a tanulók emberi méltóságát; gondoskodik arról, hogy az osztály közösségi tevékenysége során alkalmat teremtsen minden tanulónak a demokratikus közéleti szereplésre történő felkészülésre.
- Közreműködik a választható szakkörökre, foglalkozásokra való jelentkezés lebonyolításában.
- Javaslatot tesz az iskolai munkaterv osztályát, évfolyamát érintő pedagógiai, szervezési stb. feladataira.
Munkakörülmények:
- Az osztályfőnököt megilleti a jog, hogy az osztályában ő tanítsa szaktárgyait.
- Munkájához az iskolavezetés jogszabályban meghatározott pótlékot folyósít.
A teljesítményértékelés módja
- Az országos pedagógiai-szakmai ellenőrzés és a minősítési eljárás jogszabályban foglalt rendje alkotja teljesítményértékelése joghatásokat is magába foglaló alapját.
- Munkájában nyomon követhető legyen tanulóinak sokirányú fejlesztése és fejlődése a tanévek folyamán.
- Munkájáért eredményfelelősséget vállal: felelős a rá bízott tanulók tanulmányi fejlődéséért, amit iskolai belső és külső értékelések minősítenek.
- Az iskolavezetés előre meghatározott rendben látogatja tanítási óráit.
- Dokumentumelemzést végez az intézményi belső elvárás rendszer meghatározása érdekében.
- Szükség esetén kitölti pedagógustársak értékelő kérdőívét és a pedagógusok elégedettségi kérdőívét.
- Intézményellenőrzés során részt vesz a pedagógusokat érintő interjún, és válaszol az interjú során feltett kérdésekre.
Jelen munkaköri leírás ……… év ………………… hónap …… napján lép életbe, és módosításáig, illetve a munkajogi jogviszony megszűnéséig érvényes.
…………………, …… év …………………… hónap ……… nap
_________________________
PH munkáltató
A munkaköri leírásban foglaltak teljes körű elvégzését magamra nézve kötelezően elismerem. A munkaköri leírás egy példányát elektronikus úton átvettem.
…………………, …… év …………………… hónap ……… nap
_________________________
munkavállaló
1.9. A munkaközösség-vezető munkaköri leírása
A munkavállaló neve:
A munkakörhöz kapcsolódó beosztás megnevezése: munkaközösség-vezető
Munkajogi jogviszony típusa: közalkalmazotti jogviszony
Munkahely, szervezeti egység megnevezése: Martfűi József Attila Általános Iskola
Előírt végzettsége:
Besorolása:
FEOR száma: 2431
Közvetlen felettese:
Munkaidő és benntartózkodás: munkaköri leírásában foglaltak szerint
Megbízás időtartama:
A munkakör célja
Az intézményben folyó nevelő-oktató munka szakmai színvonalának javítása. Az iskolavezetés segítése az egyes szakterültek munkájának tervezésében, szervezésében, ellenőrzésében és értékelésében.
Közvetlen felettesi hatásköre
Az általa irányított munkaközösség valamennyi pedagógusa felett közvetlen felettesi hatáskört gyakorol.
Legfontosabb felelősségek és feladatok
- A munkaközösség-vezetőt az igazgató bízza meg.
- A munkaközösség-vezető irányítja a munkaközösség tevékenységét, felelős annak szakmai munkájáért, a szaktárgyi oktatás színvonaláért.
- Fejleszti a szaktárgyi oktatás tartalmát, tökéletesíti a módszertani eljárásokat, és erre biztatja munkaközössége tagjait is.
- Ismeri a köznevelés fejlesztési programját, az ágazati jogszabályokat.
- Szakterületének megfelelően részt vesz – a munkaközösségekkel együtt – az iskola pedagógiai programjának és a helyi tanterveknek a kidolgozásában.
- Tanév elején elkészíti a munkaközösség munkatervét, félév végén és tanév zárásakor értékeli a munkaközösség munkáját.
- Alkotó módon közreműködik az iskola különböző szabályozó dokumentumainak létrehozásában, módosításában az igazgató által meghatározottak szerint.
- Javaslatot tesz a munkaközösséghez tartozó tantárgyakat illetően a tantárgyfelosztásra, véleményezi a pedagógus álláshelyek pályázati anyagát.
- Módszertani és szaktárgyi értekezleteket tarthat, bemutató foglalkozásokat, nyílt napokat szervezhet.
- Tantárgycsoportjában pályázatokat, tanulmányi, kulturális és sportversenyeket szervez a munkaközösséggel együtt.
- Egységes követelményrendszer kialakítására törekszik.
- Az intézmény fejlődése érdekében pedagógiai kísérleteket végezhet.
- Önképzése példamutató, segíti a munkaközösség tagjainak a továbbképzését is.
- Részt vesz szakmai pályázatokon, ösztönzi és segíti ebben kollégákat is.
- Fokozott figyelemmel segíti a munkaközösségben dolgozó pályakezdő nevelők munkáját
- Elbírálja és jóváhagyásra javasolja a munkaközösség tagjainak foglalkozási terveit, ellenőrzi a követelmények megvalósítását.
- Ellenőrzi és értékeli a munkaközösségi tagok szakmai munkáját, munkafegyelmét, intézkedéseket kezdeményez az igazgatónál, javaslatot tesz a jutalmazásra és a kitüntetésre.
- Rendszeresen – legalább félévenként két alkalommal – órát látogat a munkaközösség tagjainál, a tapasztalatokat az érintett kollégákkal és az iskolavezetéssel megbeszéli.
- Irányítja az iskolai munkatervben rögzített eredményméréseket, összegzi és elemzi a tapasztalatokat, levonja a szükséges következtetéseket, javaslatokat tesz a hiányosságok felszámolására.
- Negyedévenként ellenőrzi a munkaközösséghez kapcsolódó tantárgyak osztályzatait.
- Figyelemmel kíséri a felügyelete alá tartozó szaktárgyak technikai felszereltségét, javaslatot tesz a fejlesztésre.
- Negyedévente tájékoztatja az igazgatót a tantárgyi követelmények teljesítéséről.
- Tapasztalatai alapján információkat nyújt feletteseinek a döntések előkészítéséhez.
- A munkaközösségéhez tartozó szaktanárokat érintő döntésekben véleményezési joggal rendelkezik.
- Javaslattétellel véleményezi a munkaközösségéhez tartozó pedagógusok jutalmazását és igazgatói hatáskörben adható többletjuttatásait.
- Részt vesz az országos pedagógiai-szakmai ellenőrzés és a minősítési eljárás feladataiban a jogszabályban foglalt lehetőségek szerint.
Kiegészítő információk
Munkakörülmények:
- Munkájához az iskolavezetés jogszabályban meghatározott pótlékot folyósít.
- Munkájáról félévenként írásban beszámol az iskolavezetőség által kiadott szempontok alapján.
A teljesítményértékelés módja
- Az országos pedagógiai-szakmai ellenőrzés és a minősítési eljárás jogszabályban foglalt rendje alkotja teljesítményértékelése joghatásokat is magába foglaló alapját.
- Félévente összefoglaló elemzést készít a munkaközösség tevékenységéről a nevelőtestület számára, az igazgató igénye szerint adatokat szolgáltat az adott munkaterület helyzetéről.
- Összegző értékelést készít a munkaközösségéhez tartozó tantárgyakat érintő év eleji és év végi mérésekről az iskolavezetés által meghatározottak szerint.
Az intézményi önértékelést az adott tanévre szóló éves munkaterv szerint rendszeres munkájával támogatja:
- Dokumentumelemzést végez az intézményi belső elvárás rendszer meghatározása érdekében.
- Elvégzi az informatikai rendszerben az értékelés során összegyűlt tapasztalatok, információk rögzítését, valamint összekapcsolását az önértékelés során tett megállapításokkal.
- Egyezteti az önértékelés részleteit az érintett pedagógussal, közösen meghatározzák az önértékelésbe bevonandó további partnerek körét.
- Informálja, és igény szerint felkészíti az előző pontban meghatározott partnereket és az érintett pedagógust.
- A kérdőíves felmérések elvégzéséhez továbbítja a felmérésben résztvevőknek az online kérdőív elérhetőségét, és elindítja a felmérést.
- Megvizsgálja a pedagógiai munka dokumentumait, adatgyűjtést végez, majd rögzíti a dokumentumelemzés eredményét az előre adott szempontok mentén az informatikai rendszerben.
- A javasolt interjúkérdések és a dokumentumelemzés eredménye alapján interjúterveket készít, és lefolytatja az interjúkat, majd az interjúkérdéseket és a válaszok kivonatát rögzíti az informatikai felületen.
- Az önértékelésben résztvevő kolléga két óráját vagy foglalkozását meglátogatja és az azt követő megbeszélés tapasztalatait a megadott szempontok alapján rögzíti az informatikai felületen
- Szükség esetén kitölti pedagógustársak értékelő kérdőívét és a pedagógusok elégedettségi kérdőívét.
- Intézményellenőrzés során részt vesz a pedagógusokat érintő interjún, és válaszol az interjú során feltett kérdésekre.
- Az önértékelés során keletkezett adatokat, információkat, az önértékelés eredményét bizalmasan kezeli, nyilvánosságra nem hozhatja.
Jelen munkaköri leírás ……… év ………………… hónap …… napján lép életbe, és módosításáig, illetve a munkajogi jogviszony megszűnéséig érvényes.
…………………, …… év …………………… hónap ……… nap
_________________________
PH munkáltató
A munkaköri leírásban foglaltak teljes körű elvégzését magamra nézve kötelezően elismerem. A munkaköri leírás egy példányát elektronikus úton átvettem.
…………………, …… év …………………… hónap ……… nap
_________________________
munkavállaló
1.10. A napközis nevelő munkaköri leírása
A munkavállaló neve:
A munkakör megnevezése: napközis nevelő
Munkajogi jogviszony típusa: közalkalmazotti jogviszony
Munkahely, szervezeti egység megnevezése: Martfűi József Attila Általános Iskola
Előírt végzettsége: főiskola
Besorolása:
FEOR száma: 2431
Közvetlen felettese:
Közvetett felettese:
Munkaidő és benntartózkodás: a függelékben szereplő igazgatói rendelkezés szerint
Megbízás időtartama:
A munkakör célja
A napközis csoportba tartozó tanulók tanórák után iskolában töltött idejének célszerű, hasznos, intenzív tanulás-módszertani, a tanulást hatékonyan segítő foglalkozásokkal való kitöltése, melyben a szabadidő hasznos eltöltése és az egészséges életvitelre való nevelés is hangsúlyos szerepet játszik.
Alapvető felelősségek és feladatok
- Nevelő munkáját a foglalkozási tervben rögzített módon tervezi, nagy gondot fordít a tanulók változatos foglalkoztatására.
- Következetesen betartja a pedagógus etika normáit.
- Legfontosabb feladata a tanulók másnapi felkészülésének biztosítása, az önálló tanulás feltételeinek megteremtése, módszereinek megtanítása és a szükség szerinti segítségnyújtás. Gondoskodik arról, hogy a tanulók a heti rendben megjelölt tanulmányi foglalkozásokon tanuljanak, írásbeli házi feladataikat maradéktalanul elkészítsék. Ezt mennyiségileg és minőségileg mindig ellenőrzi a tanulási időben. A nehezebben haladó tanulókat a megadott időkeretek között korrepetálja vagy segítésüket tanulócsoportok, tanulópárok szervezésével biztosítja.
- Szükség szerint kapcsolatot tart a többi, tanulócsoportjában tanító kollégáival, valamint az osztályfőnökökkel.
- A napközis munka fontos része a szabadidő fejlesztő hatású tevékenységekkel való kitöltése.
- Az adott időkeret szabta lehetőségek szerint csoportja számára naponta egy alkalommal kézműves, kulturális, sport- vagy játékfoglalkozásokat szervez, biztosítva ezek színvonalát.
- Csoportját az étkezési rend szerint megszabott időben az ebédlőbe kíséri, ott gondoskodik a kulturált étkezés feltételeiről, a személyi higiénia szabályainak betartásáról, a tanulók fegyelmezett viselkedéséről.
- Ebéd után a tanulási időig terjedő szabadidőben biztosítja a tanulóknak a foglalkozásokat, a szabad levegőn való mozgást, kikapcsolódást, eközben személyesen felügyel rájuk. Ez idő alatt indirekt módon irányítja tevékenységüket.
- A foglalkozások befejezése után a napközis munkaközösségben történt megegyezés szerint lekíséri a kijárathoz, illetve az ügyeletre a tanulókat.
- Felelősök választásával és azok munkájának ellenőrzésével – munkaideje alatt – biztosítja az ebédlő, a csoportfoglalkozásokra használt tanterem és az iskolaudvar rendjét és biztonságát.
- Gondoskodik a csoportja számára kiadott játékok, munka- és szemléltető eszközök gondos tárolásáról és állaguk megőrzéséről.
- Aktívan részt vesz a napközis munkaközösség munkájában, állandó önképzéssel fejleszti tudását.
- Mint a nevelőtestület tagja, köteles részt venni annak értekezletein, megbeszélésein, az iskolai rendezvényeken.
- Részt vesz a csoportjába tartozó tanulók szülői értekezletein, fogadóóráin, az osztályozó értekezleteken, esetmegbeszéléseken, problémamegoldó fórumokon, évfolyam-, illetve osztályszintű megbeszéléseken.
- A tanulók munkájának ösztönzésére motiváló értékelési rendszert dolgoz ki, a heti vagy havi értékelések eredményéről rendszeresen tájékoztatja az osztályfőnököt és a szülőket.
- A csoportjába tartozó tanulók magatartás és szorgalom osztályzataira havonta javaslatot tesz az osztályfőnöknek.
- Együttműködik a gyermekvédelmi feladatokat ellátó iskolai alkalmazottal.
- Vezeti a tantárgyfelosztásban szereplő ügyeleti és más egyéb foglalkozásokat.
- Szükség szerint elkíséri a csoportot az osztályfőnökkel délelőtti iskolán kívüli programokra, illetve osztálykirándulásra vagy erdei iskolába.
- Munkájának megkezdése előtt 15 perccel köteles megjelenni az iskolában, illetőleg a foglalkozás helyén. Akadályoztatása esetén a lehető legrövidebb időn belül értesíti feletteseit, és az aznapra tervezett foglalkozási anyag átadásával hozzájárul helyettesítésének szakszerűségéhez.
- Szükség esetén – felettesének előzetes jelzése alapján – délelőtti szakórai helyettesítést lát el, illetve más foglalkozásokon helyettesít elrendelés alapján, akár saját csoportfoglalkozásaival összevontan.
- Munkaideje délutánra esik, a tanórák befejezésétől 60 perces foglalkozási időkerettel számolva 17 óráig felelős a tanulók foglalkoztatásáért a foglalkozások szüneteiben is.
- Szakmai munkaközösségében aktívan részt vesz a szervezett önképzésben, kihasználja az iskola által biztosított továbbképzési lehetőségeket.
- Munkaközösségével együtt alkotó munkát vállal az iskola programjainak kialakításában.
- Mindennapi munkáját az iskola általános céljai alapján tervezi, és ezek szolgálatában szervezi.
A teljesítményértékelés módja
- Az országos pedagógiai-szakmai ellenőrzés és a minősítési eljárás jogszabályban foglalt rendje alkotja teljesítményértékelése joghatásokat is magába foglaló alapját.
- Munkájában nyomon követhető legyen tanulóinak sokirányú fejlesztése és fejlődése a tanévek folyamán.
- Munkájáért eredményfelelősséget vállal: felelős a rá bízott tanulók tanulmányi fejlődéséért, amit iskolai belső és külső értékelések minősítenek.
- Az iskolavezetés előre meghatározott rendben látogatja tanítási óráit.
Jelen munkaköri leírás ……… év ………………… hónap …… napján lép életbe, és módosításáig, illetve a munkajogi jogviszony megszűnéséig érvényes.
…………………, …… év …………………… hónap ……… nap
_________________________
PH munkáltató
A munkaköri leírásban foglaltak teljes körű elvégzését magamra nézve kötelezően elismerem. A munkaköri leírás egy példányát elektronikus úton átvettem.
…………………, …… év …………………… hónap ……… nap
_________________________
munkavállaló
1.11. Diákönkormányzat munkáját segítő pedagógus munkaköri leírása
A munkavállaló neve:
A munkakör megnevezése: diákönkormányzat munkáját segítő tanár
Munkajogi jogviszony típusa: közalkalmazotti jogviszony
Munkahely, szervezeti egység megnevezése: Martfűi József Attila Általános Iskola
Előírt végzettsége: főiskola
Besorolása:
FEOR száma: 2431
Közvetlen felettese:
Közvetett felettese:
Munkaidő és benntartózkodás: a függelékben szereplő igazgatói rendelkezés szerint
Megbízás időtartama:
A munkakör célja
Az intézményi diákönkormányzat működtetése, a demokratikus iskolai közélet feltételeinek, a gyermeki jogok érvényesítésének biztosítása, a nevelőtestület és a tanulóközösségek igényeinek összehangolása.
A tanulók közös tevékenységük szervezésére diákköröket alakíthatnak, amelyek meghirdetését, szervezését, működtetését maguk végzik. A diáksági és diákköri érdekek képviseletére a tanulók diákönkormányzatot hozhatnak létre, aminek működése a tanulók minden kérdésére kiterjed.
Döntenek diákképviseletükről, küldöttet delegálhatnak, véleményezési és javaslattételi joggal rendelkeznek az intézményi működéssel kapcsolatban. A diákönkormányzat egyetértési jogot gyakorol:
➢ az SZMSZ és a házirend elfogadásakor és módosításakor.
Alapvető felelősségek és feladatok
- Munkáját egy tanévre tervezi meg, munkatervet készít, mely része az iskolai munkatervnek.
- Gondoskodik a diákönkormányzati munkaterv programjainak eredményes lebonyolításáról, részt vesz a diákfórumok, az iskolagyűlések szervezésében, a diákönkormányzat ülésein.
- Levezeti az alakuló ülést, ismerteti a tagokkal a diákönkormányzat törvényes jogait és iskolai hatáskörét.
- Minden tanév szeptemberében megszervezi a diákönkormányzat tisztségviselőinek megválasztását.
- Megszervezi és el is kíséri a diákönkormányzat elnökét az országos diákparlamentre.
- Megbeszélések, értekezletek alkalmával képviseli a diákönkormányzat véleményét
- Szervezi és segíti a diákönkormányzat és az iskolavezetés, illetve a diákönkormányzat és a nevelőtestület közötti kapcsolattartást, gondoskodik az információk kölcsönös közvetítéséről.
- Képviseli a diákönkormányzatot a nevelőtestület, és a fenntartó előtt, ahol ezt a diákvezető nem teheti meg.
- Figyelemmel kíséri a diákönkormányzat munkájával kapcsolatos jogszabályokat.
- Félévkor és évvégén beszámolót készít, melyről tájékoztatja a nevelőtestület tagjait.
- A diákönkormányzat igénye alapján szakmai segítséget nyújt a közös programok megtervezéséhez, szervezéséhez. Részt vesz a lebonyolításában és az értékelésben.
- Személyesen vagy a kollégák, a szülők bevonásával biztosítja a felnőtt felügyeletet a rendezvényeken, felelős az iskolai házirend betartásáért.
- Az osztályok közötti tisztasági versenyt megszervezi és lebonyolítja.
- Kapcsolatot tar az osztályfőnökökkel, az ifjúságvédelmi felelőssel.
- Évente két alkalommal papírgyűjtést szervez.
Jelen munkaköri leírás ……… év ………………… hónap …… napján lép életbe, és módosításáig, illetve a munkajogi jogviszony megszűnéséig érvényes.
…………………, …… év …………………… hónap ……… nap
_________________________
PH munkáltató
A munkaköri leírásban foglaltak teljes körű elvégzését magamra nézve kötelezően elismerem. A munkaköri leírás egy példányát elektronikus úton átvettem.
…………………, …… év …………………… hónap ……… nap
_________________________
munkavállaló
1.12. Az iskolatitkár munkaköri leírása
A munkavállaló neve:
A munkakör megnevezése: iskolatitkár
Munkajogi jogviszony típusa:
Munkahely, szervezeti egység megnevezése:
Előírt végzettsége:
Besorolása:
FEOR száma:
Közvetlen felettese:
Közvetett felettese:
Munkaidő és benntartózkodás:
Megbízás időtartama:
A munkakör célja
Az intézmény adminisztrációs és tanügyi nyilvántartásainak teljes körű vezetése. Az igazgatói titkárság hivatali teendőinek teljes körű ellátása.
Főbb felelősségek és tevékenységek összefoglalása
- Fogadja és rendszerezi a naponta érkező postai küldeményeket.
- Bonyolítja a kimenő postai küldeményeket.
- Hivatalos levelezést folytat, ellátja a kiadmányozással kapcsolatos teendőket, vezeti az iktatást.
- Elvégzi a postázást, vezeti a postai feladókönyvet.
- Hivatalos telefonbeszélgetéseket és faxhívásokat bonyolít le (hatósági szervekkel, fenntartóval, működtetővel, partnerintézményekkel).
- Pedagógiai és adminisztrációs írásos anyagot sokszorosít.
- Naprakészen vezeti és javítja a tanuló-nyilvántartást.
- A tanulók iskolába jelentkezésekor és távozásakor elvégzi a szükséges dokumentumok kiállítását, gondoskodik a bizonyítvány és egyéb dokumentumok kiadásáról, illetve beszerzéséről.
- Gondoskodik a szükséges formanyomtatványok beszerzéséről.
- A szervezeti és működési szabályzatban foglaltak szerinti teendőket végez a Köznevelés Információs Rendszerén keresztül.
- Elvégzi az elektronikusan előállított papíralapú dokumentumok és az elektronikus okiratok kezelésével kapcsolatos, SZMSZ-ben rögzített feladatait.
- Tanulói vagy szülői kérésre hivatalos iratokat állít ki.
- Előállítja, kezeli és irattárazza az igazgatói határozatokat.
- Rendszeresen vezeti a nevelőtestületi értekezletek jegyzőkönyveit, és azok tárolásáról gondoskodik.
- Szakszerűen vezeti és tárolja az irattári anyagot az ezzel megbízott munkatárssal együttműködve.
- Közreműködik az irodaszerek megrendelésében.
Különleges felelőssége
Az írásos anyagok, elemzések, tervek, szerződések, utasítások témakörök szerinti, idő- és betűrendes feldolgozása és tárolása.
Tervezés
- A nem dokumentum jellegű, elavult iratok folyamatos selejtezése.
- Iratrendezési terv készítése.
- A dokumentumok szabályszerű vezetése, a jogszabályban előírt őrzési idő (irattári terv) betartásával.
- A tárolt iratok könnyebb kezelhetőségének megtervezése.
- Javaslat az irodatechnikai eszközök modernizálására.
Bizalmas információk kezelése
- Munkája, telefon- és faxhívásai során, továbbá a levelezés kezelésekor rendkívül körültekintően jár el.
- Személyi, pénzügyi adatokat csak igazgatói engedéllyel adhat ki.
- Bizalmasan kezeli a dolgozók személyi adatait, az iskolavezetőséggel folytatott beszélgetések témáit.
- Vezeti és összesíti a dolgozók hiányzásairól és távolléteiről szóló adminisztrációt, közreműködik a többletóra-elszámolás technikai lebonyolításában.
- Kezeli a diákoknak, pedagógusoknak, technikai és adminisztratív dolgozóknak a Köznevelés Információs Rendszerében vezetett nyilvántartását.
Ellenőrzés foka
- Gondoskodik arról, hogy a postai küldemények és egyéb iskolai iratok időben eljussanak a címzetthez.
Kapcsolatok
- Közvetlen napi kapcsolatban áll az igazgatóval és az igazgatóség többi tagjával.
- Alkalomszerűen kapcsolatot tart az iskolaorvossal és az iskola védőnőjével.
- Tanulói beiskolázáskor segít az adminisztrációs teendők elvégzésében, a jelentkezési lapok postázásában és a felvételről való visszaigazolás továbbításában az osztályfőnök és a tanuló részére.
Munkakörülmények
- Munkavégzéséhez külön irodája van, amelynek berendezéseit, gépeit rendeltetésszerűen használja, óvja.
A teljesítményértékelés módszere
- Munkájáért eredményfelelősséget vállal: felelős a rá bízott munkaterületért, amit iskolai belső és külső értékelések minősítenek.
- Az iskolavezetés ellenőrzései által tapasztaltak.
- Kapcsolattartás minősége a tanulókkal, szülőkkel és a kollégákkal.
- Felmerülő problémák esetén hatáskört túl nem lépő önálló feladatmegoldás.
Jelen munkaköri leírás ……… év ………………… hónap …… napján lép életbe, és módosításáig, illetve a munkajogi jogviszony megszűnéséig érvényes.
…………………, …… év …………………… hónap ……… nap
_________________________
PH munkáltató
A munkaköri leírásban foglaltak teljes körű elvégzését magamra nézve kötelezően elismerem. A munkaköri leírás egy példányát elektronikus úton átvettem.
…………………, …… év …………………… hónap ……… nap
_________________________
munkavállaló
1.13. A pedagógiai asszisztens munkaköri leírása
A munkavállaló neve:
A munkakör megnevezése: pedagógiai asszisztens
Munkajogi jogviszony típusa:
Munkahely, szervezeti egység megnevezése:
Előírt végzettsége:
Besorolása:
FEOR száma:
Közvetlen felettese:
Közvetett felettese:
Munkaidő és benntartózkodás:
Megbízás időtartama:
A munkakör célja
A nevelő-oktató tevékenység valamennyi területének közvetlen segítésével kapcsolatos feladatok ellátása.
Főbb felelőssége és tevékenysége
- Munkáját a közvetlen felettese által meghatározott munkabeosztás és szabályok betartásával végzi.
- A napközi otthon és a tanulószoba foglakozásain az iskolavezetőség utasításának megfelelően részt vesz a tanulók felügyeletében.
- Részt vesz a hatékony nevelőmunkához nélkülözhetetlen feltételek biztosításában az alábbi felsorolt feladatkörökben:
- alkalomszerűen tanulócsoportok felügyeletét látja el közvetlen felettese utasítására;
- igény szerint tanulócsoportokat kísér (kirándulás, fogászat, színház stb.), illetve egyes tanulókat orvoshoz visz, gondoskodik a beteg, sérült tanuló szakszerű ellátásáról, iskolán kívüli programok során a pedagógussal együtt kíséri a tanulókat;
- levegőztetés ideje alatt a tanulók kísérésében és felügyeletében segít;
- szükség szerint beszerzi, megvásárolja az iskola munkájához szükséges anyagokat, eszközöket;
- amennyiben intézkedést igénylő jelenséget tapasztal, azt jelenti az iskolaorvosnak, a pedagógusnak vagy közvetlen felettesének;
- segíti az iskolatitkár munkáját;
- részt vesz a tanulók ebédeltetésében;
- foglalkozás alatti rendkívüli intézkedés esetén a pedagógus és az igazgató-helyettes által megbízott feladatok ellátásában segítséget nyújt;
- részt vesz az órák szemléltető anyagának előkészítésében.
- Részt vesz a nevelőtestület ülésein és az iskola alkalmazotti közösségének valamennyi rendezvényén.
Különleges felelőssége
- Módszereiben alkalmazza a szoktatást, a példamutatást, a meggyőzést.
- Tájékoztatja észrevételeiről, megfigyeléseiről:
- az osztályfőnököket,
- a tanulócsoportot, osztályt vezető pedagógusokat,
- az iskolavezetőség tagjait.
A teljesítményértékelés módszere
- Munkájáért eredményfelelősséget vállal: felelős a rá bízott munkaterületért, amit iskolai belső és külső értékelések minősítenek.
- Az iskolavezetés ellenőrzései által tapasztaltak.
- Kapcsolattartás minősége a tanulókkal, a szülőkkel és a kollégákkal.
- Felmerülő problémák esetén hatáskört túl nem lépő önálló feladatmegoldás.
Jelen munkaköri leírás ……… év ………………… hónap …… napján lép életbe, és módosításáig, illetve a munkajogi jogviszony megszűnéséig érvényes.
…………………, …… év …………………… hónap ……… nap
_________________________
PH munkáltató
A munkaköri leírásban foglaltak teljes körű elvégzését magamra nézve kötelezően elismerem. A munkaköri leírás egy példányát elektronikus úton átvettem.
…………………, …… év …………………… hónap ……… nap
_________________________
munkavállaló
1.14. A könyvtáros munkaköri leírása
A munkavállaló neve:
A munkakör megnevezése: könyvtáros
Munkajogi jogviszony típusa:
Munkahely, szervezeti egység megnevezése:
Előírt végzettsége:
Besorolása:
FEOR száma:
Közvetlen felettese:
Közvetett felettese:
Munkaidő és benntartózkodás:
Megbízás időtartama:
A munkakör célja
Az iskolai könyvtár szakszerű és pontos működtetése, az intézményben folyó nevelő-oktató munka segítése, a pedagógiai programban, valamint a könyvtár szervezeti és működési szabályzatában foglalt könyvtári szolgáltatás nyújtásával.
Alapvető felelősségek és feladatok
- Felelősséggel tartozik az iskolai könyvtárban elhelyezett könyvek, a szakmai munkához szükséges technikai eszközök, szemléltetőeszközök, segédeszközök rendeltetésszerű használatának biztosításáért, az esetleges problémák azonnali jelzéséért.
- Kezeli a szakleltárt, az előírt időszakban a leltárakat kezelő dolgozóval elvégzi a leltározást.
- Folyamatosan vezeti a leltárkönyveket, végzi a gyűjtemény feltárását, a digitalizálással kapcsolatos feladatokat, amelyeket az igazgató határoz meg számára.
- Felelős a technikai eszközök és taneszközök állapotának megőrzéséért, a szükséges javítások iránti igény bejelentéséért, kiemelt figyelemmel kíséri a nagy értékű eszközöket (számítógép, projektor, DVD-lejátszó, erősítő stb.)
- Munkakapcsolatot tart a munkaközösségek vezetőivel, valamint a magyar nyelv és irodalom tantárgyat tanító valamennyi pedagógussal.
- Minden tanévben összeállítást készít az iskolai könyvtár számára beszerzendő könyvekről, tartós tankönyvekről és oktatási segédletekről.
- Biztosítja a könyvtár nyitva tartását, regisztrálja a könyvtárat igénybe vevő tanulókat, gondoskodik a nyitva tartás kifüggesztéséről.
- Statisztikai adatokat szolgáltat a könyvtár működéséről, a könyvbeszerzésekről,
- Minden évben legalább egy alkalommal kimutatást tesz közzé a beszerzett fontosabb új könyvekről.
- Gondoskodik az iskolai könyvtár megfelelő állapotáról, az eszközök oktatásra alkalmas állapotának fenntartásáról és a szekrények, fiókok, polcok rendjéről.
- A könyvtár működésével kapcsolatos legfontosabb tapasztalatait szakmai munkaközösségének értekezletén összefoglalja.
- Kezeli a tanári kézikönyvtárat.
- Minden tanévben június 20-ig a tanáriban és a tanulók számára egyaránt közzéteszi a kölcsönözhető tartós tankönyvek és segédkönyvek listáját.
- Biztosítja az igénylők számára a könyvtárközi kölcsönzés megszervezését.
- Felelős az iskolai könyvtár mindenkori zárásáért.
A teljesítményértékelés módja
- Az országos pedagógiai-szakmai ellenőrzés és a minősítési eljárás jogszabályban foglalt rendje alkotja teljesítményértékelése joghatásokat is magába foglaló alapját.
- Félévente beszámoló, évente munkaterv, statisztika elkészítése.
- Az iskolavezetés ellenőrzései.
Jelen munkaköri leírás ……… év ………………… hónap …… napján lép életbe, és módosításáig, illetve a munkajogi jogviszony megszűnéséig érvényes.
…………………, …… év …………………… hónap ……… nap
_________________________
PH munkáltató
A munkaköri leírásban foglaltak teljes körű elvégzését magamra nézve kötelezően elismerem. A munkaköri leírás egy példányát elektronikus úton átvettem.
…………………, …… év …………………… hónap ……… nap
_________________________
munkavállaló
1.15. A pedagógusok munkaköri leírásának függeléke az igazgatói hatáskörben meghatározott kötött munkaidőről
A nemzeti köznevelésről szóló 2011. évi CXC. törvény 62. § (5) bekezdésében foglalt felhatalmazás alapján – a fenntartóval egyetértésben – kötött munkaidejét a következőkben állapítom meg:
- A neveléssel-oktatással – tanulókkal való közvetlen foglalkozásokkal – lekötött munkaidejének mértéke heti … óra, amelyet a tantárgyfelosztásban meghatározottak alapján az órarendben foglaltaknak megfelelő foglalkozásokkal köteles teljesíteni.
- A kötött munkaidő fennmaradó részében nevelés-oktatást előkészítő, neveléssel-oktatással összefüggő egyéb feladatokat, tanulói felügyeletet, továbbá eseti helyettesítést köteles ellátni az iskolavezetés utasításai szerint.
Kötött munkaidejének neveléssel-oktatással le nem kötött részében elvégzendő további feladatai:
1. foglalkozások, tanítási órák előkészítése,
2. a gyermekek, tanulók teljesítményének értékelése,
3. az intézmény kulturális és sportéletének, versenyeknek, a szabadidő hasznos eltöltésének megszervezése,
4. a tanulók nevelési-oktatási intézményen belüli önszerveződésének segítésével összefüggő feladatok végrehajtása,
5. előre tervezett beosztás szerint vagy alkalomszerűen gyermekek, tanulók – tanórai és egyéb foglalkozásnak nem minősülő – felügyelete,
6. a tanuló- és gyermekbalesetek megelőzésével kapcsolatos feladatok végrehajtása,
7. a gyermek- és ifjúságvédelemmel összefüggő feladatok végrehajtása,
8. eseti helyettesítés,
9. a pedagógiai tevékenységhez kapcsolódó ügyviteli tevékenység, e- napló vezetése
10. az intézményi dokumentumok készítése, vezetése,
11. a szülőkkel történő kapcsolattartás, fogadóóra megtartása,
12. pedagógusjelölt, gyakornok szakmai segítése, mentorálása,
13. a nevelőtestület, a szakmai munkaközösség munkájában történő részvétel,
14. az intézményfejlesztési feladatokban való közreműködés,
15. környezeti neveléssel összefüggő feladatok ellátása,
16. iskolai szertár fejlesztése, karbantartása,
17. a pedagógiai program célrendszerének megfelelő, az éves munkatervben rögzített, tanórai vagy egyéb foglalkozásnak nem minősülő feladat ellátása rendelhető el.
(2) Egyéb foglalkozás a tantárgyfelosztásban tervezhető, rendszeres nem tanórai foglalkozás, amely
a) szakkör, érdeklődési kör, önképzőkör,
b) sportkör, tömegsport foglalkozás,
c) egyéni vagy csoportos felzárkóztató, fejlesztő foglalkozás,
d) egyéni vagy csoportos tehetségfejlesztő foglalkozás,
e) napközi,
f) tanulószoba,
g) tanulást, iskolai felkészülést segítő foglalkozás,
h) pályaválasztást segítő foglalkozás,
i) közösségi szolgálattal kapcsolatos foglalkozás,
j) diákönkormányzati foglalkozás,
k) felzárkóztató, tehetség-kibontakoztató, speciális ismereteket adó egyéni vagy csoportos, közösségi fejlesztést megvalósító csoportos, a szabadidő eltöltését szolgáló csoportos, a tanulókkal való törődést és gondoskodást biztosító egyéni, a kollégiumi közösségek működésével összefüggő csoportos kollégiumi, valamint szakkollégiumi foglalkozás,
l) tanulmányi szakmai, kulturális verseny, házi bajnokság, iskolák közötti verseny, bajnokság, valamint
m) az iskola pedagógiai programjában rögzített, a tanítási órák keretében meg nem valósítható osztály- vagy csoportfoglalkozás
3. A függelék a munkaköri leírás részét képezi.
Tantárgyfelosztás
…………………, …… év …………………… hónap ……… nap
_________________________
PH munkáltató
1.16. A pedagógus önértékelő kérdőíve
Kérjük, gondold végig és értékeld azt, hogy a felsorolt állítások közül melyik mennyire igaz.
Válaszd ki a véleményed tükröző értéket 0 és 5 között, ahol:
5 = teljesen egyetértek
4 = többségében így van
3 = általában igaz
2 = többnyire nincs így
1 = egyáltalán nem értek egyet
0 = nincs információm.
A „0” megjelölést a kérdőív számított átlagába nem számítjuk bele!
Pontos válaszaid segítenek abban, hogy a munkádról valós képet kaphassunk.
Segítő közreműködésed köszönjük!
| 1. Ismerem a NAT és a helyi tanterv által támasztott tantárgyi követelményeket. | 5 | 4 | 3 | 2 | 1 | 0 |
| 2. Alapos és körültekintő a szakmai tervezésem. | 5 | 4 | 3 | 2 | 1 | 0 |
| 3. Az oktató-nevelő munkához kapcsolódó dokumentációm alapos, naprakész, az előírásoknak megfelelő. | 5 | 4 | 3 | 2 | 1 | 0 |
| 4. Szívesen, örömmel tanítok. | 5 | 4 | 3 | 2 | 1 | 0 |
| 5. Határozott, szuggesztív vagyok az órákon. | 5 | 4 | 3 | 2 | 1 | 0 |
| 6. Tanóráim felépítése logikus. | 5 | 4 | 3 | 2 | 1 | 0 |
| 7. Színes, változatos módszereket alkalmazok. | 5 | 4 | 3 | 2 | 1 | 0 |
| 8. A szemléltetésem változatos. | 5 | 4 | 3 | 2 | 1 | 0 |
| 9. Teljesíthető követelményeket támasztok. | 5 | 4 | 3 | 2 | 1 | 0 |
| 10. Ellenőrzésem, értékelésem következetes. | 5 | 4 | 3 | 2 | 1 | 0 |
| 11. A házi feladatok mennyisége a korosztálynak megfelelő. | 5 | 4 | 3 | 2 | 1 | 0 |
| 12. A házi feladatokat, tanulói munkákat rendszeresen ellenőrzöm. | 5 | 4 | 3 | 2 | 1 | 0 |
| 13. A tehetséges tanulóknak fejlődési lehetőségeket biztosítok. | 5 | 4 | 3 | 2 | 1 | 0 |
| 14. A lemaradó tanulókat korrepetálom. | 5 | 4 | 3 | 2 | 1 | 0 |
| 15. Nevelőmunkám humánus. | 5 | 4 | 3 | 2 | 1 | 0 |
| 16. Tanórán rend, fegyelem van. | 5 | 4 | 3 | 2 | 1 | 0 |
| 17. Jó a kapcsolatom a diákokkal. | 5 | 4 | 3 | 2 | 1 | 0 |
| 18. Jó a kapcsolatom a szülőkkel. | 5 | 4 | 3 | 2 | 1 | 0 |
Kérjük, amennyiben olyan véleményed van a munkáddal, személyeddel kapcsolatban, amelyet nem érintettek a kérdések, és fontosnak tartasz megjegyezni, írd le ide!
………………………………………………………………………………………………………………………………………………………………………………………………………………………………………………………………………………………………………………………………………………………………………………………………………………………………………………………………………………………………………………………………………………………………………………………………………………………………………………………………………………………………………….
1.14. Szempontsor az óralátogatáshoz
Pedagógus: …………………………………..
Tantárgy, osztály:…………………………….
Értékelő:………………………………………..
Dátum:………………………………………….
A = nagyon jó
B = jó
C = megfelelő
D = nem megfelelő
X = itt most nem megállapítható/nem tudom megítélni
| Kritériumok | Értékelés | Megjegyzés |
| 1. feladattípusok változatossága, egyensúlya, lebonyolítása | ||
| 2. a munkaformák változatossága | ||
| 3. rugalmas óravezetés, a munka szervezése | ||
| 4. az oktatási eszközök használata | ||
| 5. az utasítások, magyarázatok érthetősége | ||
| 6. kérdezési technikák/kommunikáció a tanulókkal | ||
| 7. a tanulók bevonása a munkába | ||
| 8. a tanulók hibáinak kezelése | ||
| 9. a kitűzött célok megvalósítása | ||
| 10. a tanulók munkájának értékelése | ||
| 11. a váratlan helyzetek kezelése | ||
| 12. az óra hangulata, munkalégkör | ||
| 13. differenciálás | ||
| 14. megfelelő mennyiségű és minőségű házi feladat kijelölése |
Összes pontszám:……………
Teljesítmény:
Megjegyzések: (D minősítés esetén kötelező indokolni!)
…………………………………………………………………………………………………………………………………………………………………………………………………………………………………………………………………………………………………………………………………………………………………………………………………………
A kérdőív skálája az alábbi:
(A) kiemelkedő: 3 pont
(B) jó: 2 pont
(C) megfelelő: 1 pont
(D) nem megfelelő: 0 pont
(X) nem értékelhető
2. számú melléklet
A Kréta elektronikus napló helyi szabályzata
Elfogadta a Martfűi József Attila Általános Iskola nevelőtestülete
Martfű, 2018.08.30.
Bevezető
Intézményünkben a KRÉTA Elektronikus Napló modulja 2018.09.03-án kerül bevezetésre.
A KRÉTA rendszer Elektronikus Napló modulja (továbbiakban KRÉTA) olyan integrált alkalmazás, amelynek felhasználásával lehetővé válik az intézmény tanügyigazgatási, adminisztratív és oktatásmenedzsment feladatainak hatékony ellátása.
Elsődleges célja, hogy kiváltsa a papíralapú napló használatát, leegyszerűsítse azokat a – gyakran nagyon összetett és bonyolult – adminisztrációs folyamatokat, melyekkel a szaktanárok, az osztályfőnökök találkoznak, továbbá világos, áttekinthető felületet adjon ezeknek a feladatoknak a gyors és hatékony végrehajtásához.
Az ellenőrző modul alkalmazásával, megteremtjük a feltételét annak, hogy naprakész információkkal rendelkezzenek a szülők és gondviselők gyermekük iskolai előmenetelével kapcsolatban.
Kezelőfelülete Web-alapú, használatához hálózati kapcsolattal rendelkező számítógép, valamint egy azon futtatható böngésző program szükséges.
Az elektronikus napló működésének jogszabályi háttere
- A nemzeti köznevelésről szóló 2011. évi CXC. törvény
- valamint az a nevelési-oktatási intézmények működéséről és a köznevelési intézmények névhasználatáról szóló 20/2012. (VIII. 31.) EMMI rendelet iskolák számára kötelezően használatos nyomtatványként nevezi meg, írja elő az osztálynapló (csoportnapló) használatát.
Az Emberi Erőforrások Minisztere jóváhagyta a KRÉTA rendszert, mint a kötelező tanügyi nyilvántartást felváltó elektronikus adatnyilvántartást.
A nemzeti köznevelésről szóló 2011. évi CXC. törvény (a továbbiakban: Nkt.) 57. § (6) bekezdésében foglaltak szerint az iskolai nyomtatványok – az év végi bizonyítvány és az állami vizsga teljesítéséről kiállított bizonyítvány kivételével – az oktatásért felelős miniszter, szakképesítést tanúsító bizonyítvány esetén a szakképzésért és felnőttképzésért felelős miniszter által jóváhagyott rendszer alkalmazásával, a személyiségi, adatvédelmi és biztonságvédelmi követelmények megtartásával elektronikus úton is elkészíthetők és tárolhatók. Az Nkt. 77. § (2) bekezdés h) pontja alapján az oktatásért felelős miniszter jóváhagyása szükséges a kötelező tanügyi (papíralapú) nyilvántartást felváltó elektronikus adatnyilvántartáshoz.
2018. augusztus 15-én az Emberi Erőforrások Minisztere jóváhagyta a KRÉTA rendszert, mint a kötelező tanügyi nyilvántartást felváltó elektronikus adatnyilvántartást, a nevelési-oktatási intézmények működéséről és a köznevelési intézmények névhasználatáról szóló 20/2012. (VIII. 31.) EMMI rendelet 94. §-ában foglalt alábbi tanügyi nyomtatványok tekintetében:
- osztálynapló;
- csoportnapló;
- egyéb foglalkozási napló;
- órarend;
- tantárgyfelosztás.
A miniszteri jóváhagyás lehetővé teszi, hogy a 2018/2019. tanévtől kezdve a fenti tanügy-igazgatási dokumentumok már a KRÉTA rendszerben tárolhatóak, őrizhetőek, a rendszerben előállított naplók elfogadott hivatalos dokumentumnak minősülnek, és – az Nkt. 57.§ (6) bekezdése szerinti kivételektől eltekintve – nem szükséges kinyomtatni őket.
A KRÉTA felhasználói csoportjai, feladatai
- Iskolavezetés
Az intézményvezetés a KRÉTA rendszert elsősorban az Intézményi Adminisztrációs Rendszer modul révén kezeli, irányítja.
Az iskolaadminisztrációs rendszer adatainak naprakész aktualizálásán keresztül elvégzi a KRÉTA alapadatainak adminisztrációját:
- tanulók adatai,
- gondviselő adatai,
- osztályok adatai (osztályok névsora, csoport névsorok, tanár-csoport összerendelések),
- egyéb tanügyigazgatási adatok.
- Szaktanárok
Feladatuk a megtartott tanórák adatainak rögzítése az adott tanórán, legkésőbb az adott tanórát követő két héten belül
- haladási napló,
- hiányzás, késés,
- osztályzatok rögzítése,
- szaktanári bejegyzések rögzítése,
- értékelések rögzítése,
- a napló adataiban történt változások nyomon követése.
- Osztályfőnökök
Feladatuk az osztály adatainak, a tanulók bejegyzéseinek figyelemmel kísérése:
- haladási napló,
- hiányzás, késés, igazolások kezelése,
- osztályzatok,
- szaktanári bejegyzések,
- adataiban történt változások nyomon követése.
- Szülők
A szülők saját gyermekük naplóbejegyzéseihez kapnak hozzáférési (olvasási) jogot 2018.02.01-től. Az interneten keresztül történő hozzáférés igényét az osztályfőnöknél jelzik és a megfelelő igénybejelentő nyomtatvány kitöltése után az e-napló adminisztrátor gondoskodik a hozzáférés elkészítéséről, valamint a szülő emailben történő értesítéséről.
- Rendszerüzemeltetők
A rendszerüzemeltetőknek a KRÉTA rendszerhez nincs közvetlen hozzáférési jogosultságuk, csak a technikai eszközök és az intézményi informatikai infrastruktúra kifogástalan működésért felelnek.
- Rendszergazda feladata
- a tanáriban tárolt notebook-ok üzemeltetése során felmerülő hibák kijavítása.
- iskolai hálózat (vezetékes és wi-fi) üzememeltetése, karbantartása, felmerülő hibák kijavítása.
KRÉTA rendszer működtetési feladatai a tanév során
A tanév indításának időszakában
| Elvégzendő feladat | Határidő | Felelős |
| Újonnan beiratkozott tanulók adatainak rögzítése. | Augusztus 31. | Igazgatóhelyettes |
| Javítóvizsgák eredményei alapján az osztályok névsorának aktualizálása . | Augusztus 31. | Igazgatóhelyettes |
| A tanév tantárgyfelosztásának rögzítése. | Augusztus 31. | igazgatóhelyettes |
| A tanév rendjének rögzítése a KRÉTA naptárában. | Szeptember 1. | Igazgatóhelyettes |
| Végleges órarend rögzítése | Szeptember 15. | Igazgatóhelyettes, Szervezési- és irányítási munkaközösségvezető |
| Végleges csoportbeosztások rögzítése | Szeptember 15. | Szaktanárok javaslata alapján az igazgatóhelyettes. |
A tanév közbeni feladatok
| Elvégzendő feladat | Határidő | Felelős |
| Tanulói alapadatokban bekövetkezett változások módosítása, kimaradás, beiratkozás záradékolás rögzítése. | Bejelentést követő három munkanap. | Osztályfőnök kezdeményezésére, igazgatóhelyettes |
| Tanulók csoportba sorolásának megváltoztatása. (kizárólag indokolt esetekben) | Csoport csere előtt három munkanap | Szaktanár vagy az osztályfőnök kezdeményezésére, az illetékes igazgatóhelyettes |
| A KRÉTA vezetése, adatbeviteli (haladási napló, osztályzat, stb) feladatai | folyamatos | Szaktanárok |
| Az utólagos adatbevitel (napló zárás utáni) igényét az illetékes igazgatóhelyettesnek kell jelezni. | Folyamatos | Szaktanárok |
| A házirend előírásaival összhangban az osztályfőnökök folyamatosan rögzítik a hiányzások, késések igazolását. | Folyamatos | Osztályfőnökök |
| Iskolavezetés napló ellenőrzése. | Folyamatos | Iskolavezetés |
Félévi és év végi zárás időszakában
| Elvégzendő feladat | Határidő | Felelős |
| Osztálynévsorok ellenőrzése. | Osztályozó értekezlet időpontja előtt két héttel. | Osztályfőnökök |
| Osztályfőnökök javasolt magatartás, szorgalom jegyeinek beírása. | Osztályozó értekezlet időpontja előtt egy héttel. | Osztályfőnökök |
| Félévi, év végi jegyek rögzítése. | Osztályozó értekezlet időpontja előtt három munkanappal. | Szaktanárok |
Csoport cserék alkalmával
| Elvégzendő feladat | Határidő | Felelős |
| A munkaközösségek a saját munkatervükben rögzítik az évközi csoportcserék várható időpontját. Erről külön feljegyzést készítenek és leadják az illetékes igazgatóhelyetteseknek. | Szept. 15. | Munkaközösség-vezetők |
| Csoportcserék esetén a szaktanárok új tanulói névsorát egyeztetik az osztályfőnökökkel és a munkaközösség vezetők leadják az illetékes igazgatóhelyetteseknek. | Csoportcsere előtt egy héttel. | Szaktanárok, Munkaközösség-vezetők |
Év végi naplózárás (záradékolás)
| Elvégzendő feladat | Határidő | Felelős |
| Osztályfőnökök záradékolási feladatainak elvégzése | Tanévzáró értekezlet | Osztályfőnökök |
A napló archiválása, irattározás
| Elvégzendő feladat | Határidő | Felelős |
| A végleges osztálynapló fájlok szerverre mentése, irattári és a titkársági archiválása. | Tanév vége | Rendszergazda, Igazgatóhelyettes |
Rendszerüzemeltetési szabályok
- A műszaki hibák, rendkívüli események kezelése.
- A KRÉTA használatának alapvető feltétele a technikai eszközök üzembiztos működése.
- A technikai eszközök minden felhasználójának kötelessége az eszközök rendeltetésszerű használata, a technikai eszköz állapotának megóvása.
- A technikai rendszer működtetésének felelőse az igazgatóhelyettes.
A rendszer elemeinek meghibásodása esetén követendő eljárási szabályok érvényesek:
A tanári munkaállomás meghibásodása esetén:
Feladata a tanárnak:
1. A meghibásodás tényét jelenteni a rendszergazdának, igazgatóhelyettesnek.
2. A meghibásodás időtartama alatt az elektronikus rögzítésre nem került adatok, papír alapú regisztrálása és elektronikus rögzítése legfeljebb három napon belül a kijelölt tartalék gépek valamelyikén. (pl. tanáriban elhelyezett gépeken)
Feladata az intézményi rendszer üzemeltetőknek:
Tanári számítógép, notebook meghibásodási okának kivizsgálása, (szoftver, hardver hibabehatárolása), indokolt esetben szerviz igénybevétele, tartalék gép biztosítása.
Iskolai hálózat meghibásodása (Wi-Fi vagy vezetékes kapcsolat hibája)
Feladata a tanárnak:
1. A meghibásodás tényét jelenteni a rendszergazdának, igazgatóhelyettesnek.
2. A meghibásodás időtartama alatt az elektronikus rögzítésre nem került adatok, papír alapú regisztrálása és elektronikus rögzítése legfeljebb három napon belül a kijelölt tartalék gépek valamelyikén. (pl. tanáriban elhelyezett gépeken)
Feladata a rendszer üzemeltetőknek:
A rendszergazda a hiba bejelentését követően haladéktalanul (Egyéb feladatait félretéve) köteles a hálózati kapcsolat helyreállítását megkezdeni.
Feladata a hiba behatárolása. (hardver ill. szoftver hiba feltérképezése)
A vezetőséggel egyeztetve a hiba elhárításához szükséges lépések megtétele. Indokolt esetben szerviz szolgáltatások igénybevétele.
Illetéktelen felhasználók hozzáférése az adatbázishoz:
Az illetéktelen napló hozzáféréseket 100%-os biztonsággal nem lehet kizárni. A havi naplózárás rendszerével csak egy hónapon belül képzelhető el az illetéktelen hozzáférés, ami megfelelő figyelemmel felfedezhető.
A felhasználók kötelesek a felhasználónevüket és különösen a jelszavaikat biztonságosan tárolni, rendszeres időközönként megváltoztatni, valamint ügyelni arra, hogy jelszavukat mások ne ismerhessék meg.
A felhasználók jelszavaikat nem hozhatják mások tudomására. Amennyiben gyanú merül fel a jelszavak kitudódását illetően a felhasználó köteles azonnal megváltoztatni jelszavát.
Ha egy szaktanár vagy osztályfőnök a saját bejegyzéseinek ellenőrzése során illetéktelen, nem azonosított bejegyzésre utaló nyomot talál, haladéktalanul köteles jelezni a rendszer üzemeltetéséért felelős intézményi adminisztrátornak.
A KRÉTA rendszer minden műveletről napló feljegyzést készít, tehát utólag feltérképezhető minden napló művelet.
3. számú melléklet
SZMSZ kiegészítése a Komplex Alapprogrammal
A kötött munkaidő neveléssel-oktatással kapcsolatos feladatai: a tantárgyfelosztásban tervezhető, rendszeres nem tanórai foglalkozások
- Komplex Alapprogram – alprogrami foglalkozások,
- Komplex Alapprogram – „Te órád”,
- szakkör, érdeklődési kör, önképzőkör,
- sportkör, tömegsport foglalkozás,
- egyéni vagy csoportos felzárkóztató, fejlesztő foglalkozás,
- egyéni vagy csoportos tehetségfejlesztő foglalkozás,
- napközi,
- tanulószoba,
- tanulást, iskolai felkészülést segítő foglalkozás,
- pályaválasztást segítő foglalkozás,
- közösségi szolgálattal kapcsolatos foglalkozás,
- diák önkormányzati foglalkozás,
- felzárkóztató, tehetségkibontakoztató, speciális ismereteket adó egyéni vagy csoportos, közösségi fejlesztést megvalósító csoportos, a szabadidő eltöltését szolgáló csoportos, a tanulókkal való törődést és gondoskodást biztosító egyéni foglalkozás,
- tanulmányi, szakmai, kulturális verseny, házi bajnokság, iskolák közötti verseny, bajnokság, valamint
- az iskola pedagógiai programjában rögzített, a tanítási órák keretében meg nem valósítható osztály- vagy csoportfoglalkozás
A pedagógus alapvető kötelessége, hogy tanítványainak haladását rendszeresen szövegesen és osztályzatokkal értékelje, valamint számukra a számszerű osztályzatokon kívül visszajelzéseket adjon előrehaladásuk mértékéről, az eredményesebb tanulás érdekében elvégzendő feladataikról. A Komplex Alapprogram keretében tartott DFHT-val támogatott órákon, Komplex órákon, Ráhangolódásokon, alprogrami foglalkozásokon, „Te órádon” csak szóbeli vagy írásbeli szöveges értékelés, fejlesztő értékelés alkalmazható.
Diákjaink számára a pedagógiai programunk heti öt testnevelési órát tartalmaz, amelyből 1-2. évfolyamon heti 5, a további évfolyamokon heti 3 órát az órarendbe iktatva osztálykeretben szervezünk. A 4. és 5. testnevelésórát diákjaink számára az alábbi rendben biztosítjuk:
- az iskolai sportkörben sportoló tanulók számára a választott szakosztályban heti 2 órás kötelező sportköri foglalkozáson való részvétellel,
- a tanulók által a délutáni időszakban választott sportágban biztosított heti 2 óra foglalkozáson történő részvétellel, a választható sportágakat az intézmény igazgatója a tanév indítását megelőzően május 20-ig nyilvánosságra hozza,
- a külső szakosztályokban igazolt, versenyszerűen sportoló tanulók számára a szakosztályban történő sportolással – a köznevelési törvényben meghatározott tartalommal beszerzett igazolás benyújtásával,
- a kötelező testnevelési órákon felül szervezett heti 2 órás gyógytestnevelési foglalkozáson történő részvétellel azon tanulóink számára, akik – az iskola-egészségügyi szolgálat szakvéleménye szerint – a rendes testnevelési órákon is részt vehetnek,
- a kötelező testnevelési órákon felül szervezett Testmozgásalapú alprogrami foglalkozásokkal heti 2 órában.
A tanítási órán kívüli egyéb foglalkozások
Az iskola – a tanórai foglalkozások mellett a tanulók érdeklődésének, igényeinek, szükségleteinek, valamint az intézmény lehetőségeinek figyelembevételével – tanórán kívüli egyéb foglalkozásokat szervez. A foglalkozások helyét és időtartamát az iskolaépület-vezetők és az általános igazgatóhelyettes rögzítik a tanórán kívüli órarendben, terembeosztással együtt. A foglalkozásokról naplót kell vezetni.
Alprogrami foglalkozások:
Az alprogramok a délutáni, komplex, képesség- és készségfejlesztő tartalommal megtöltött foglalkozásaikat döntően nem egy adott tantárgy köré szervezik. Az adott alprogram, specialitásának figyelembevételével támaszkodik, épít a DFHT-stratégiára, annak elemeire, technikáira, módszereire, előtérbe helyezve a tudásban és szocializáltságban heterogén tanulói csoport fejlesztését, különös tekintettel a kooperatív és a kollaboratív technikák, módszerek alkalmazására. A foglalkozásokon a tanítási-tanulási stratégia nemcsak a tudásépítésben, hanem a személyiségfejlesztésben, tehetséggondozásban is szerepet játszik. Minden tanórán kívül szervezett alprogram hetente legalább egyszer 45 percben minden évfolyamon megjelenik. Az alprogrami foglalkozásokat az erre pedagógus-továbbképzés keretében felkészített pedagógusok irányítják. A foglalkozások helyét és időtartamát az iskolaépület-vezetők és az általános igazgatóhelyettes rögzítik a tanórán kívüli órarendben, terembeosztással együtt. A foglalkozások az elektronikus naplóban kerülnek dokumentálásra.
„Te órád”:
Az alprogramok mellett a délutáni időszakban az érdeklődéshez és egyéni igényekhez igazított, szintén délután szervezett foglalkozások. A diákok által szabadon választható, a tanuló érdeklődéséhez és az iskola lehetőségeihez igazított foglalkozás. Ez lehet beszélgetőóra, játék, egyéni differenciálás, felzárkóztatás és tehetséggondozás is, akár egyéni, akár kiscsoportos, akár osztály, korcsoport, érdeklődési kör szerint stb. szervezett foglalkozás.
7.3. A nevelőtestület szakmai munkaközösségei
7.3.1. A köznevelési törvény 71. § szerint a szakmai munkaközösség részt vesz az intézmény szakmai munkájának irányításában, tervezésében és ellenőrzésében, a szaktanszékekkel való kapcsolattartásban, a szakvezetői munka színvonalának emelésében. A munkaközösségek segítséget adnak az iskola pedagógusainak szakmai, módszertani kérdésekben. A munkaközösség alapfeladata a pályakezdő pedagógusok, gyakornokok munkájának segítése, javaslattétel a gyakornok mentortanárának megbízására. A munkaközösség – az igazgató megbízására – részt vesz az iskola pedagógusainak és gyakornokainak belső értékelésében, a próbaérettségi lebonyolításában, valamint az iskolai házi versenyek megszervezésében. A munkaközösségeken belül a kollégák segítik egymást a Komplex Alapprogram módszereinek alkalmazásában, óratervek, foglalkozástervek elkészítésében, megvalósításában óralátogatással, szakmai megbeszélésekkel.
Szakmai munkaközösségek, iskolaépületek kapcsolattartása a pedagógusok munkájának segítésében
Fő feladat
- a működésük szakmai segítése, támogatása – a joggyakorlás biztosítása.
A nevelő-oktató munka segítésének formái
- a szakmai munkaközösségek önálló vagy más munkaközösségekkel közösen tartott értekezletei,
- nevelőtestületi értekezletek,
- belső szakmai előadások,
- külső szakmai előadók meghívása,
- bemutató foglalkozások – külső szakmai munkaközösségek meghívása –, külső látogatások szervezése – módszertani tapasztalatcserék,
- KAP belső munkamegbeszélések.
Munkaköri leírásban megjelenő feladatok lehetnek:
- A Komplex Alapprogram keretében óráinak 30%-ában alkalmazza a DFHT módszertanát, Komplex órát tart. Ezek tartására a tematikus tervek és óratervek alapján felkészül. Az osztályra/csoportra vonatkozóan alkalmazza az elkészült óraterveket, szükség esetén újat készít. Vezeti a ráhangolódó órákat.
- A Komplex Alapprogram keretében ÉA, TA, MA, DA, LA alprogrami foglalkozásokat tart, a tanévre vonatkozóan a csoportjára szabott tematikus tervet és foglalkozásterv-illusztrációkat készít.
- A Komplex Alapprogram keretében „Te órád” foglalkozásokat tart, melyre elkészíti a tanévre szóló tematikus tervét és a foglalkozásterveket.
- A Komplex Alapprogram keretében aktívan részt vesz a pilot keretében megvalósuló mérésekben, műhelyfoglalkozásokon, konferenciákon, továbbképzéseken.
- A Komplex Alapprogram keretében szükség esetén mentorálja kollégáit, segíti a bevezetést, megvalósítást.
4. számú melléklet
Adatkezelési szabályzat
A nemzeti köznevelésről szóló 2011. évi CXC. törvény (továbbiakban: Nkt.) 26. pontja – A köznevelési intézményekben nyilvántartott és kezelt személyes és különleges adatok – szabályozza a köznevelési intézményekben nyilvántartott és kezelt személyes és különleges adatok kezelését.
Figyelemmel az Nkt. 43. § (1) bekezdésére, az információs önrendelkezési jogról és az információszabadságról szóló 2011. évi CXII. törvény rendelkezéseire, valamint AZ EURÓPAI PARLAMENT ÉS A TANÁCS 2016. április 27-i (EU) 2016/679 RENDELETE a természetes személyeknek a személyes adatok kezelése tekintetében történő védelméről és az ilyen adatok szabad áramlásáról, valamint a 95/46/EK irányelv hatályon kívül helyezéséről (általános adatvédelmi rendelet) rendelkezéseire a következő szabályzatot adom ki.
Az adatkezelési szabályzat célja
A szabályzat célja az adatkezelésben érintettet személyek – egyértelmű és részletes – tájékoztatása az adataik kezelésével kapcsolatos minden tényről, így különösen az adatkezelés céljáról és jogalapjáról, az adatkezelésre és az adatfeldolgozásra jogosult személyéről, az adatkezelés időtartamáról, illetve arról, hogy kik ismerhetik meg az adatokat.
Az adatkezelési szabályzat személyi és időbeli hatálya
1. Az adatkezelési szabályzat hatálya kiterjed a jogviszony típusától függetlenül az Intézmény valamennyi alkalmazottjára, valamint tanulójára.
2. Az adatkezelési szabályzat a fenntartó jóváhagyásának időpontjával lép hatályba, és határozatlan időre szól.
3. Az adatkezelési szabályzatot tanulói jogviszony létesítése esetén a tanuló – a kiskorú tanuló szülője – köteles tudomásul venni, a beiratkozáskor az Intézmény adatkezelési tevékenységéről a tanulót és a szülőt tájékoztatni kell. A tanulói adatkezelés időtartama az iskolába való jelentkezéstől kezdődően legfeljebb a tanulói jogviszony megszűnését követő harmadik év december 31-ig terjed. Kivételt képez ez alól a nem selejtezhető törzskönyv, a beírási napló, amelyekre vonatkozóan az irattári őrzési idő az irányadó. Az irattári őrzési idő leteltével az adatkezelést meg kell szüntetni.
4. Az adatkezelési szabályzatot az alkalmazottak kötelesek tudomásul venni, erről írásos tájékoztatóban tájékoztatni kell őket. Az alkalmazottak adatainak kezelése a jogviszony kezdetétől a jogviszony megszűnését követő ötödik év december 31. napjáig terjedhet. Kivételt képeznek ez alól a jogszabályok által kötelezően megőrzendő dokumentumok. Az irattári őrzési idő leteltével az adatkezelést meg kell szüntetni. A munkaviszonnyal kapcsolatos adatok – a jogszabályi előírások szerint – nem selejtezhetők.
I. Nyilvántartható adatok
1. A köznevelési intézmény köteles a jogszabályban előírt nyilvántartásokat vezetni, a köznevelés információs rendszerébe bejelentkezni, valamint az országos statisztikai adatgyűjtési program keretében előírt adatokat szolgáltatni.
2. Az alkalmazottak személyi iratainak vezetése
a. személyi iratok
Személyi irat minden – bármilyen anyagon, alakban és bármilyen eszköz felhasználásával keletkezett – adathordozó, amely a munkaviszony létesítésekor, fennállása alatt, megszűnésekor, illetve azt követően keletkezik és az alkalmazott személyével összefüggésben adatot, megállapítást tartalmaz.
A személyi iratok köre az alábbi:
• az alkalmazott személyi anyaga,
• az alkalmazott tájékoztatásáról szóló irat,
• az alkalmazotti jogviszonnyal összefüggő egyéb iratok (pl. illetményszámfejtéssel kapcsolatos iratok),
• a pedagógus továbbképzéssel kapcsolatos iratok és adatok,
• az alkalmazott bankszámlájának száma,
• az alkalmazott saját kérelmére kiállított vagy önként átadott adatokat tartalmazó iratok.
b. A személyi iratokra csak olyan adat és megállapítás vezethető, amelynek alapja:
• a közokirat vagy az alkalmazott írásbeli nyilatkozata,
• a munkáltatói jogkör gyakorlójának írásbeli rendelkezése,
• a bíróság vagy más hatóság döntése, jogszabályi rendelkezés.
c. A személyi iratokba való betekintésre az alábbi személyek jogosultak:
• az igazgató és helyettesei,
• az iskolatitkár mint az adatkezelés végrehajtója, valamint adatvédelmi tisztviselő,
• a vonatkozó törvény szerint jogosult személyek (adóellenőr, revizor stb.),
• saját kérésére az érintett alkalmazott.
d. A személyi iratok védelme
A személyi iratok kezelői kizárólag az alábbi személyek lehetnek:
• az igazgató,
• az adatok kezelését végző iskolatitkár.
A személyi iratokat és a személyi adatokat védeni kell különösen a jogosulatlan hozzáférés, megváltoztatás, továbbítás, nyilvánosságra hozatal, törlés vagy megsemmisítés, valamint a véletlen megsemmisülés és sérülés ellen. Ha az adatok továbbítása hálózaton vagy egyéb informatikai eszköz útján történik, a személyes adatok technikai védelmének biztosítása érdekében az adatkezelőnek és az adat továbbítójának külön védelmi intézkedéseket (ellenőrzés, jelszavas védelem, az elküldés után a hálózatról való törlés stb.) kell tennie.
e. A személyi anyag vezetése és tárolása
A jogviszony létesítésekor az igazgató az iskolatitkár közreműködésével gondoskodik az alkalmazott személyi anyagának összeállításáról, s azt a vonatkozó jogszabályok és jelen szabályzat szerint kezeli. A személyi anyagban a fentiekben felsoroltakon kívül más anyag nem tárolható. A személyi anyagot tartalmuknak megfelelően csoportosítva, keletkezésük sorrendjében, az e célra személyenként kialakított gyűjtőben zárt szekrényben kell őrizni.
A személyi anyag része az alkalmazotti alapnyilvántartás. A számítógéppel vezetett alkalmazotti alapnyilvántartást ki kell nyomtatni a következő esetekben:
• a jogviszony első alkalommal való létesítésekor,
• a jogviszony megszűnésekor,
• ha az alkalmazott adatai lényeges mértékben megváltoztak.
Az alkalmazott az adataiban bekövetkező változásokról nyolc napon belül köteles tájékoztatni a munkáltatói jogkör gyakorlóját, aki 8 napon belül köteles intézkedni az adatok átvezetéséről.
A személyi anyag vezetéséért és rendszeres ellenőrzéséért az igazgató a felelős. Utasításai és az alkalmazottak munkaköri leírása alapján az anyag karbantartását az iskolatitkár végzik.
3. A köznevelési intézmény nyilvántartja a pedagógus oktatási azonosító számát, pedagógus- igazolványának számát, a jogviszonya időtartamát és heti munkaidejének mértékét.
4. A köznevelési feladatokat ellátó intézmény az óraadó tanárok
a. nevét,
b. születési helyét, idejét,
c. nemét,
d. lakóhelyét, tartózkodási helyét,
e. végzettségével, szakképzettségével kapcsolatos adatokat,
f. oktatási azonosító számát tartja nyilván.
5. A köznevelési intézmény a gyermek, tanuló alábbi adatait tartja nyilván:
a. a gyermek, tanuló neve, születési helye és ideje, neme, állampolgársága, lakóhelyének, tartózkodási helyének címe, társadalombiztosítási azonosító jele, nem magyar állampolgár esetén a Magyarország területén való tartózkodás jogcíme és a tartózkodásra jogosító okirat megnevezése, száma,
b. szülője, törvényes képviselője neve, lakóhelye, tartózkodási helye, telefonszáma,
c. a tanuló tanulói jogviszonyával kapcsolatos adatok
- felvételivel kapcsolatos adatok,
- az a köznevelési alapfeladat, amelyre a jogviszony irányul,
- jogviszony szünetelésével, megszűnésével kapcsolatos adatok,
- tanuló mulasztásával kapcsolatos adatok,
- kiemelt figyelmet igénylő tanulóra vonatkozó adatok,
- a tanuló- és gyermekbalesetre vonatkozó adatok,
- a tanuló oktatási azonosító száma,
- mérési azonosító,
- a tanulói jogviszonnyal kapcsolatos adatok,
- a magántanulói jogállással kapcsolatos adatok,
- a tanuló magatartásának, szorgalmának és tudásának értékelése és minősítése, vizsgaadatok,
- a tanulói fegyelmi és kártérítési ügyekkel kapcsolatos adatok,
- a tanuló diákigazolványának sorszáma,
- a tankönyvellátással kapcsolatos adatok,
- évfolyamismétlésre vonatkozó adatok,
- a tanulói jogviszony megszűnésének időpontja és oka,
- az országos mérés-értékelés adatai.
6. Az intézmény kezeli a tanulói jogviszonnyal kapcsolatos alábbi adatokat:
a. a tanuló neve, születési helye és ideje, neme, állampolgársága, lakóhelyének, tartózkodási helyének címe, társadalombiztosítási azonosító jele, nem magyar állampolgár esetén a Magyarország területén való tartózkodás jogcíme és a tartózkodásra jogosító okirat megnevezése, száma,
b. szülője, törvényes képviselője neve, lakóhelye, tartózkodási helye, telefonszáma,
c. a gyermek óvodai fejlődésével kapcsolatos adatok,
d. a tanuló tanulói jogviszonyával kapcsolatos adatok
- felvételivel kapcsolatos adatok,
- az a köznevelési alapfeladat, amelyre a jogviszony irányul,
- jogviszony szünetelésével, megszűnésével kapcsolatos adatok,
- a gyermek, tanuló mulasztásával kapcsolatos adatok,
- kiemelt figyelmet igénylő gyermekre, tanulóra vonatkozó adatok,
- a tanuló- és gyermekbalesetre vonatkozó adatok,
- a gyermek, tanuló oktatási azonosító száma,
- mérési azonosító,
e. a tanulói jogviszonnyal kapcsolatos adatok:
- a magántanulói jogállással kapcsolatos adatok,
- a tanuló magatartásának, szorgalmának és tudásának értékelése és minősítése, vizsgaadatok,
- a tanulói fegyelmi és kártérítési ügyekkel kapcsolatos adatok,
- a tanuló diákigazolványának sorszáma,
- a tankönyvellátással kapcsolatos adatok,
- évfolyamismétlésre vonatkozó adatok,
- a tanulói jogviszony megszűnésének időpontja és oka,
- az országos mérés-értékelés adatai.
7. Az Nkt. 41. § (9) bekezdésében foglalt felhatalmazás alapján az intézmény nyilvántartja azokat az adatokat, amelyek a jogszabályokban biztosított kedvezményekre való igényjogosultság (étkezési kedvezmény stb.) elbírálásához és igazolásához szükségesek. E célból azok az adatok kezelhetők, amelyekből megállapítható a jogosult személye és a kedvezményre való jogosultsága.
8. Az iskolai eseményeken készült fényképek, videófelvételek kezelése
Az intézményben szervezett iskolai eseményekről szóló tájékoztatás érdekében az intézmény honlapján és kiadványaiban és egyéb online felületein az eseményekről fényképeket, videókat tesz közzé, amelyeken tanulók vagy tanulók csoportjai szerepelhetnek. Amennyiben az intézmény tanulója vagy annak gondviselője úgy nyilatkozik, hogy nem kíván szerepelni az iskola által készített fényképeken, azt a gondviselő és a tanuló aláírásával ellátott nyilatkozatban kell jelezni az igazgató számára. Ebben az esetben az Intézmény köteles a nyilatkozat szerint eljárni és az érintett tanulót a felvételen nem szerepeltetni vagy maszkolással felismerhetetlenné tenni. Ezen események előtt az Intézmény a szülőt kifejezetten és bizonyítható módon tájékoztatni köteles ezen jogáról.
9. A tanulók személyes vagy különleges adatainak célhoz kötött kezelése
A tanulók, szülők személyes vagy a tanulók különleges adatai közül az iskolai munkaszervezés és a tanulók érdekében a kötelezően nyilvántartandó adatok mellett célhoz kötötten kezeli az Intézmény az alábbi adatokat:
a. a tanulók és a szülők e-mail címe a hatékony kapcsolattartás érdekében,
b. a tanuló esetleges speciális táplálkozására vonatkozó különleges adatok a kirándulások, projektek étkeztetésének megszervezése érdekében,
c. a diákok felekezeti hovatartozására, megkeresztelésére vonatkozó adatok a hittan csoportok szervezése érdekében,
d. a rendszeres gyermekvédelmi kedvezmény megállapítására vonatkozó adatok az ingyenes vagy kedvezményes juttatások megállapítása érdekében.
A szülőket beiratkozáskor, illetve a már beiratkozott tanulók szüleit az első szülői értekezleten, valamint az elektronikus napló útján tájékoztatja az Intézmény, hogy amennyiben az itt felsorolt adatok célhoz kötött kezeléséhez hozzájárulását adja, ezt aláírásával kell megerősítenie. A tájékoztatásnak ki kell terjednie arra, hogy a tanuló vagy gondviselője kérheti az e fejezetben felsorolt személyes vagy különleges adatok kezelésének mellőzését. Ebben az esetben az e fejezetben ismertetett adatok kezelését a szóban forgó tanuló vonatkozásában az adatkezelést meg kell szüntetni.
10. Tájékoztatni kell a tanulókat és a szülőket továbbá, hogy az intézmény honlapján az „Adatkezelés” menüben megtalálható az Intézmény adatkezelési tájékoztatója, valamint az Intézménnyel jogviszonyban nem lévő személyek adatainak kezelésével kapcsolatos információk.
II. Adatok továbbítása
1. Az Intézmény által kezelt adatok – a törvényben meghatározottak szerint, a személyes adatok védelmére vonatkozó célhoz kötöttség megtartásával – továbbíthatók
a. a fenntartónak,
b. a kifizetőhelynek,
c. a bíróságnak, rendőrségnek, ügyészségnek,
d. a közneveléssel összefüggő igazgatási tevékenységet végző közigazgatási szervnek,
e. a munkavégzésre vonatkozó rendelkezések ellenőrzésére jogosultaknak,
f. a nemzetbiztonsági szolgálatnak.
2. A köznevelési intézmények az alkalmazottak személyes adatait csak a foglalkoztatással, a juttatások, kedvezmények, kötelezettségek megállapításával és teljesítésével, az állampolgári jogok és kötelezettségek teljesítésével kapcsolatosan, nemzetbiztonsági okokból, az e törvényben meghatározott nyilvántartások kezelése céljából, a célnak megfelelő mértékben, célhoz kötötten kezelhetik. A 63. § (3) bekezdésében meghatározott pedagógusigazolványra jogosultak esetében a pedagógusigazolvány kiállításához szükséges valamennyi adat a KIR – jogszabályban meghatározott – működtetője, a pedagógusigazolvány elkészítésében közreműködők részére továbbítható.
3. A tanuló adatai közül
a. a neve, születési helye és ideje, lakóhelye, tartózkodási helye, szülője neve, törvényes képviselője neve, szülője, törvényes képviselője lakóhelye, tartózkodási helye és telefonszáma, jogviszonya kezdete, szünetelésének ideje, megszűnése, magántanulói jogállása, mulasztásainak száma a tartózkodásának megállapítása céljából, a jogviszonya fennállásával, a tankötelezettség teljesítésével összefüggésben a fenntartó, bíróság, rendőrség, ügyészség, települési önkormányzat jegyzője, közigazgatási szerv, nemzetbiztonsági szolgálat részére,
b. iskolai felvételével, átvételével kapcsolatos adatai az érintett iskolához, a neve, születési helye és ideje, lakóhelye, tartózkodási helye, társadalombiztosítási azonosító jele, szülője, törvényes képviselője neve, szülője, törvényes képviselője lakóhelye, tartózkodási helye és telefonszáma, az óvodai, iskolai egészségügyi dokumentáció, a tanuló-
és gyermekbalesetre vonatkozó adatok az egészségi állapotának megállapítása céljából az egészségügyi, iskola-egészségügyi feladatot ellátó intézménynek,
c. a neve, születési helye és ideje, lakóhelye, tartózkodási helye, szülője, törvényes képviselője neve, szülője, törvényes képviselője lakóhelye, tartózkodási helye és telefonszáma, a tanuló mulasztásával kapcsolatos adatok, a kiemelt figyelmet igénylő gyermekre, tanulóra vonatkozó adatok a veszélyeztetettségének feltárása, megszüntetése céljából a családvédelemmel foglalkozó intézménynek, szervezetnek, gyermek- és ifjúságvédelemmel foglalkozó szervezetnek, intézménynek,
d. az igényjogosultság elbírálásához és igazolásához szükséges adatai az igénybe vehető állami támogatás igénylése céljából a fenntartó részére,
e. a számla kiállításához szükséges adatai a tankönyvforgalmazókhoz,
f. az állami vizsgája alapján kiadott bizonyítványainak adatai a bizonyítványokat nyilvántartó szervezetnek
g. a bizonyítványok nyilvántartása céljából, továbbá a nyilvántartó szervezettől a felsőfokú felvételi kérelmeket nyilvántartó szervezethez továbbítható.
4. A tanuló
a. sajátos nevelési igényére, beilleszkedési zavarára, tanulási nehézségére, magatartási rendellenességére vonatkozó adatai a pedagógiai szakszolgálat intézményei és a nevelési-oktatási intézmények egymás között,
b. az iskolába lépéshez szükséges fejlettségével kapcsolatos adatai a szülőnek, a pedagógiai szakszolgálat intézményeinek, az iskolának,
c. magatartása, szorgalma és tudása értékelésével kapcsolatos adatai az érintett osztályon belül, a nevelőtestületen belül, a szülőnek, a vizsgabizottságnak, a gyakorlati képzés szervezőjének, a tanulószerződés alanyainak vagy ha az értékelés nem az iskolában történik, az iskolának, iskolaváltás esetén az új iskolának, a szakmai ellenőrzés végzőjének,
d. diákigazolványa kiállításához szükséges valamennyi adata a KIR – jogszabályban meghatározott – működtetője, a diákigazolvány elkészítésében közreműködők részére továbbítható.
5. A nevelési-oktatási intézmény nyilvántartja továbbá azokat az adatokat, amelyek a jogszabályokban biztosított kedvezményekre való igényjogosultság elbírálásához és igazolásához szükségesek. E célból azok az adatok kezelhetők, amelyekből megállapítható a jogosult személye és a kedvezményre való jogosultsága.
III. Titoktartási kötelezettség
1. A pedagógust, a nevelő és oktató munkát közvetlenül segítő alkalmazottat, továbbá azt, aki közreműködik a tanuló felügyeletének az ellátásában, hivatásánál fogva harmadik személyekkel szemben titoktartási kötelezettség terheli a tanulóval és családjával kapcsolatos minden olyan tényt, adatot, információt illetően, amelyről a tanulóval, szülővel való kapcsolattartás során szerzett tudomást. E kötelezettség a foglalkoztatási jogviszony megszűnése után is határidő nélkül fennmarad. A titoktartási kötelezettség nem terjed ki a nevelőtestület tagjainak egymás közti, a tanuló fejlődésével összefüggő megbeszélésre.
2. A kiskorú tanuló szülőjével minden, a gyermekével összefüggő adat közölhető, kivéve, ha az adat közlése súlyosan sértené a tanuló testi, értelmi vagy erkölcsi fejlődését.
3. A pedagógus, a nevelő és oktató munkát közvetlenül segítő alkalmazott az igazgató útján köteles az illetékes gyermekjóléti szolgálatot haladéktalanul értesíteni, ha megítélése szerint a kiskorú tanuló – más vagy saját magatartása miatt – súlyos veszélyhelyzetbe kerülhet vagy került. Ebben a helyzetben az adattovábbításhoz az érintett, valamint az adattal kapcsolatosan egyébként rendelkezésre jogosult beleegyezése nem szükséges.
IV. Adattovábbításra jogosultak
Adattovábbításra az igazgató és – a meghatalmazás keretei között – az általa meghatalmazott vezető vagy más alkalmazott jogosult.
1. Az önkéntes adatszolgáltatásra vonatkozó szülői engedélyt az elévülési idő végéig nyilván kell tartani.
2. A fentiekben felsorolt adatok statisztikai célra felhasználhatók, és statisztikai felhasználás céljára személyazonosításra alkalmatlan módon átadhatók.
V. A köznevelés információs rendszere (KIR)
1. A köznevelés információs rendszere (a továbbiakban: KIR) központi nyilvántartás keretében a nemzetgazdasági szintű tervezéshez szükséges fenntartói, intézményi, foglalkoztatási és tanulói adatokat tartalmazza. A KIR keretében folyó adatkezelés jogszerűégéért az oktatásért felelős miniszter felel.
2. A köznevelési feladatokat ellátó intézmény, a jegyző, a közneveléssel összefüggő igazgatási, ellenőrzési tevékenységet végző közigazgatási szerv és az e törvényben meghatározott feladatok végrehajtásában közreműködő intézményfenntartók és intézmények adatokat szolgáltatnak a KIR-be.
3. A KIR működtetője oktatási azonosító számot ad ki annak,
a. aki tanulói jogviszonyban áll,
b. akit pedagógus-munkakörben alkalmaznak,
c. akit nevelő és oktató munkát közvetlenül segítő munkakörben alkalmaznak,
d. akit pedagógiai előadó vagy pedagógiai szakértő munkakörben alkalmaznak,
e. akit óraadóként foglalkoztatnak.
4. Egy személynek csak egy oktatási azonosítója lehet.
5. A tanulói nyilvántartás tartalmazza a tanuló
a. nevét,
b. nemét,
c. születési helyét és idejét,
d. társadalombiztosítási azonosító jelét,
e. oktatási azonosító számát,
f. anyja nevét,
g. lakóhelyét, tartózkodási helyét,
h. állampolgárságát,
i. sajátos nevelési igénye, beilleszkedési, tanulási és magatartási nehézsége tényét,
j. diákigazolványának számát,
k. jogviszonyával kapcsolatban azt, hogy magántanuló-e, tanköteles-e, jogviszonya szünetelésének kezdetét és befejezésének idejét,
l. jogviszonya keletkezésének, megszűnésének időpontját,
m. nevelési-oktatási intézményének nevét, címét, OM azonosítóját,
n. jogviszonyát megalapozó köznevelési alapfeladatot,
o. nevelésének, oktatásának helyét,
p. tanulmányai várható befejezésének idejét,
q. évfolyamát.
6. A tanulói nyilvántartásból személyes adat – az érintetten kívül – csak a tanulói jogviszonyhoz kapcsolódó juttatás jogszerű igénybevételének megállapítása céljából továbbítható a szolgáltatást nyújtó vagy az igénybevétel jogosságának ellenőrzésére hivatott részére, valamint a személyi adat- és lakcímnyilvántartás központi szerve részére. A KIR működtetője a KIR-ben nyilvántartott személyek természetes személyazonosító adatait és lakcímét azonosítás céljából elektronikus úton megküldi a személyi adat- és lakcímnyilvántartás központi szervének. A sikeres azonosítást követően a személyi adat- és lakcímnyilvántartás központi szerve kapcsolati kódot képez, amelyet azonosítás céljából megküld a KIR működtetőjének. A személyi adat- és lakcímnyilvántartás központi szerve az azonosított természetes személy természetes személyazonosító adatainak és lakcímének a személyi adat- és lakcímnyilvántartásban bekövetkezett változásáról a kapcsolati kódon értesíti a KIR működtetőjét. A KIR működtetője a jelen bekezdés szerint tudomására jutott adatváltozást a KIR-ben a köznevelési intézmény egyidejű értesítésével hivatalból vezeti át. A tanulói nyilvántartásban adatot a tanulói jogviszony megszűnésére vonatkozó bejelentéstől számított harminc évig lehet kezelni, kivéve, ha ez alatt az idő alatt az érintettet ismét bejelentik a nyilvántartásba.
7. Az alkalmazotti nyilvántartás tartalmazza az alkalmazott
a. nevét, anyja nevét,
b. születési helyét és idejét,
c. oktatási azonosító számát, pedagógusigazolványa számát,
d. végzettségére és szakképzettségére vonatkozó adatokat: felsőoktatási intézmény nevét, a diploma számát, a végzettséget, szakképzettséget, a végzettség, szakképzettség, a pedagógus-szakvizsga, PhD megszerzésének idejét,
e. munkaköre megnevezését,
f. munkáltatója nevét, címét, valamint OM azonosítóját,
g. munkavégzésének helyét,
h. jogviszonya kezdetének idejét, megszűnésének jogcímét és idejét,
i. vezetői beosztását,
j. besorolását,
k. jogviszonya, munkaviszonya időtartamát
l. munkaidejének mértékét,
m. tartós távollétének időtartamát,
n. lakcímét,
o. elektronikus levelezési címét,
p. előmenetelével, pedagógiai-szakmai ellenőrzésével, pedagógus-továbbképzési kötelezettségének teljesítésével kapcsolatos adatok közül
- a szakmai gyakorlat idejét,
- esetleges akadémiai tagságát,
- munkaidő-kedvezményének tényét,
- minősítő vizsgájának kinevezési okmányban, munkaszerződésben rögzített határidejét,
- minősítő vizsgájának, minősítő eljárásra történő jelentkezésének időpontját, a minősítő vizsga és a minősítési eljárás időpontját és eredményét,
- az alkalmazottat érintő pedagógiai-szakmai ellenőrzés időpontját, megállapításait.
8. Az intézmény kezeli a munkavállalással és alkalmassággal kapcsolatos adatokat
a. neve, leánykori neve,
b. születési ideje és helye, anyja neve
c. oktatási azonosító száma, pedagógus igazolványának száma
d. családi állapota, gyermekei születési ideje, egyéb eltartottak száma, az eltartás kezdete
e. állampolgárság;
f. TAJ száma, adóazonosító jele
g. az alkalmazott bankszámlájának száma
h. családi állapota, gyermekeinek születési ideje
i. állandó lakcíme és tartózkodási helye, telefonszáma; e-mail címe
j. alkalmazotti jogviszonyra vonatkozó adatok, így különösen
- iskolai végzettség, szakképesítés, alkalmazási feltételek igazolása,
- munkában töltött idő, jogviszonyba beszámítható idő, besorolással kapcsolatos adatok, korábbi munkahelyek megnevezése, a megszűnés módja és időpontja,
- a pedagógus továbbképzésben való részvétellel, a várakozási idő csökkentésével kapcsolatos adatok, idegennyelv-ismerete,
- az alkalmazott jelenlegi besorolása, annak időpontja, FEOR-száma,
- az alkalmazott minősítésének időpontja és tartalma,
- a bűnügyi nyilvántartó szerv által kiállított hatósági bizonyítvány száma, kelte,
- az alkalmazott egészségügyi alkalmassága,
- alkalmazott által kapott kitüntetések, díjak és más elismerések, címek,
- munkakör, munkakörbe nem tartozó feladatra történő megbízás, munkavégzésre irányuló további jogviszony, fegyelmi büntetés, kártérítésre kötelezés,
- munkavégzés ideje, túlmunka ideje, munkabér, illetmény, továbbá az azokat terhelő tartozás és annak jogosultja,
- szabadság, kiadott szabadság,
- az alkalmazott részére történő kifizetések és azok jogcímei,
- az alkalmazott részére adott juttatások és azok jogcímei,
- az alkalmazott munkáltatóval szemben fennálló tartozásai, azok jogcímei,
- a többi adat az érintett hozzájárulásával.
Jogszabályi felhatalmazás nélkül kezeli az Intézmény a pedagógusok és más alkalmazottak fényképét az Intézmény honlapján és kiadványaiban való felhasználás érdekében. Amennyiben az intézmény valamely alkalmazottja ehhez nem kíván hozzájárulni, azt szóban vagy írásban jelezni köteles az igazgató számára.
9. Óraadó esetében a munkakörként az oktatott tantárgy, foglalkozás megnevezését kell megadni.
10. Az alkalmazotti nyilvántartásból személyes adat – az érintetten kívül – csak az egyes, a foglalkoztatáshoz kapcsolódó juttatások jogszerű igénybevételének megállapítása céljából továbbítható, a szolgáltatást nyújtó vagy az igénybevétel jogosságának ellenőrzésére hivatott részére, továbbá az adatok pontosságának, teljességének, időszerűségének biztosítása, valamint a pedagógusigazolvány igénylésével kapcsolatos eljárás keretében azonosítás céljából a személyiadat- és lakcímnyilvántartó szerv részére.
11. A KIR-ben adatot az érintett foglalkoztatásának megszűnésére vonatkozó bejelentéstől számított tíz évig lehet kezelni, kivéve, ha ez alatt az idő alatt az érintettet ismét bejelentik a nyilvántartásba.
12. A KIR működtetője a KIR-ben nyilvántartott személyek természetes személyazonosító adatait és lakcímét azonosítás céljából elektronikus úton megküldi a személyi adat- és lakcímnyilvántartás központi szervének. A sikeres azonosítást követően a személyi adat- és lakcímnyilvántartás központi szerve kapcsolati kódot képez, amelyet azonosítás céljából megküld a KIR működtetőjének. A személyi adat- és lakcímnyilvántartás központi szerve az azonosított természetes személy természetes személyazonosító adatainak és lakcímének a személyi adat- és lakcímnyilvántartásban bekövetkezett változásáról a kapcsolati kódon értesíti a KIR működtetőjét. A KIR működtetője a jelen bekezdés szerint tudomására jutott adatváltozást a KIR-ben a köznevelési intézmény egyidejű értesítésével hivatalból vezeti át.
13. A társadalombiztosítási azonosító jel bejegyzésére irányuló kérelem esetén a társadalombiztosítási azonosító jel hitelességét a KIR működtetője az országos egészségbiztosítási szerv nyilvántartásával elektronikus úton megfelelteti. Eltérés esetén a személyi- és lakcím adatok helyességére vonatkozó rendelkezéseket kell alkalmazni.
VI. A tanulók személyi adatainak vezetése
1. A tanulók személyi adatainak védelme
A tanulók személyi adatainak kezelői kizárólag az alábbiak lehetnek:
- az igazgató,
- az igazgatóhelyettesek,
- az osztályfőnök,
- az iskolatitkár.
2. Az adatokat védeni kell különösen a jogosulatlan hozzáférés, megváltoztatás, továbbítás, nyilvánosságra hozatal, törlés vagy megsemmisítés, valamint a véletlen megsemmisülés és sérülés ellen.
3. Ha az adatok továbbítása hálózaton vagy egyéb informatikai eszköz útján történik, a személyes adatok technikai védelmének biztosítása érdekében az adatkezelőnek és az adat továbbítójának külön védelmi intézkedéseket (ellenőrzés, jelszavas védelem, az elküldés után a hálózatról való törlés stb.) kell tennie.
4. A tanulók személyi adatainak vezetése és tárolása
A tanulói jogviszony létesítésekor az igazgató gondoskodik a tanulók személyi adatainak összeállításáról, s azt a vonatkozó jogszabályok és jelen szabályzat szerint kezeli. A tanulók személyi adatai között az e fejezetben felsoroltakon kívül más anyag nem tárolható. Kivételt képeznek azok a személyes vagy különleges adatok, amelyeknek a tanuló vagy az intézmény érdekében történő intézményi kezeléséhez a szülő írásban hozzájárult. A személyes adatokat osztályonként csoportosítva az alábbi nyilvántartásokban kell őrizni:
- összesített tanulói nyilvántartás,
- törzslapok,
- bizonyítványok,
- beírási napló,
- osztálynaplók,
- a diákigazolványok nyilvántartó dokumentuma.
5. Az összesített tanulói nyilvántartás
Célja az iskolában tanuló diákok legfontosabb adatainak naprakész tárolása a szükséges adatok biztosítása, igazolások kiállítása, tanügy-igazgatási feladatok folyamatos ellátása céljából. Az összesített tanulói nyilvántartás a következő adatokat tartalmazhatja:
- a tanuló neve, osztálya,
- a tanuló azonosító száma, diákigazolványának száma,
- születési helye és ideje, anyja neve,
- állandó lakcíme, tartózkodási helye, telefonszáma.
A nyilvántartást az igazgató utasításait követve az iskolatitkár vezeti. A tanulói nyilvántartás minden év szeptember 1-jéig első alkalommal papír alapon készül, majd a továbbiakban digitális módszerrel vezethető. A számítógéppel vezetett tanulói nyilvántartás folyamatosan pontos és teljes vezetéséért az iskolatitkár felelős. Tárolásának módjával biztosítani kell, hogy az adatokhoz illetéktelen személy ne férhessen hozzá. Az elektronikus formában vezetett tanulói nyilvántartás másodpéldányban történő tárolását biztosítani kell.
A tanuló és szülője a tanuló adataiban bekövetkező változásokról nyolc napon belül köteles tájékoztatni az osztályfőnököt, aki 8 napon belül köteles intézkedni az adatok átvezetéséről.
VII. Az adatkezelési szabályzat elfogadása, jóváhagyása, megtekintése
1. Az Intézmény működésére vonatkozó adatkezelési szabályzatot az igazgató előterjesztése után a nevelőtestület a 2023/2024-es tanév alakuló tantestületi értekezletén elfogadta.
2. Az elfogadást megelőzően a jogszabályban meghatározottak szerint véleményezési jogát gyakorolta a Szülői Munkaközösség és a Diákönkormányzat, amelyet aláírásukkal igazolnak.
3. Az adatkezelési szabályzatot a tanulók, a szülők megtekinthetik az Intézmény honlapján, valamint az igazgatói irodában. Tartalmáról és előírásairól a tanulókat és szüleiket szervezett formában tájékoztatni kell, egyéb esetekben az igazgató ad felvilágosítást.
4. Jogérvényesítéssel kapcsolatosan az Intézmény Adatkezelési tájékoztatója ad iránymutatást, mely megtalálható az Intézmény honlapján.
Záró rendelkezések
Ezen szabályzat a keltezés napjától lép hatályba, rendelkezéseit ezen időponttól kezdődően kell alkalmazni, visszavonásig (módosításig) marad érvényben.
Jóváhagyta és kiadta:
Martfű, 2025.08.31.
Földi Edina
igazgató